新清华大学环境学院刘欢课题组发表全球贸易相关交通二氧化碳排放的多尺度图谱 一件商品从东亚运往欧洲,通常可通过货单进行追踪,并据此估算运输产生的碳排放。然而,当研究对象从单一贸易流扩展至全球所有贸易对中的商品时,问题就会变得复杂得多:同类商品在不同国家间是否采用不同的运输方式... 科研动态 22小时前2830
新中国农业大学动科学院苏华维教授团队在《食品化学》发表研究成果 系统揭示葡萄酒糟抑制牛肉脂质氧化与稳定风味的代谢调控机制 近日,中国农业大学动物科学技术学院苏华维教授团队在食品科学领域权威期刊《食品化学》(Food Chemistry)发表研究论文《葡萄酒糟作为天然防腐剂:代谢组学视角下的脂质氧化抑制及牛肉风味稳定性研究... 科研动态 1天前11040
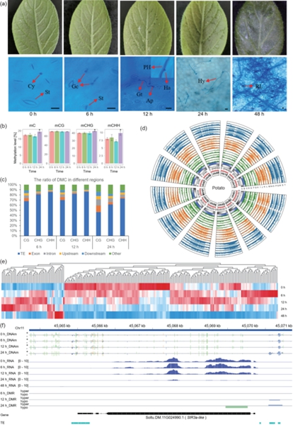
新中国农业大学园艺学院郭仰东、张娜团队揭示番茄耐受酸铝土壤新机制 近日,中国农业大学园艺学院郭仰东、张娜团队在Nature Communications发表研究论文SlSLAH2 mediates malate exudation and contributes t... 科研动态 1天前1870
新科学家开发出一种多特征抗真菌药敏检测平台 以念珠菌为代表的条件致病真菌在重症监护室与免疫低下人群中的感染风险极高,而抗真菌耐药的快速蔓延加剧了临床救治难度。当前临床金标准微量肉汤稀释法(BMD)耗时较长,分子检测、流式细胞术、质谱等方法或无法... 科研动态 1天前1720
新研究揭示坏死细胞终末阶段的蛋白切割机制 以往坏死性细胞死亡研究,大多聚焦于细胞膜破裂后释放的损伤相关分子模式、炎症因子及趋化因子对组织微环境与免疫系统的影响,对胞外物质逆向进入死亡细胞并参与调控其终末命运的机制缺乏系统认知。 近日,中国科... 科研动态 1天前3990
新“悟空”号揭示正负电子福布斯下降行为新特征 近日,中国科学院紫金山天文台利用“悟空”号卫星8年的观测数据,精确测量了8次正负电子福布斯下降效应,首次统计性揭示了正负电子流量在下降以及恢复阶段的行为特性,并阐明其与引发福布斯下降的日冕物质抛射物理... 科研动态 1天前1920
新北京谱仪III实验首次观测到双π介子“阈值增强”效应 粲偶素是由一个粲夸克和一个反粲夸克构成的束缚态,被视为研究自然界最强作用力,即强相互作用的“天然实验室”。 近日,北京谱仪III(BESIII)实验在粲偶素衰变研究中取得突破,首次在双π介子质量阈值处... 科研动态 1天前2930
新科研人员观测到金属-载体界面的体相氧溢流 近日,中国科学院大连化学物理研究所等研究团队,首次在原子尺度上观察并证实了金属-载体界面控制的体相氧溢流现象,明确了该现象在多相催化反应中的重要作用,提出了金属-载体的“表面-界面-体相”协同催化的新... 科研动态 1天前0970
新上海交大设计学院陈睿山教授团队“三北”工程研究,为全球荒漠化治理提供“中国方案” 2026年4月15日,上海交通大学设计学院陈睿山教授团队围绕中国防沙治沙经验及其全球启示撰写评论文章“Can China's Great Green Wall shape efforts to kee... 科研动态 18小时前1810
新上海交大Bio-X研究院秦胜营团队与合作者揭示细胞黏附通路异常为胆道闭锁核心发病机制 胆道闭锁(Biliary Atresia, BA)是新生儿期致死性的肝胆系统疾病,病情进展可致终末期肝病,是儿童肝移植的首要病因。尽管临床诊疗不断进步,胆道闭锁的核心发病机制至今仍未完全阐明。家族聚集... 科研动态 18小时前1630
新北京大学物理学院肖云峰团队在范德瓦尔斯材料“雕刻”光学微腔,实现片上高效非线性光学 如何把范德瓦尔斯材料真正做成低损耗、高性能的片上光子器件,是近年来纳米光子学领域面临的重要挑战。4月13日,北京大学物理学院肖云峰教授团队与芬兰阿尔托大学Zhipei Sun教授团队合作,发展出一套通... 科研动态 16小时前1510
新北京大学物理学院刘川课题组基于格点QCD的强相互作用三体问题研究获突破,π(1300)共振态研究取得阶段性成果 诸多强相互作用中的未解之谜都与强子的三体散射问题密切相关,因此近年来三体散射也成为强相互作用谱学中最具挑战性的前沿课题之一。近日,北京大学物理学院理论物理研究所刘川教授课题组与合作者从第一性原理的格点... 科研动态 16小时前1560
新多星协作系统能量效率优化技术研究取得进展 星地通信作为支撑6G实现泛在连接关键愿景的核心技术,受星地链路严重信号衰减、用户间复杂干扰及卫星终端能量资源受限等技术瓶颈制约,星地上行传输在能量效率提升方面存在迫切需求。如何充分发挥卫星网络广域覆盖... 科研动态 1天前1980
新研究发现月球内核感应磁场引起的临边压缩结构 研究月球内部结构及其与太阳风的相互作用,有助于认识类地天体的形成与演化过程,也能够为未来深空探测任务提供科学依据。月球内部包含不导电的月壳、略微导电的月幔以及高度导电的月核,但内部电导率分布及精细分层... 科研动态 1天前21200
新含初始应力受压球壳的热力耦合变形研究获进展 在页岩油气等非常规能源开发过程中,深部储层孔隙长期处于初始应力、温度变化及内外压力共同作用之下,孔隙体积及应力状态会随多场耦合环境的改变不断变化。由于球形孔隙是描述多孔介质孔隙演化的常用理想化模型,含... 科研动态 1天前1960
新西安交大费强团队在光驱动甲烷与CO2生物制造研究领域取得新进展 近日,西安交通大学费强团队在一碳生物制造与光催化交叉领域取得关键突破性进展,成功构建太阳能驱动的生物‑光催化耦合系统,实现将甲烷和CO2协同转化为4-羟基苯甲酸和氢气,为分散式一碳资源高值化利用、碳减... 科研动态 18小时前1760
新上海交大人工智能学院程远团队发布全球首个偏振感算器“玄鉴” 4月14日,上海交通大学人工智能学院程远课题组在智能感知与光电计算交叉方向取得重要进展。团队在Nature Sensors发表最新成果——“Self-reconfigurable polarizati... 科研动态 18小时前1690
新北京大学北京大学第三医院江东团队与合作者在《生物活性材料》发表成果,按需精准释药实现高效软骨再生 近日,北京大学第三医院运动医学科江东教授团队与中国科学院理化所王健君研究员、范庆瑞副研究员团队在《生物活性材料》(Bioactive Materials)(IF:20.3)上发表了题为《精确调控物理交... 科研动态 16小时前2920
新研究发现三层镍酸盐近各向同性的上临界磁场 近日,中国科学院合肥物质科学研究院等,依托稳态强磁场实验装置水冷磁体WM5,结合强磁场与高压等极端条件,绘制了加压三层镍酸盐La4Ni3O10-δ单晶上临界磁场的全温区相图,揭示其近各向同性的上临界磁... 科研动态 1天前1780
新生成式AI内容安全检测与模型安全研究获进展 近日,中国科学院软件研究所团队聚焦多模态有害内容识别、跨模态语义检索、大模型安全防护等问题,在生成式AI内容安全检测与模型安全研究方面取得系列进展。 针对网络模因有害内容隐蔽、且在形式、主题与时间上持... 科研动态 1天前1860
新科研人员开发出适用于超低温的双电层电容器 随着电化学储能设备的广泛应用,极端条件(例如极低温度)下的电化学性能衰退乃至失效等问题亟待解决。锂离子电池在低温条件下面临离子传输动力学缓慢、枝晶生长引发寿命衰减等挑战,相比之下,双电层电容器基于离子... 科研动态 3天前11450
新全球尺度水体遥感监测误差校准研究获进展 Landsat系列卫星长期为全球地表观测提供重要数据支撑,其影像数据经平台处理后,被广泛应用于全球湖泊、河流的健康状况诊断。然而,传统针对陆地设计的大气校正算法在处理水体数据时存在系统性偏差,导致水质... 科研动态 3天前41850
新研究揭示磷富集重塑陆地生态系统磷循环 磷是限制植物生长和陆地生态系统生产力的重要元素。近几十年来,通过大气沉降、矿质磷肥施用以及粪肥还田等途径,自然陆地生态系统的外源磷输入显著增加,改变了生态系统中磷的有效性。 中国科学院植物研究所构建了... 科研动态 3天前11750
新新型等时性质谱术研发取得进展 原子核质量是研究核力性质、核结构演化、重元素起源以及极端同位旋条件下核素稳定性的关键物理量。基于储存环的等时性质谱术是测量短寿命原子核质量的重要实验手段。 近日,中国科学院近代物理研究所在基于储存环的... 科研动态 3天前11450
新西安交大秦立果团队在人工关节领域取得重要进展 在人工关节长期服役过程中,界面摩擦不可避免地产生磨屑,这些微粒易引发关节积液及炎症反应,进而对患者造成二次伤害。相比之下,人体天然关节软骨在正常生理条件下可实现终生稳定润滑与低磨损运行。如何模拟天然软... 科研动态 3天前11690
新西安交大赵永涛、任洁茹教授团队 揭示量子电动力学与相对论效应对高电荷态离子能级结构的影响机制 近期,西安交通大学物理学院联合激光聚变研究中心、西北师范大学等单位组建联合研究团队集中攻关,依托“星光”强激光大科学装置制备了极端高温、高密、高电离态的金等离子体,利用高精密光谱测量技术获得了高电荷态... 科研动态 3天前11680
新上海交大李政道研究所伊合绵副教授与合作者:在镓元素薄膜中发现轨道杂化诱导的伊辛超导 近日,上海交通大学李政道研究所&物理与天文学院长聘教轨副教授伊合绵与美国宾夕法尼亚州立大学物理系Chao-Xing Liu教授和Cui-Zu Chang教授合作团队在Nature Materi... 科研动态 3天前31350
新北极多年冻土中持久性有机污染物研究获进展 北极地区作为气候变化敏感区,受人类活动干预较少,但因“全球蒸馏效应”成为持久性有机污染物的重要富集区。当前气候变暖引发冻土持续退化,新型持久性有机污染物六氯丁二烯(HCBD)在该区域多年冻土中的分布特... 科研动态 3天前12060
新研究揭示续随子天然橡胶合成机制 高产、高分子量天然橡胶的形成机制,一直是产胶植物研究与种质改良关注的重要科学问题。阐明这一机制,不仅依赖对橡胶树等高产胶物种的深入解析,也有赖于对不同产胶能力材料的系统发掘与比较研究。续随子(Euph... 科研动态 3天前12050
新长期施肥对荒漠农田的影响研究获进展 在开垦的荒漠农业生态系统中,施肥虽能提高作物产量,但长期的化学与有机养分投入也可能引发土壤酸/碱化及计量失衡。因此,平衡短期产量提升与长期土壤健康,对维持荒漠农业生态系统至关重要。 中国科学院新疆生态... 科研动态 3天前21480