中国农业大学植保学院韩成贵、王颖团队揭示甜菜坏死黄脉病毒自然变异逃逸寄主抗病毒免疫分子机制
文章导读
甜菜坏死黄脉病毒如何靠一个氨基酸的变异逃避免疫打击?这项研究揭秘了病毒P31蛋白147位点的自然突变(精氨酸R替代赖氨酸K)如何帮助病毒逃逸宿主泛素化降解的分子机制。中国农业大学团队发现,植物E3泛素连接酶HRD1本可靶向降解病毒蛋白,但变异后的P31却能成功“隐身”,实现免疫逃逸。这不仅揭示了病毒与寄主博弈的动态演化,也为抗病育种和病毒防控提供了关键理论支撑。
— 内容由好学术AI分析文章内容生成,仅供参考。
1月2日,PLoS病原体期刊 (PLoS Pathogens) 在线发表中国农业大学植物保护学院韩成贵、王颖团队研究论文Natural genetic variation of a single amino acid in beet necrotic yellow vein virus P31 protein modulates evasion of plant ubiquitination-mediated antiviral immunity,揭示了甜菜坏死黄脉病毒 (beet necrotic yellow vein virus, BNYVV) 编码的P31蛋白发生自然变异逃逸寄主泛素化降解的分子机制。

植物RNA病毒在复制过程中易发展变异,在环境与寄主选择压的作用下可能产生新的自然突变株,增强病毒毒力甚至突破寄主抗性。蛋白泛素化修饰是真核生物中的一类保守的蛋白翻译后修饰机制。植物泛素化降解病毒蛋白并抑制病毒侵染是寄主常见的防御手段,然而植物病毒发生自然变异逃逸寄主防御的研究较少。
甜菜是重要的糖料作物,我国主要种植于内蒙古、新疆和黑龙江。由甜菜坏死黄脉病毒 (beet necrotic yellow vein virus, BNYVV) 引起的丛根病是世界甜菜生产中最重要的病毒病害,造成甜菜主根生长显著抑制,侧根异常增生,严重影响产量和含糖量。BNYVV是多分体正单链RNA病毒,早期研究表明RNA3编码的P25是导致丛根症状的决定因子,自然条件下高度变异,可能与病毒突破寄主抗性相关;RNA4编码的P31主要与介体甜菜多黏菌高效传毒密切相关 (王颖 等, 2025)。尽管前期报道P31 (日本分离物 O11) 是BNYVV侵染本生烟导致寄主矮化的致病因子,其在甜菜属上的致病作用还不明确。
系统进化表明P31主要分为I, II, III, IV等四个类型,我国RNA4-P31主要属于I型,而P31O11属于II型 (Chiba et al., 2011; Zhuo et al., 2015)。本研究利用BNYVV反向遗传学研究体系,首先明确了I型BNYVVNM (内蒙古分离物) 和BNYVVXJ (新疆分离物) 侵染大果甜菜和本生烟时的致病力均显著强于II型BNYVVO11和BNYVVOW1 (德国分离物),表现为植株严重矮化,叶片皱缩 (图1)。序列比对表明BNYVVNM和BNYVVXJ的P31蛋白在147位点编码精氨酸 (147R),而BNYVVO11和BNYVVOW1则编码赖氨酸(147K),进一步通过试验证明P31的致病力和蛋白稳定性均与该位点有关 (图1)。
图1 BNYVV不同地区四株分离物致病力比较
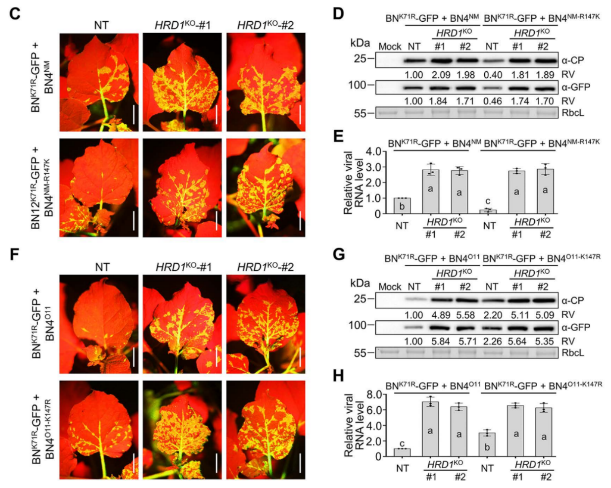
课题组前期鉴定了内质网相关蛋白降解系统 (ER associated protein degradation, ERAD) 通路的核心组分羟甲基戊二酰辅酶A降解蛋白 (Hydroxymethylglutaryl reductase 1, HRD1) 能够泛素化降解BNYVV的运动蛋白TGB1 (Guo et al., 2025)。本研究通过体内和体外实验证明HRD1也能够泛素化降解BNYVVO11的P31蛋白 (P31O11),而P31NM则逃逸了HRD1介导的泛素化降解。病毒接种表明过表达HRD1的转基因本生烟能够显著抑制BNYVVO11的侵染,但对BNYVVNM的侵染无显著影响 (图2);敲除HRD1转基因本生烟则丧失抑制BNYVV侵染的能力 (图3)。
图2 BNYVVNM和BNYVVO11 接种HRD1过表达转基因本生烟致病症状比较
图3 BNYVVNM和BNYVVO11 接种HRD1敲除转基因本生烟致病症状比较
以上研究明确了P31同样是甜菜属植物的重要致病因子,其自然变异显著影响BNYVV的致病性。同时本研究揭示了病毒与寄主间互作的持续演化,其中宿主E3泛素连接酶HRD1通过泛素化降解病毒蛋白成为关键的抗病毒因子,而病毒基因组的自然变异则逃逸了宿主的免疫防御 (图4)。
图4 BNYVV逃逸HRD1介导的抗病毒免疫工作模型
中国农业大学植物保护学院已毕业博士郭志鸿 (现生物学院博士后)和硕士生秦鑫宇为该论文的共同第一作者,王颖副教授为该论文的通讯作者。植保学院韩成贵教授、陈倩副教授和生物学院王献兵教授为本研究提供了建议和帮助。植保学院张宗英高级实验师、博士研究生郑钏、已毕业硕士周梦轲、张秀琪和李志垚参与该论文工作。新加坡国立大学王锡民教授在论文写作方面提供了指导和帮助。
感谢中国农业大学于嘉林教授、李大伟教授、张永亮教授和杨萌副教授对本研究提出的宝贵建议。感谢南京农业大学的陶小荣教授提供pCB301-2x35S-RZ-NOS载体。本研究得到国家自然科学基金(32270165/31872921)和国家糖料现代农业产业技术体系(CARS-170304)项目的资助。
© 版权声明
本文由分享者转载或发布,内容仅供学习和交流,版权归原文作者所有。如有侵权,请留言联系更正或删除。





















这个研究对甜菜种植户来说太重要了!