生物物理研究所

帅气的我简直无法用语言描述!

研究揭示人源葡萄糖-6-磷酸转运蛋白G6PT1结构与抑制机制

肝脏葡萄糖输出在维持机体血糖稳态的精密调节网络中具有重要作用。葡萄糖-6-磷酸(G6P)作为糖原分解与糖异生途径的共同终末产物,其向内质网腔的跨膜转运,是肝脏释放葡萄糖至血液循环的限速步骤。介导这一...
1个月前
23970

研究揭示杀伤性淋巴细胞颗粒酶A介导靶细胞焦亡的精确机理

细胞焦亡是由gasdermin (GSDM) 家族膜打孔蛋白介导的细胞程序性坏死,具有高度促炎的免疫学特征,是机体抵御病原感染、清除内源危险的重要机制。在抗细菌天然免疫应答中,炎症小体激活的蛋白酶c...
2个月前
107410

研究揭示信号受体途经高尔基体的短暂滞留机制

跨膜信号受体在到达细胞质膜之前,需经过高尔基体内一系列精确而复杂的加工过程,如糖基化、脂酰化等与功能相关的修饰步骤。因此,受体在高尔基体中的停留时间直接决定其成熟程度,并影响其在质膜执行信号转导任务...
2个月前
27020

科学家提出破解仔猪腹泻防治困局新机制

仔猪断奶通常伴随肠道健康失衡和严重的腹泻问题。养殖场为应对这一挑战,大多依赖抗生素等进行被动防治,但这一方案面临药物残留与耐药性的双重困局,且抗生素会威胁食品安全与生态平衡,甚至陷入“用药—耐药—加量...
2个月前
45450

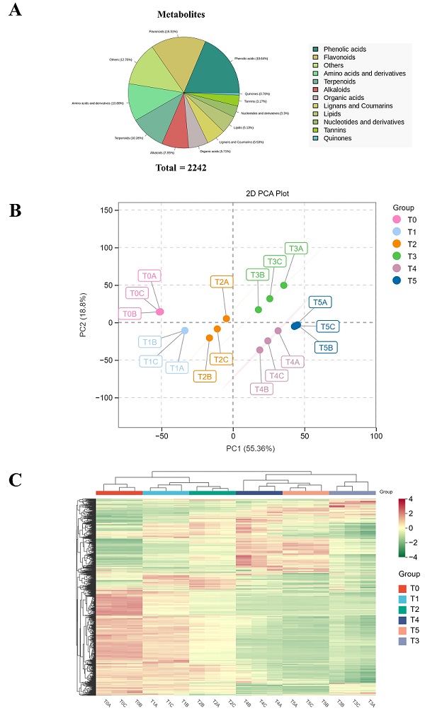
研究揭示刺梨果汁胀气反应化学机制

浓缩刺梨汁在常温储存时会出现不明原因的胀气现象,增加了产品成本,还对生产、运输、储存安全构成了威胁。近日,中国科学院生物物理研究所等研究团队,将广泛靶向代谢组学技术引入刺梨胀气研究中,对浓缩刺梨汁实施...
2个月前
34620

研究实现木质素生物质转化与可持续粘合剂生产

将木质素转化为高附加值化学品或材料,对生物质高值化利用及可持续发展具有重要意义。纳米酶作为具有类酶催化活性的纳米材料,兼具天然酶的高效性和纳米材料的稳定性,为绿色降解木质素提供了新途径。然而,纳米酶...
2个月前
35190

研究揭示原纤维蛋白-5调控茄尼基焦磷酸合酶催化活性的分子机制

茄尼基焦磷酸合酶(SPS)是光合作用电子载体质体醌生物合成途径中的关键酶,也是近年来新发现的一种除草剂作用靶标。有研究表明,原纤维蛋白-5(FBN5)或通过调控SPS的酶催化活性参与质体醌的生物合成...
2个月前
101,1660

研究揭示光合蓝细菌超分子复合体组装与能量传递的结构基础

光合作用的核心在于光能捕获与电子能量转移高效协同。在蓝细菌中,缺铁条件下表达的铁应激诱导蛋白A(IsiA)会围绕光系统I(PSI)形成多种不同类型的超复合体,以增强光能捕获和光调控能力。其中,多层Is...
3个月前
41,0470

科学家揭示II型拓扑异构酶捕获转运片段DNA的关键结构

II型DNA拓扑异构酶通过暂时切断“门片段DNA”(G-DNA),使另一条双链DNA(T-DNA)通过,从而解决复制、转录及染色体分离过程中产生的超螺旋与缠结问题,是维持染色体拓扑稳定性不可或缺的酶...
3个月前
101,9600

研究揭示调控PRMT5-MEP50异八聚体组装的重要机制

蛋白精氨酸甲基转移酶PRMT5作为结直肠癌关键表观调控因子,需与甲基体蛋白MEP50形成异八聚体,进而具有转移酶活性,但学界对其组装调控机制尚不明晰。 近期,中国科学院生物物理研究所等研究团队揭示了...
3个月前
91,8050