西北农林科技大学(782)农学院单卫星教授团队在马铃薯晚疫病研究领域取得新进展
文章导读
马铃薯晚疫病是全球最严重的作物病害之一,但其致病机理的“表观遗传密码”长期成谜。西北农林科技大学单卫星教授团队近期发表的最新研究,首次系统揭示了马铃薯在遭受致病疫霉侵染时,其全基因组DNA甲基化如何像“精密开关”一样动态调控抗病基因的表达。这项发现不仅阐明了植物免疫“先激活后下调”的内在分子逻辑,更为未来通过表观遗传育种策略培育更持久的抗病马铃薯品种,提供了关键的理论突破口。
— 内容由好学术AI分析文章内容生成,仅供参考。
近日,单卫星教授团队在Horticulture Research在线发表了题为“Genome-wide DNA methylation landscape and its association with the transcriptome reprogramming in potato in response to Phytophthora infestans infection”的研究论文。该研究揭示了马铃薯在致病疫霉侵染早期的全基因组DNA甲基化动态变化模式,以及甲基化变化与该过程转录重编程之间的相关性。
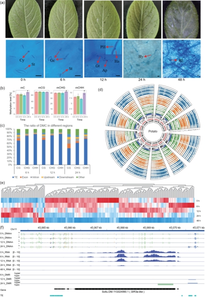
该研究以中国国内种植面积领先的马铃薯品种“青薯9号”为对象,采集田间分离的致病疫霉侵染马铃薯叶片(图1a),利用全基因组Bisulfite-seq和RNA-seq,分析了植物在致病疫霉侵染早期的基因组DNA甲基化动态变化及基因表达变化,并探究了两者间的关联性。研究首先揭示了转录重编程相关差异基因(DEG)变化规律及其影响的生物学通路。结果表明部分参与水杨酸、乙烯信号传导、病程相关(PR)基因,以及DNA甲基化调控基因在早期感染阶段表现出激活,但在植物坏死开始后则快速下调。DNA甲基化表现为早期的下调,以及随后出现的上调,CHH甲基化是影响DNA甲基化模式的主要因素(图1b)。侵染后期差异甲基化位点在基因区域显著富集(图1c, d)。特别是,DNA甲基化变异可能与随后的转录变化相关,以及甲基化与基因表达间的关联受序列类型(CG、CHG、CHH)、甲基化差异位点区域(exon、intron、promoter、downstream)等因素影响。此外,发现NB-LRR基因的外显子中低甲基化变化显著富集,这与它们在侵染后期的下调相关(图1f)。同时,该研究发现青薯9号在未侵染时即表现出较高的抗病基因表达,这与其抗性特点可能相关(图1e, f)。该工作阐明了马铃薯在致病疫霉侵染后的DNA甲基化变化模式,并明确了表观遗传机制参与转录组重编程调控,这些变化与免疫的下调以及晚疫病的发展相关。

图 1 马铃薯在致病疫霉侵染过程的DNA甲基化变化与抗病基因表达变化
农学院马铃薯抗病与生物育种团队田鹏副教授为论文第一作者兼共同通讯作者,单卫星教授为论文最终通讯作者。研究得到了国家重点研发计划(2023YFD2302100),西北农林科技大学博士科研启动经费(Z1090122063),广东省植物表观遗传重点实验室开放课题(GPKLPE202414),以及国家马铃薯产业技术体系(CARS‐09)等经费资助。
论文链接:https://doi.org/10.1093/hr/uhaf297
编辑:张晴
终审:刘玉峰
© 版权声明
本文由分享者转载或发布,内容仅供学习和交流,版权归原文作者所有。如有侵权,请留言联系更正或删除。

















DNA甲基化先降后升,跟SA通路激活节奏吻合啊
这个时间点采样是不是太依赖坏死出现的时间了?
又是表观调控,感觉现在不做甲基化都不好发文章了hhh
前几天刚做马铃薯接种实验,看到这数据感觉对上了
NB-LRR基因外显子低甲基化和下调的关系说清楚了没🤔
CHH甲基化那块有点绕,有人能通俗讲讲不?
青薯9号这品种抗性真挺稳的,田里种过就知道