新上海交大孙浩团队Nature发文,为发展新一代大规模储能技术提供全新路径 当前锂离子电池面临资源丰度和安全性限制,如何开发资源丰富、运行安全、储能高效的电池新体系是全世界面临的重大挑战。上海交大科研团队的最新成果给出了一个解决方案。 北京时间2026年1月8日零时,上海交通... 科研动态 5天前32750
新科研人员建立融合离散与连续特性的新型量子游走统一框架 量子游走是量子计算的核心模型,但离散与连续两大范式长期分立,限制了算法设计与应用的灵活性。 近日,中国科学院数学与系统科学研究院提出了新型混合量子游走框架,成功将离散模型的硬币操作与连续模型的哈密顿演... 科研动态 5天前12660
新北京大学先进制造与机器人学院喻俊志团队提出多模态软体机器鱼平台,揭示鱼类高速高机动游动内在机理 鱼类通过调节参与波动的身体长度形成多种游动模式,且波动区域越集中于尾部,游速越高。然而,一个长期未解的科学问题是:为何仅靠尾部摆动的金枪鱼可实现高频高速推进,而全身波动的鳗鲡科鱼类却受限?受限于生物测... 科研动态 5天前12100
新研究揭示碳封存地层流体流动对孔隙储层声传播特性的影响规律 随着温室效应的加剧,有效监测CO2的运移状况成为研究热点。掌握地震接收响应与CO2注入及封存过程中声学接收响应的影响规律,是地震方法监测封存安全性的关键依据。岩石物理实验的CT观测显示,驱替和渗吸过程... 科研动态 5天前11810
新北京大学化学与分子工程学院陈鹏团队报道膜蛋白靶向降解技术驱动的癌症疫苗新策略 肿瘤免疫治疗的出现改变了癌症治疗的格局,其中以PD-1/PD-L1抗体为代表的免疫检查点抑制剂(ICI)通过松开免疫系统的“刹车”,让T细胞重新攻击肿瘤[1]。然而,临床数据显示,以非小细胞肺癌为例... 科研动态 5天前21800
新高精度光计算研究取得进展 在人工智能神经网络高速发展的背景下,大规模的矩阵运算与频繁的数据迭代给传统电子处理器带来了巨大压力。光电混合计算通过光学处理与电学处理的协同集成,展现出显著的计算性能,然而实际应用受限于训练与推理环节... 科研动态 5天前42250
新清华大学化学系刘强课题组在环丁烷立体选择性发散式电合成研究领域取得新进展 近日,清华大学化学系刘强教授课题组在有机电合成与催化还原化学研究领域取得重要进展。研究团队发展了一种电化学驱动的钴催化炔烃与环丁烯还原偶联新方法,实现了从相同起始原料出发,高效、高选择性地合成二取代环... 科研动态 6天前13160
新清华大学深圳国际研究生院訾牧聪团队合作在金属有机框架材料调控甲烷固态储存领域取得新进展 作为一种清洁燃料,甲烷具有碳排放低、资源分布广等优势,安全、高效地存储和运输甲烷,是发展天然气交通能源的关键技术挑战。但其体积能量密度较低,使得传统高压或低温储运方式成本高、安全性受限,严重制约了其在... 科研动态 6天前43010
我国研究团队在大冷量稀释制冷机研制方面取得新进展 近日,北京量子信息科学研究院稀释制冷机团队助理研究员关翔联合中国科学院物理所量子计算研究中心姬忠庆研究员,在2000微瓦(μW)量级大冷量稀释制冷机研制方面取得新进展,研制的无液氦稀释制冷机实现了连续... 科研动态 10小时前1130
谷歌提出新架构,突破Transformer超长上下文瓶颈 在2025年神经信息处理系统大会(NeurIPS 2025)上,谷歌发布两项大模型新架构Titans和MIRAS,通过“测试时训练”机制,能在推理阶段将上下文窗口扩展至200万token。其中,Tit... 科研动态 10小时前160
科学家利用剂量敏感基因追溯被子植物和种子植物祖先多倍化事件 全基因组加倍/多倍化(WGD)在种子植物和被子植物的起源与性状演化中扮演关键角色,但WGD遗传痕迹易被二倍化过程中的基因丢失、染色体重排和基因同义替换饱和掩盖,因此,追溯这些远古多倍化事件面临技术挑战... 科研动态 5天前11830
太赫兹原子传感研究取得系列进展 传统太赫兹成像技术受限于灵敏度低、成像速度慢、视场有限,以及分辨率不足等问题。原子无线传感作为新兴量子探测技术,依托高量子态里德堡原子与电磁场的相互作用,有望实现单光子级探测灵敏度与兆赫兹级探测速度... 科研动态 5天前21660
南京大学国际地球系统科学研究所江飞教授团队揭示极端高温干旱期间加拿大森林净碳吸收的增强现象 2023年加拿大森林遭遇了超过2 ℃的异常高温和史无前例的干旱与极端野火。已有研究普遍认为极端气候会削弱陆地生态系统碳汇能力,江飞教授课题组利用构建的多源数据融合的综合分析框架,发现此次极端高温干旱期... 科研动态 5天前21820
研究揭示冰雪融水在青藏高原冰冻圈流域洪水中的关键作用 河流洪水是典型的自然灾害,其形成机制复杂且影响深远,是全球气候变化与水文科学领域的研究热点之一。青藏高原南部跨境河流域作为“亚洲水塔”,拥有丰富的冰川与积雪资源,因而冰雪融水是该区域流域径流的关键组成... 科研动态 5天前11330
科学家开发出巨噬细胞免疫修复新策略 脓毒症引起的免疫功能障碍使患者容易遭受致命继发感染威胁。有效控制感染的同时修复受损免疫功能,是脓毒症治疗领域面临的核心挑战。促吞噬肽Tuftsin是一种源自免疫球蛋白G的内源性四肽,已被证实可增强巨噬... 科研动态 5天前11860
天然“诱饵受体”治疗炎症性肠病新机制获揭示 近日,中国科学院上海营养与健康研究所揭示了人源IL-17受体家族新成员IL-17REL在炎症性肠病(IBD)中的保护作用,明确了其在IBD易感性中的关键功能。研究发现,IL-17REL可作为特异性的内... 科研动态 5天前21440
中国空间站开展锂离子电池在轨实验 近日,“面向空间应用的锂离子电池电化学光学原位研究”项目已在空间站内开展,神舟二十一号航天员乘组共同在轨操作该项目实验,其中,中国科学院大连化学物理研究所研究员张洪章作为载荷专家发挥了其专业优势。 锂... 科研动态 5天前21590
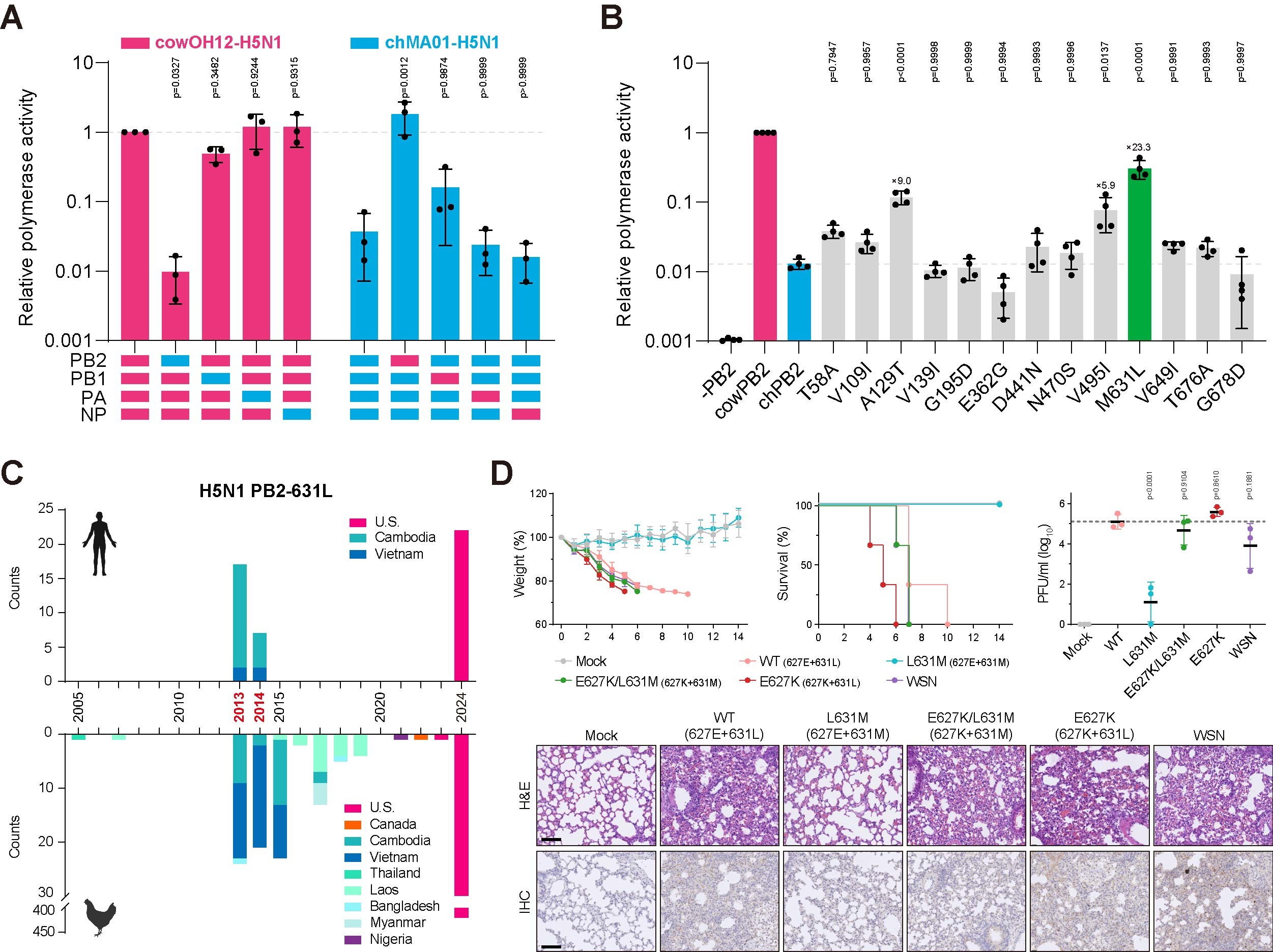
研究发现H5N1病毒在牛群中获得增强哺乳动物致病性的关键突变 高致病性禽流感H5N1病毒在跨宿主传播过程中,其聚合酶蛋白适应性突变是影响病毒复制的关键因素,但学界对牛源H5N1病毒聚合酶发生哪些宿主适应性突变及其生物学功能尚不明晰。 近期,中国科学院微生物研究所... 科研动态 5天前11820
上海交大高金李文连教授最新论文在国际顶刊Journal of Operations Management发表 在电商末端配送管理中,“最后一分钟”的救火式库存调剂究竟有没有用?近日,上海交通大学上海高级金融学院(高金/SAIF)管理学讲席教授李文连与合作者(Kedong Chen, Hung‐Chung Su... 科研动态 5天前52150
上海交大高金汪勇祥教授论文获国际顶刊Management Science接受发表 近日,上海交通大学上海高级金融学院(高金/SAIF)金融学讲席教授、副院长汪勇祥与合作者(Nan Jia, Rongrong Xie, Nianhang Xu)共同撰写的论文“Spreading th... 科研动态 5天前12350
中国农业大学信电学院智能与系统安全实验室在人工智能安全领域研究取得重要进展 近日,信息与电气工程学院智能与系统安全实验室研究论文《基于方向映射和对抗蒸馏的后门防御方法》(BeDKD: Backdoor Defense Based on Directional Mapping... 科研动态 1周前33360
中国农业大学动科学院谯仕彦院士团队建立了非模式菌株实现抗菌肽生物制造平台 为后续规模化生产和应用扫清了产量障碍 近日,中国农业大学动物科学技术学院谯仕彦院士团队于海涛副教授在化学工程领域顶级期刊《化学工程杂志》(Chemical Engineering Journal)发表研究论文《工程化改造类芽孢杆菌Paen... 科研动态 1周前12900
中国农业大学动医学院徐闯教授团队解析奶牛子宫内膜炎子宫微生态特征 挖掘替代抗生素治疗潜在药物通关藤苷G 近日,中国农业大学动物医学院徐闯教授团队在国际微生物组学期刊《微生物组》(Microbiome)发表研究论文《整合宏基因组与代谢组联合分析揭示:通关藤苷G可作为奶牛子宫内膜炎的潜在非抗生素替代治疗药物... 科研动态 1周前43740
中国农业大学资环学院张福锁院士团队黄成东课题组在绿色智能肥料创新研究方面取得新进展 12月23日,张福锁院士团队黄成东课题组联合国内多所工业与农业高校、肥料企业,在国际权威期刊《先进科学》(Advanced Science)发表了题为《利用磷矿直接定制化合成绿色智能肥料》(Multi... 科研动态 1周前43170
清华大学生命学院张强锋团队合作开发发现靶向RNA小分子药物的人工智能方法 近年来,RNA正迅速成为新药研发领域的重要靶点。研究表明,RNA不仅是遗传信息的传递载体,还可以折叠成复杂而精巧的三维结构,并与小分子实现“钥匙-锁”式的精准识别与结合,进而调控关键生命过程。首款用于... 科研动态 1周前33600
清华大学环境学院邓兵课题组提出废旧锂离子电池和聚氯乙烯塑料协同回收的电热氯化新方法 (通讯员 王腾)废旧锂离子电池和塑料废弃物的高效、低碳回收是实现新能源产业可持续发展的关键挑战。近日,清华大学环境学院邓兵助理教授课题组提出了一种基于闪速焦耳加热的电热氯化协同回收新方法,可在数十秒内... 科研动态 1周前53000
清华大学第五届清华大学化学系理论化学中心学术研讨会举行 2025年12月29日至30日,第五届清华大学化学系理论化学中心学术研讨会(The 5th Symposium of the Theoretical Chemistry Center: Theoret... 科研动态 1周前42760
研究发现高脂饮食导致外侧隔核功能失调进而加剧肥胖的新机制 即使在不饿的时候,人们也常常因为食物的美味而额外进食。这种由愉悦感驱动的进食,被称为“享乐性进食”。它容易引发过度进食,是导致肥胖的关键原因之一。此前研究发现外侧隔核(LS)的激活能够抑制享乐性进食... 科研动态 1周前12420
科研人员揭示结核抵抗者外泌体lncRNA调控训练免疫新机制 训练免疫是指固有免疫细胞通过表观遗传修饰与代谢重编程,对再次刺激产生的长效、非特异性增强反应。结核病是由结核分枝杆菌(Mtb)引起的慢性传染病,结核病抵抗者是一类与患者持续密切接触却未出现感染症状的特... 科研动态 1周前12600
研究实现大片段DNA染色体整合 近期,中国科学院分子植物科学卓越创新中心开发了创新的、基于可重复利用靶点的大片段DNA染色体整合策略,构建了首株能够脱离质粒、稳定合成红霉素A的大肠杆菌菌株,并提升了产量。 红霉素是临床重要的广谱大环... 科研动态 1周前12840