天津工业生物技术研究所

帅气的我简直无法用语言描述!

生物合成海洋活性肽发掘研究获进展

活性肽因高活性、易吸收及良好的安全性,在健康产业中具有应用前景。其中,海洋生物的抗氧化肽可改善人类机体氧化损伤,成为功能性食品与生物医药研发热点。然而,传统提取海洋生物中活性肽的方法,面临资源依赖性强...
2天前
0420

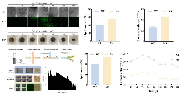
木质素生物合成微生物油脂和蛋白研究取得进展

作为植物细胞壁的主要组分之一,木质素是自然界中储量最丰富的可再生芳香族聚合物,但由于其复杂的三维网状结构和顽固的化学性质,木质素的生物高效降解与转化是工业生物技术领域的重要挑战。利用微生物将木质素转化...
1周前
01710

研究揭示甲醇脱氢酶生物合成过程及组装机制

二氧化碳资源化利用是全球可持续发展面临的挑战。利用可再生能源将二氧化碳转化为甲醇,再经生物转化合成众多化学品的杂合固碳方式,已成为克服这一挑战的重要方法。当前,甲醇生物转化技术发展受限于转化速率与转化...
1个月前
02650

研究开发基于深度学习的密码子优化模型

在合成生物学与工业生物制造领域,密码子优化是提升外源基因表达水平的关键环节。然而,传统方法往往依赖高频密码子替换,这一策略虽然能够在一定程度上提高表达效率,但可能破坏自然序列中与蛋白折叠和翻译动力学相...
2个月前
03980

淀粉修饰研究获进展

作为生物质的重要组成,淀粉是植物通过光合作用将太阳能转化为化学能后的能量载体。 随着合成生物学与生物催化技术发展,科研人员已实现以“一碳化合物”为原料的人工淀粉创制。Amylomaltases(AM...
2个月前
05840

研究开发新型底物利用进化起始菌株设计算法

使用甲醇等可再生碳源替代葡萄糖等传统碳源,有助于实现“双碳”目标并推动可持续制造。但多数工业微生物难以同化这些新碳源,即便导入异源甲醇同化通路,菌株仍难以在仅含甲醇的培养基上生长。通常,实验采用“营养...
2个月前
05300

高效低温脂肪酶计算设计与理性改造获进展

中国科学院天津工业生物技术研究所盛翔团队与瑞典乌普萨拉大学Johan Åqvist团队合作,研究低温脂肪酶pLipA与中温脂肪酶mLipA的催化机制。通过计算模拟与实验验证,发现活性中心氨基酸残基是p...
3个月前
01790

科研人员开发出新型代谢工程靶点设计算法

代谢工程作为合成生物学的核心技术手段之一,正成为推动微生物高效生产所需化合物的驱动力。代谢靶点预测是设计-构建-测试-学习循环的首要环节,决定实验效率与资源投入。细胞内部复杂耦合的酶催化反应和热力学机...
5个月前
01970

生物转化甲醇合成蔗糖等方面研究取得进展

碳水化合物作为自然界最丰富的物质之一,既是人类主要能量来源,也是生产食品、药品、材料和化学品的原料基础。当前碳水化合物生产仍高度依赖植物种植,开发不依赖生物资源的二氧化碳转化碳水化合物技术路线具重要意...
5个月前
02420

科学家开发出助力工业菌株合成气高效转化的厌氧荧光报告系统

温室效应主要由二氧化碳排放过多引起,影响全球气候和生态环境。产乙酸菌能够固定二氧化碳,并在自养条件下生产乙酸、乙醇、丁醇等高价值化学品,具有实现减排和资源循环利用的双重潜力。目前,该菌已实现规模化生产...
6个月前
02200