西北农林科技大学(700)园艺学院李建明教授团队揭示多激素协同调控番茄低温耐受性的新机制
近日,Plant Biotechnology Journal在线发表了园艺学院李建明教授团队题为“Regulation of jasmonic acid signalling in tomato coldstress response: Insights into the MYB15-LOXD andMYB15-MYC2-LOXD regulatory modules”的研究论文。该论文深入探索番茄在低温环境下的应对机制,揭示了植物激素脱落酸(ABA)和茉莉酸(JA)在其中的关键角色,为提高作物的抗寒能力提供了新的策略。
ABA和JA激素协同调控低温抗性
植物通过涉及多通路与信号分子的复杂机制响应冷胁迫。在植物激素信号应答中,ABA在冷应力暴露时迅速积累,使植物减轻寒冷胁迫造成的损害。低温下ABA的快速累积主要依赖转录因子SlMYB15。但持续性高浓度ABA信号会抑制番茄生长。前人研究发现sly-miR156e-3p通过抑制SlMYB15转录,阻止ABA过度累积(Zhang et al., 2022)。尽管ABA减少,番茄并未表现敏感性增强。研究团队发现ABA和JA对冷胁迫的响应速率不同。在4°C处理的番茄叶片中,ABA水平在6小时达到峰值,而JA在24小时达到最高水平。这说明JA可能是持续调控番茄低温抗性的重要信号。
SlLOXD-JA-SlMYC2模块提高低温耐受性
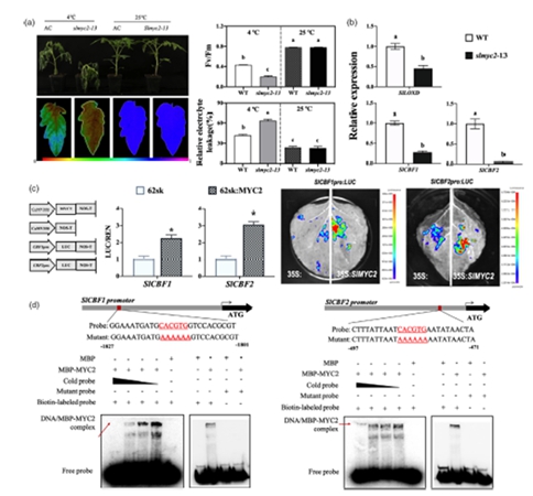
研究团队发现,转录因子SlMYB15在冷害初期不仅激活ABA的合成,仍能通过直接结合并激活JA生物合成关键基因SlLOXD的启动子,促进JA的合成。转录因子SlMYC2通过接收JA信号进一步与冷害应答基因SlCBF1/2的直接交互,通过双荧光素酶报告基因实验,发现SlMYC2能显著增强这些基因启动子的活性(图1)。电泳迁移率变化实验(EMSA)也证实了SlMYC2蛋白能特异性地结合到SlCBF1/2启动子上,进一步增强了对低温的抵抗力。

图1 SlMYC2转录调控SlCBF1/2,并参与番茄的耐寒性
SlMYB15 与 SlMYC2 的分时调控
转录因子SlMYB15是番茄中SlCBFs、ABA和JA通路的关键调控因子。研究团队发现,SlMYB15的表达峰值与ABA的最大积累峰值一致,但与JA的不同。在暴露于4°C的最初6小时内,SlMYB15的表达水平以及ABA和JA的含量持续增加。这表明SlMYB15在低温初始阶段激活ABA和JA中起关键作用。值得注意的是,在这个6小时的窗口期之后,由于sly-miR156e-3p的表达水平开始上升,SlMYB15被转录抑制,ABA水平下降。这表明其他因素可能有助于JA的持续合成。研究团队的结果表明,在4°C处理下,与TRV2对照相比,TRV2:SlMYB15株系中的SlLOXD启动子活性增加。此外,与野生型相比,SlLOXD表达水平在SlMYB15超表达株系(MYB15OE-18)和突变体(myb15-14)中的表达均升高(图2)。鉴于SlLOXD的表达受SlMYC2正向调控(Yan et al., 2013),在4°C处理6小时后,SlMYC2似乎补偿了SlMYB15水平的降低,即使在SlMYB15被sly-miR156e-3p降解的情况下,仍继续促进SlLOXD的表达。

图2 SlLOXD在SlMYB15沉默和slmyb15突变体番茄的叶片中表达水平上调
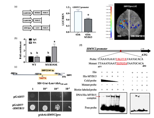
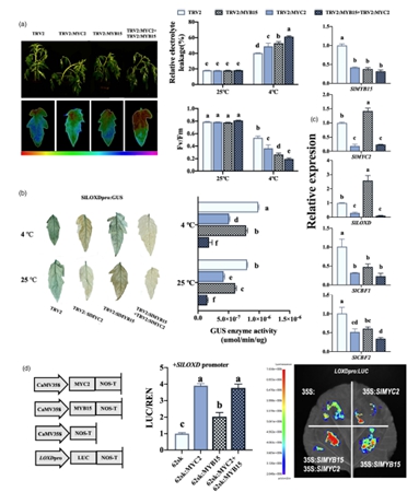
研究团队进一步探究发现在SlMYB15超表达株系中SlMYC2的表达水平降低(图2),并且使用双荧光素酶报告系统(Dual-LUC)检测证实SlMYB15抑制了SlMYC2启动子活性(图3)。这表明,在4°C处理后,由于SlMYB15对SlMYC2的抑制,ABA通路比JA通路优先响应。与沉默单个转录因子相比,同时沉默SlMYB15和SlMYC2导致番茄叶片对冷的敏感性增加。这一发现凸显了SlMYB15和SlMYC2在介导冷胁迫响应中的互补作用。尽管SlMYB15和SlMYC2都能直接结合并激活SlLOXD启动子,但SlMYC2对SlLOXD启动子活性的影响更为显著(图4)。

图3 SlMYB15负调控SlMYC2启动子活性

图4 SlMYC2持续激活SlLOXD表达,以提高SlMYB15表达下调后番茄的低温耐受性
冷胁迫下的动态调控网络
研究提出了一个模型,描绘了番茄植株响应冷胁迫时SlMYB15、SlMYC2和SlLOXD之间的分子相互作用(图5)。结果表明,在低温暴露6小时后,SlMYB15结合SlLOXD启动子,导致SlLOXD表达增加和JA积累,同时抑制SlMYC2的表达。冷胁迫24小时后,SlMYB15的表达被sly-miR156e-3p抑制,这反过来又增加了SlMYC2的表达。随后,SlMYC2增强SlLOXD启动子的活性,并促进冷响应基因SlCBF1和SlCBF2的表达。这些发现为理解番茄植株响应冷胁迫的分子机制提供了宝贵的见解,突出了关键转录因子的动态调控及其在增强耐冷性中的作用。

图5 SlMYB15、SlMYC2和SlLOXD对番茄冷胁迫的响应模型
园艺学院李建明教授和胡晓辉教授为该论文的共同通讯作者。已毕业博士研究生李文鑫(现就职于中国热带农业科学院南亚热带作物研究所)和已毕业硕士研究生文勇帅为论文的第一作者。该研究获得中国农业科研系统(CARS-23-C05)和陕西省自然科学基础研究计划(2022JQ-190)的资助。
文章链接:https://onlinelibrary.wiley.com/doi/10.1111/pbi.70201
编辑:张晴
终审:刘玉峰
© 版权声明
本文由分享者转载或发布,内容仅供学习和交流,版权归原文作者所有。如有侵权,请留言联系更正或删除。
相关文章
暂无评论...
















 
                 
                
 
                 
                

