文章导读
金属电池商业化为何总被枝晶"卡脖子"?西安交大申胜平团队在《自然通讯》揭晓破局关键:颠覆传统化学调控思路,首创"晶体学微结构工程"新范式。他们精准调控人工固态电解质界面的晶体取向与晶界密度,首次实现力-电-化学机制协同优化——当ZnS取(111)择优取向并匹配55μm/μm²临界晶界密度时,锌负极循环寿命暴增18倍,在5mA/cm²高电流下稳定运行超3400次,库伦效率达99.92%。这项突破不仅攻克了困扰行业三十年的枝晶抑制难题,更验证了该路径在锂、钠等金属电池中的普适性,为全固态电池商业化扫清底层障碍。读完即掌握下一代储能技术的核心密钥。
— 内容由好学术AI分析文章内容生成,仅供参考。
近日,西安交大申胜平教授团队基于力电化学耦合破局金属负极枝晶生长研究成果在国际高水平期刊《自然通讯》发布。

如何破局金属负极不可控枝晶生长,是金属电池性能飞跃与本质安全所面临的最底层瓶颈之一。该瓶颈的突破是推动金属电池技术迭代的关键,亦是全固态电池等未来储能体系迈向商业化的必经之路。在负极构筑人工固态电解质界面(ASEI)的枝晶抑制策略早在三十年前就被提出。然而,该策略至今仍未对高性能金属电池的商业化应用做出实质性贡献。究其原因:1)简单ASEI的枝晶抑制效力有限;2)ASEI长期服役于力–电–化学耦合的复杂工况,要求兼备高强韧/抗疲劳的力学性能、高离子电导率和化学稳定性,致使多机制协同改善的普适性设计原理与准则缺失;3)既有的ASEI设计方法过度依赖化学成分调控,然而特定的化学配方往往只能指向性地促进某一/些机制,且配方缺乏兼容性,难以通过“配方叠加”实现多机制协同和性能突破。对此,当我们拷问“如何将‘引入ASEI’发展为支撑‘金属电池商业化’的实用手段”时,一个最直接的逻辑疑惑是:是否存在一条既能兼容化学成分调控,又能协同力–电–化学机制,且具有高效力的普适性ASEI设计路径?

图1. ZnS ASEI的晶体取向调控机制与多尺度结构表征。a,锌离子在Zn (002)、ZnS (111)、ZnS (220)及ZnS (311)等不同晶面上的吸附构型、吸附能及差分电荷密度分布;b-e,具有(111)择优取向的ZnS ASEI的SEM图像、掠入射X射线衍射(GIXRD)、(111)取向极图及高分辨TEM图像。

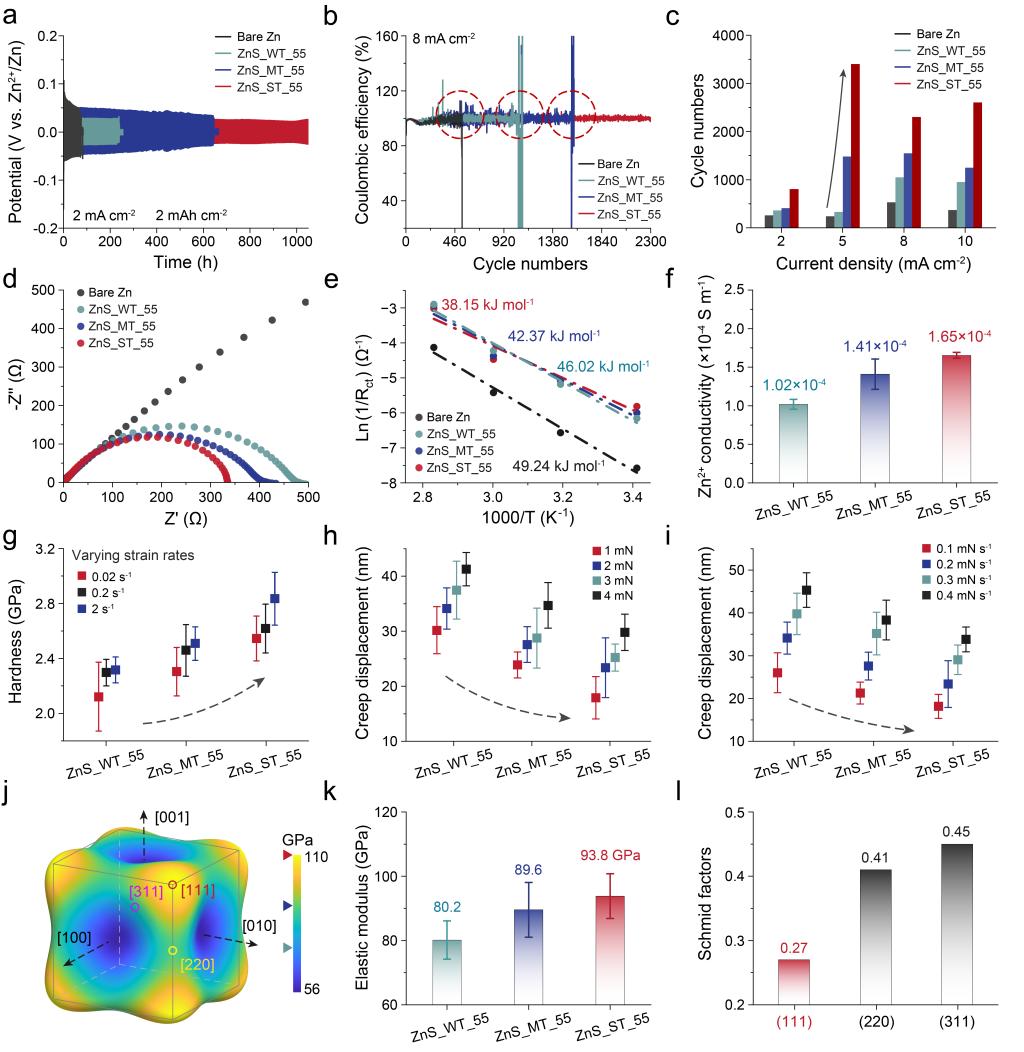
图2. ZnS (111)织构强度主导的电极循环稳定性、电化学动力学及力学强度差异。电极循环稳定性:a,对称电池的恒电流锌沉积/剥离循环性能(2.0 mA cm-2,2.0 mAh cm-2);b,半电池的库伦效率测试(8.0 mA cm-2,1.0 mAh cm-2);c,不同电流密度下的循环服役寿命。电化学动力学:d-f,对称电池的阻抗谱、反应活化能及离子电导率的对比分析。力学强度:g,不同应变率下的纳米压痕硬度;h-i,不同最大载荷及加载速率下的蠕变测试;j,闪锌矿相ZnS的弹性模量各向异性计算;k,纳米压痕实测ASEI弹性模量;l,施密特因子计算。

图3. ZnS (111)织构强度主导的枝晶抑制能力。a,0.5 mAh cm-2容量下的锌沉积形貌对比;b-c,沉积层表面的高度轮廓云图及代表性线性截面高度分布;d-e,统计枝晶峰宽及表面高度波动分析。

图4. 晶界密度(ρGB)主导的循环稳定性、电化学动力学及力学强度。力学强度:a,不同应变率下的纳米压痕硬度;b-c,不同加载条件下的蠕变测试。电化学动力学:d-g,阻抗谱、反应活化能、离子电导率及循环伏安测试(内嵌沉积/剥离电位放大图)。循环稳定性:h-j,恒电流循环寿命(2.0 mA cm-2,2.0 mAh cm-2)、库伦效率(8.0 mA cm-2,1.0 mAh cm-2)及不同电流密度下的循环周次。

图5. 晶界密度主导的ZnS ASEI失效模式及力-电化学耦合调控机制。a-b,ASEI损伤形貌与枝晶高度轮廓;c-e,ASEI失效机制示意图:揭示过低晶界密度、最优晶界密度及过高晶界密度三种情形下的ASEI演化及沉积层生长过程;f,混合蒙特卡洛/分子动力学模拟,基于原子熵分布揭示晶界密度决定的动力学过程。

图6. 晶体学微结构工程—ASEI设计新范式。a,工程化路径:通过协同调控关键微结构特征,平衡电化学动力学与力学强度,以实现循环稳定性的最优化;b,效能对比:晶体学微结构工程相较于化学组分调控、电解液工程、锌基体设计等传统策略,在提升锌负极循环寿命方面展现出显著优势。
面对上述挑战,西安交通大学航天航空学院力化学耦合与智能介质实验室申胜平教授团队独辟蹊径,将ASEI设计的视角从传统的“化学成分优化”转向“晶体学微结构特征精准调控”。研究发现,ASEI的单一晶体学微结构特征(如晶体取向、晶界密度)存在抑制枝晶的临界最优状态。通过有序整合多个最优微结构特征,可实现既定ASEI成分下的力-电-化学机制最优协同,达到枝晶抑制效力极值。该策略兼具高效力与普适性,并能与传统化学调控策略兼容,为构建下一代高稳定性、长寿命的金属电池开辟了新路径。相关研究成果以《面向稳定锌电极的人工固态电解质界面晶体微结构工程》(Crystallographic Microstructure Engineering for Artificial Solid Electrolyte Interphases toward Stable Zinc Electrode)为题发表于《自然通讯》(Nature Communications)期刊。
研究聚焦于晶体取向与晶界密度两大核心微结构特征,系统揭示了二者对枝晶生长及ASEI损伤机制的调控规律,并深入剖析了背后的力–电–化学耦合机制。通过厘清上述构效关系,以ZnS ASEI为典型案例,成功锁定了该体系下的最优微结构状态。研究发现,ZnS(111)取向展现出独特的力–电–化学协同优势,兼具更优的力学强度和电化学动力学,显著提升了ASEI的损伤容限,被确定为本征最优取向。相比之下,晶界密度则引发了力学强度和电化学动力学的竞争效应。随着密度增加,二者呈现相反的变化趋势。电极寿命测试证实了这一结果——寿命随晶界密度呈“先升后降”的非单调变化,并在~55 μm/μm2处达到峰值。该临界值即为兼顾力-电-化学性能的最优晶界密度。基于上述发现,研究团队将最优晶体取向(111)与最优晶界密度(~55 μm/μm2)精准整合到ZnS ASEI设计中,所构筑的ASEI不仅有效调控了锌离子的均匀扩散与沉积,同时确保高损伤容限,最终实现无枝晶的理想负极形貌。该策略使得金属负极的循环寿命提升了18倍,在5 mA cm-2的高电流密度下稳定循环超3400次,平均库伦效率高达99.92%。该工作突破了传统依赖化学成分调控的ASEI设计范式,创新了“基于晶体学微结构特征精准调控实现力–电–化学机制最优协同”的设计路线。随后,通过系统分析Zn、Li、Na等负极体系ASEI的晶体学微结构设计及相应的性能优化,证实了该设计路线的普适性,为高稳定性、长寿命金属电池的开发提供了原理与技术指导。
西安交通大学博士研究生曹宏宇为论文第一作者,庄丰年、盛唐、刘文源、白志文、兰梦蝶、李肇奇参与了相关工作;申胜平教授、郁汶山教授、王艳飞副教授为论文共同通讯作者。西安交通大学航天航空学院、复杂服役环境重大装备结构强度与寿命全国重点实验室为论文唯一作者单位。该研究得到了国家自然科学基金委重大项目等资助。
论文链接:https://www.nature.com/articles/s41467-025-68212-3
© 版权声明
本文由分享者转载或发布,内容仅供学习和交流,版权归原文作者所有。如有侵权,请留言联系更正或删除。

















又是晶体学又是晶界密度的,看图都晕了😂
之前搞过锌电池,枝晶长得那叫一个快,希望这次真行
ZnS取向调控听着玄乎,但3400次循环是实打实的吧
这玩意真能解决枝晶问题?实验室数据别又跑偏了🤔