文章导读
你以为基因调控网络是精密稳定的静态系统,却不知它正经历着残酷的“获得与丢失”大洗牌。北京大学生命科学学院最新研究揭示,果蝇体内92%的新生uORF变异刚出现就被自然选择无情清除,看似混乱的演化背后,竟藏着一套惊人的“补偿机制”。当某个关键调控元件意外丢失时,生物体如何通过另一处的突变瞬间填补空白以维持生命稳态?这套被忽视的演化策略,不仅颠覆了你对基因表达的理解,更可能成为解开人类癌症等复杂疾病遗传密码的关键钥匙。
— 内容由好学术AI分析文章内容生成,仅供参考。
2026年3月26日,生命科学学院、核糖核酸北京研究中心陆剑研究组在Nucleic Acids Research发表题为“The birth, death, and evolutionary compensation of uORFs in Drosophila”的研究论文。针对上游开放读码框(upstream open reading frame, uORF)的演化动态及其对翻译调控的影响,研究选取果蝇作为模式生物,结合比较基因组学、核糖体图谱技术和群体遗传学方法,系统揭示了真核生物中uORF持续不断的“获得/丢失”周转过程,阐明了uORF的获得与丢失在演化中受到自然选择的精确调控,并发现uORF在基因内部存在演化补偿机制。该研究从演化层面揭示了uORF的得失动态与翻译活性之间的内在关联,提出了演化补偿机制作为维持翻译稳态的重要策略,为理解顺式调控元件的演化提供了新范式。
mRNA翻译是细胞内最重要的生理活动之一,其精确调控直接影响蛋白质的结构与功能。在真核生物中,uORF是位于mRNA 5′非翻译区(5′ UTR)的小型开放阅读框,通常通过占用或竞争核糖体来抑制下游主编码序列(CDS)的翻译,是基因组中最常见的转录后调控元件之一。先前研究表明,uORF在生物体发育过程中发挥关键作用,其翻译调控紊乱与多种人类疾病密切相关,包括癌症、神经纤维瘤、乳腺癌等;部分uORF还能响应环境应激,为生物体快速适应环境变化提供机制。近年来,uORF的翻译缓冲功能也受到关注,本课题组此前的研究发现在果蝇中,uORF能够稳定下游CDS的翻译效率,降低其在发育和物种分化过程中的波动(Sun et al., eLife, 2025),并进一步揭示了uORF通过动态调控昼夜节律核心基因CLOCK的翻译来调节睡眠与节律行为(Sun et al., PLoS Biology, 2025)。在更广泛的演化尺度上,课题组前期通过对478个真核生物物种的系统分析,揭示了uORF的分布受到有效群体大小和基因表达水平的共同影响,且uORF的起始密码子在演化中受到强烈的功能约束,而编码区则整体呈中性演化(Zhang et al., Nature Communications, 2021)。尽管uORF在真核生物中广泛存在且功能多样,但其在物种内部的演化动态——即uORF在物种间的获得与丢失规律、其与翻译活性的关系、以及生物体如何应对uORF的得失以维持基因表达稳态——仍是领域内尚未解决的重要问题。本研究通过对果蝇uORF演化历史的系统重建,首次揭示了uORF的“获得/丢失”的动态规律,为理解基因表达调控网络的演化机制提供了关键线索。
针对uORF的演化动态,研究基于27种昆虫的基因组比对,构建了uORF起始密码子(uATG)的获得与丢失图谱。结果显示,uATG的获得事件远超丢失,沿D. melanogaster谱系每百万年获得约504个、丢失约184个,呈现净获得趋势(图1)。但与中性区域(短内含子)比较发现,uATG在5′UTR中的密度显著低于中性预期,且92.08%的新生uORF变异在群体中频率低于5%。这表明绝大多数新uATG被纯化选择清除,仅极少数被固定,导致演化树末端呈现净获得占优势的表象。

图1:uORF在果蝇演化过程中的“获得/丢失”动态。A.由点突变导致的uATG获得与丢失的示意图;B.在D.melanogaster、D.simulans、D.yakuba和D.ananassae四个物种中推断出的uATG获得与丢失事件数;C.不同翻译证据强度的uORF在演化中的保守比例
针对翻译活性与演化保守性的关系,研究整合了果蝇21个样本的核糖体图谱数据。通过关联分析发现,演化上更保守的uORF具有更优化的Kozak序列和更高的翻译效率(图2),且在不同物种间翻译效率更稳定。同时,D.melanogaster特异性或偏好性表达的uORF与其下游CDS翻译效率的物种特异性降低显著相关。对Abd-B基因的解析进一步验证了D.melanogaster特异性uORF对CDS翻译的抑制效应,从功能层面证实了uORF的演化保留与其翻译调控功能之间的内在联系。

图2:保守uORF具有更高的翻译效率和优化的Kozak序列。A.果蝇21个样本中uORF翻译效率(TE)与分支长度得分(BLS)的相关性分析;B.雄性头部样本中uORF TE与BLS的相关性散点图;C. D.melanogaster与D.simulans间直系同源uATG的Kozak得分相关性分析;D.保守uORF与物种特异性uORF在D.melanogaster和D.simulans中的Kozak得分比较,保守uORF显著更高;E.果蝇21个样本中uORF TE与Kozak得分的相关性分析;F.雄性头部样本中保守uORF与物种特异性uORF的TE比较,保守uORF翻译效率显著更高
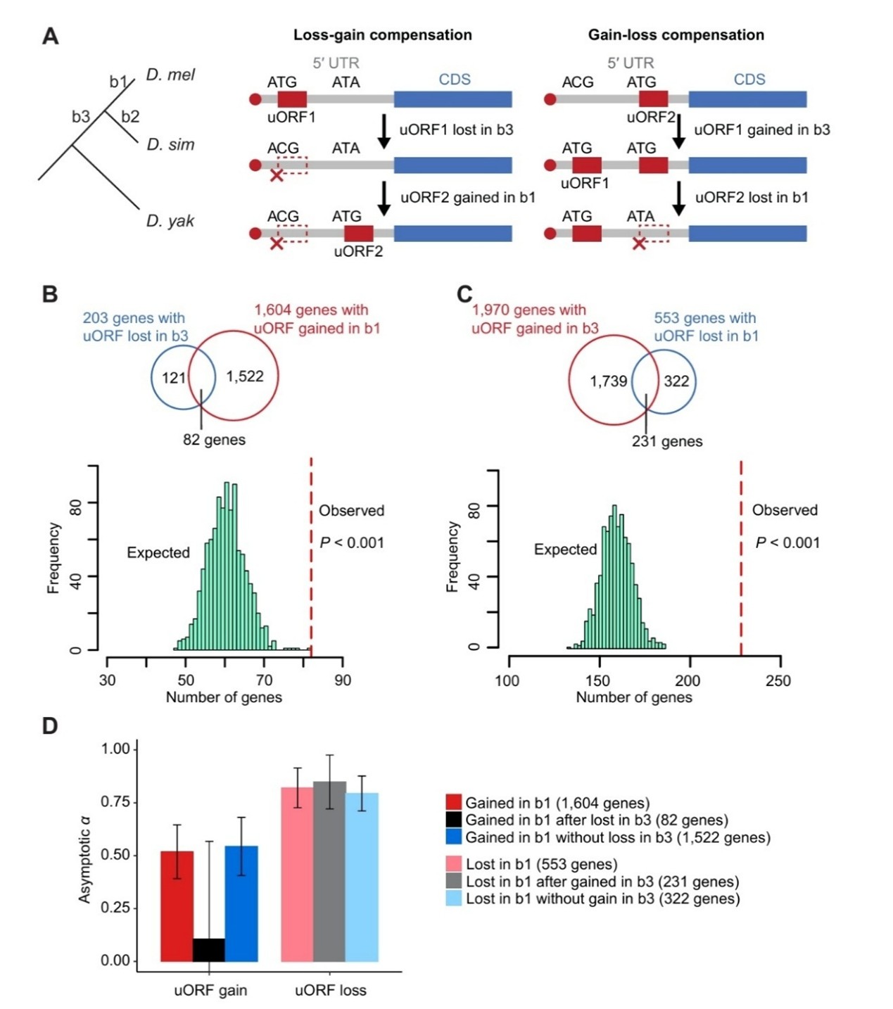
针对uORF的演化补偿机制,研究发现许多基因内部存在uATG先丢失后获得或先获得后丢失的成对事件。82个基因表现出“丢失-获得”补偿模式,231个基因表现出“获得-丢失”补偿模式,数量均显著高于随机预期(图3)。对1,356株果蝇自然群体的分析显示,新固定的uATG获得事件中适应性替换比例(α)为51.84%,uATG丢失事件中α高达82.07%,表明两者均受正选择作用(图3)。群体遗传学分析进一步刻画了中国群体中gry基因的uATG获得变异(频率0.93)和埃塞俄比亚群体中tefu基因的uATG丢失变异(频率0.84),表明uORF周转可能在局部适应中发挥作用。

图3:uORF演化补偿机制及其选择压力分析。A.uORF演化补偿模式示意图;B.uORF“丢失-获得”补偿的观测值与期望值比较;C.uORF“获得-丢失”补偿的观测值与期望值比较;D.不同类别uATG获得与丢失事件的渐近McDonald-Kreitman检验估计值(α)
综上,本研究以果蝇为研究对象,通过系统发育重建对uORF的“获得/丢失”动态进行了全面刻画;在基因组尺度上揭示了uORF的演化速率、翻译活性与自然选择之间的内在联系;首次提出了uORF演化的补偿机制,并通过功能实验证实其对翻译产出的重塑作用;在群体层面揭示了uORF周转在局部适应中的潜在功能。该研究加深了对真核生物基因表达调控演化的理解,为探究5′UTR在基因调控网络中的功能提供了新视角,也为人类疾病相关uORF变异的解析提供了演化生物学基础。值得注意的是,本研究发现uORF的获得速率普遍高于丢失速率,且uORF的演化远未达到静态平衡,而是处于持续的“获得/丢失”动态之中。这一发现说明,翻译调控网络并非已达到稳定状态,而是仍在不断演化中,为生物体适应环境变化提供了丰富的调控潜能。这一认识也为理解基因表达调控的演化可塑性提供了新的理论框架。
陆剑为本论文的通讯作者。北京大学生命科学学院博士研究生徐梦泽、已毕业博士生刘晨露为论文的共同第一作者。生命科学学院博士研究生金婉婷,已毕业博士生孙元强、段元格与博士后唐小鹿对本论文作出了重要贡献。该工作得到了科技部重点研发计划、国家自然科学基金、北京市自然科学基金、云南西南联合研究生院科技项目等机构的支持。
© 版权声明
本文由分享者转载或发布,内容仅供学习和交流,版权归原文作者所有。如有侵权,请留言联系更正或删除。















所以那个补偿机制是说丢了就会马上长一个新的补上吗?
这文章太硬核了,看完只记得果蝇一直在获得 uORF。