中国农业大学|动科学院王楚端教授和俞英教授团队在多维度分子QTL图谱揭示猪免疫系统细胞特异性遗传机制研究中取得重要进展
文章导读
猪病每年卷走170亿美元,你以为抗病育种只能靠运气?中国农大团队这次没走寻常路,他们死磕单核细胞和中性粒细胞,竟发现超过80%的遗传调控具有极强的“排他性”。更反直觉的是,那些藏在非编码区的变异,竟能通过改变一个微小的RNA结构,直接左右细胞的吞噬能力。这套图谱不仅让抗病育种有了精准靶点,更揭示了免疫细胞间不为人知的“跨细胞对话”。当育种不再靠碰运气,这背后的分子开关到底是什么?
— 内容由好学术AI分析文章内容生成,仅供参考。
近日,动物科学技术学院俞英教授和王楚端教授团队在国际权威学术期刊Communications Biology上在线发表研究论文《整合GWAS和molQTLs分析揭示猪免疫系统中细胞特异性遗传变异》(Integrated analysis of GWAS and molQTLs reveals cell-specific genetic variants in the porcine immune system)。该研究首次系统绘制了猪外周血单核细胞(PBMCs)和中性粒细胞(Neu)的分子数量性状位点(molQTLs)全景图谱,从基因表达、可变剪接和可变多聚腺苷酸化三个层面揭示了免疫细胞类型特异的遗传调控机制,为猪抗病育种和人类疾病模型研究提供了重要理论依据。
猪是全球最重要的农业动物之一,也是理想的生物医学模型,但细菌和病毒性传染病每年给养猪业造成超过170亿美元的经济损失。全基因组关联分析(GWAS)鉴定出大量与猪免疫性状相关的遗传变异,其中90%以上位于非编码区,其调控机制尚不明确。此外,传统基于混合细胞(如全血)的研究难以捕捉细胞类型特异的调控信号。因此,解析不同免疫细胞中遗传变异对分子表型的调控作用,成为突破猪免疫遗传育种瓶颈的关键。
基于此,研究团队对134头健康大白猪的外周血单核细胞(PBMCs)和中性粒细胞进行了全基因组测序与转录组测序,系统鉴定出数千个molQTLs。超过80%的molQTLs呈细胞类型特异性,且细胞特异的eQTLs显著富集于与免疫细胞比例相关的核心基因。
研究在共表达网络中发现了一系列非典型的跨细胞关联模块。PBMCs特异性模块与中性粒细胞比例呈显著正相关,而中性粒细胞特异性模块与淋巴细胞比例显著相关,且这些模块中超过40%的基因受eQTL调控,且部分基因在对应的靶细胞中表达水平较低。这一发现表明,molQTLs可能通过调控参与细胞间通讯的基因,介导对远端细胞类型的调节效应,揭示了循环血液中免疫细胞之间存在的潜在跨细胞调控网络。
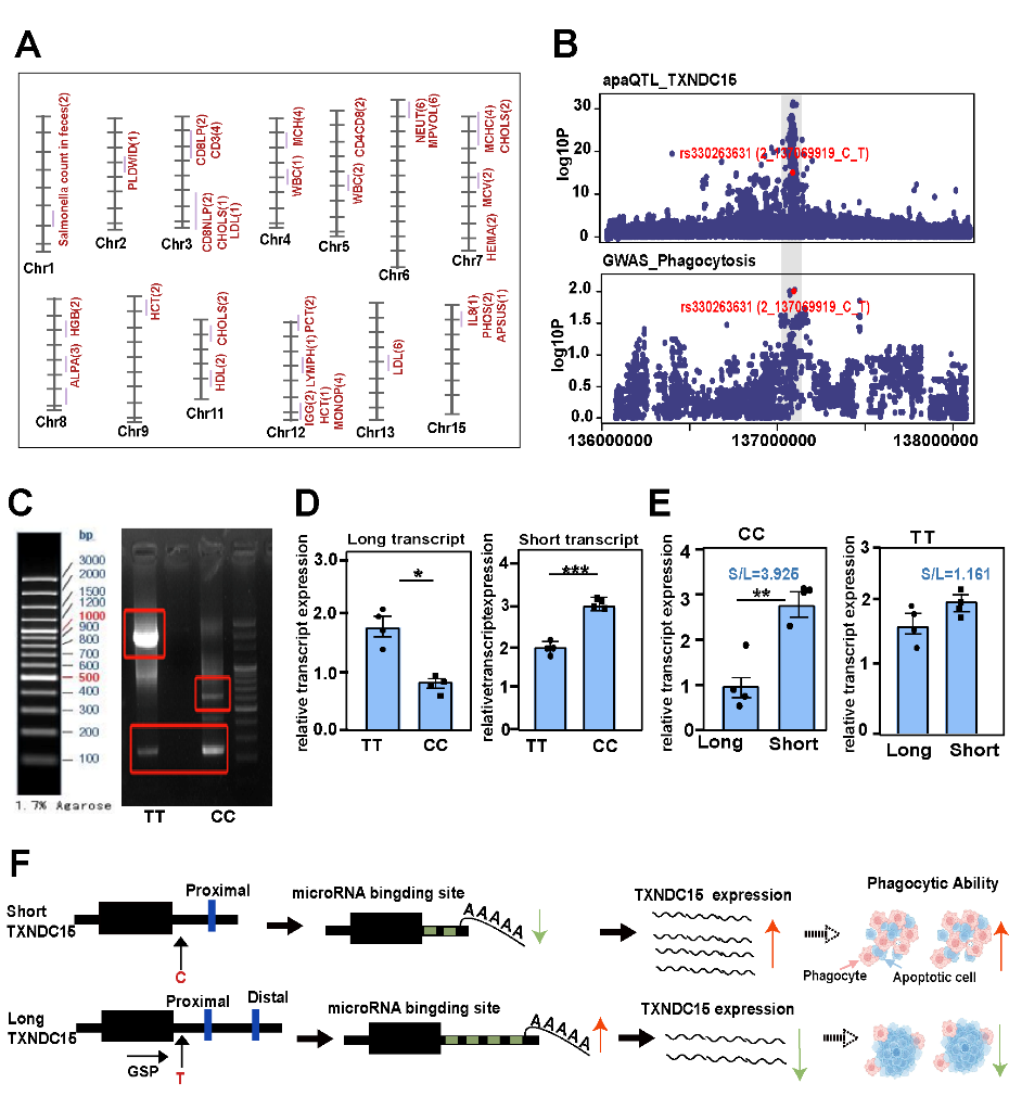
研究进一步通过共定位分析发现,588个molQTLs与猪吞噬能力的GWAS信号显著共定位,其中60.3%的apaQTLs独立于eQTL/sQTL发挥调控作用。以位于基因 TXNDC15 上的apaQTL rs330263631 为例,该研究通过3′RACE等试验证实,此位点通过动态选择多聚腺苷酸化位点,改变3′非翻译区(3′UTR)的长度,从而影响mRNA的稳定性和TXNDC15基因的表达水平,最终影响细胞的吞噬功能。本研究构建的遗传调控图谱,不仅为解析猪复杂免疫性状的分子机制提供了坚实的理论基础,也为通过遗传育种手段增强猪群抗病力提供了精准的分子靶点。
中国农业大学为论文第一完成单位,动科学院王楚端教授和俞英教授为论文通讯作者,团队博士研究生杨金艳为第一作者,动科学院邢凯副教授、陈思倩副研究员、博士研究生唐永杰、王露露以及已毕业博士后刘华涛、赵卿尧博士和马福平博士给予了大力支持和帮助。该研究得到了国家重点研发计划项目(2023YFD1300400)、科技创新2030-重大项目(2023ZD04046, 2023ZD0407106)等项目的资助。
© 版权声明
本文由分享者转载或发布,内容仅供学习和交流,版权归原文作者所有。如有侵权,请留言联系更正或删除。












感觉文章信息量有点大
这研究挺有意思,首次绘制猪免疫细胞molQTLs图谱