文章导读
当你还在为细胞代谢研究中硫醇分子易氧化、难检测的难题而反复优化实验方案时,一项新方法可能让你的工作流程彻底颠覆。传统方法往往在样本处理阶段就损失了大量真实信号,导致结果失真,而这项研究通过在活细胞内直接“锁定”硫醇,实现了信号数十倍的增强。更关键的是,它首次将这种高灵敏度的分析推向了单细胞水平,揭示了在铁死亡这一关键过程中,细胞间此前未知的代谢异质性。
— 内容由好学术AI分析文章内容生成,仅供参考。
单细胞代谢组可揭示细胞间的异质性表型,有助于对细胞衰老、分化等重要生理过程的精细解读。与其他代谢物相比,以含巯基的硫醇类分子为代表的反应性代谢物的代谢失调通常会导致氧化应激和其他代谢功能障碍,与肿瘤、神经退行性变等疾病密切相关。硫醇类分子极易在样品处理过程中发生氧化,导致结果失真,且很多硫醇类代谢物含量极低,现有测量方法无法实现其准确的定性定量分析。北京大学化学与分子工程学院白玉课题组基于活细胞化学标记策略设计靶向硫醇的探针,结合液相色谱质谱和有机质谱流式分析平台,首次实现了体量细胞和单细胞水平的高灵敏、深覆盖硫醇亚代谢组分析,并探究了铁死亡诱导剂引发硫醇代谢通路的细胞响应异质性。研究成果以“Single-cell thiol profiling enabled by live-cell labeling reveals metabolic heterogeneity in ferroptosisDynamic single-cell metabolomics reveals cell-cell interaction between tumor cells and macrophages”为题,于2026年3月3日发表在《自然·通讯》(Nature Communication)上。

图1. 单细胞硫醇亚代谢组工作流程图
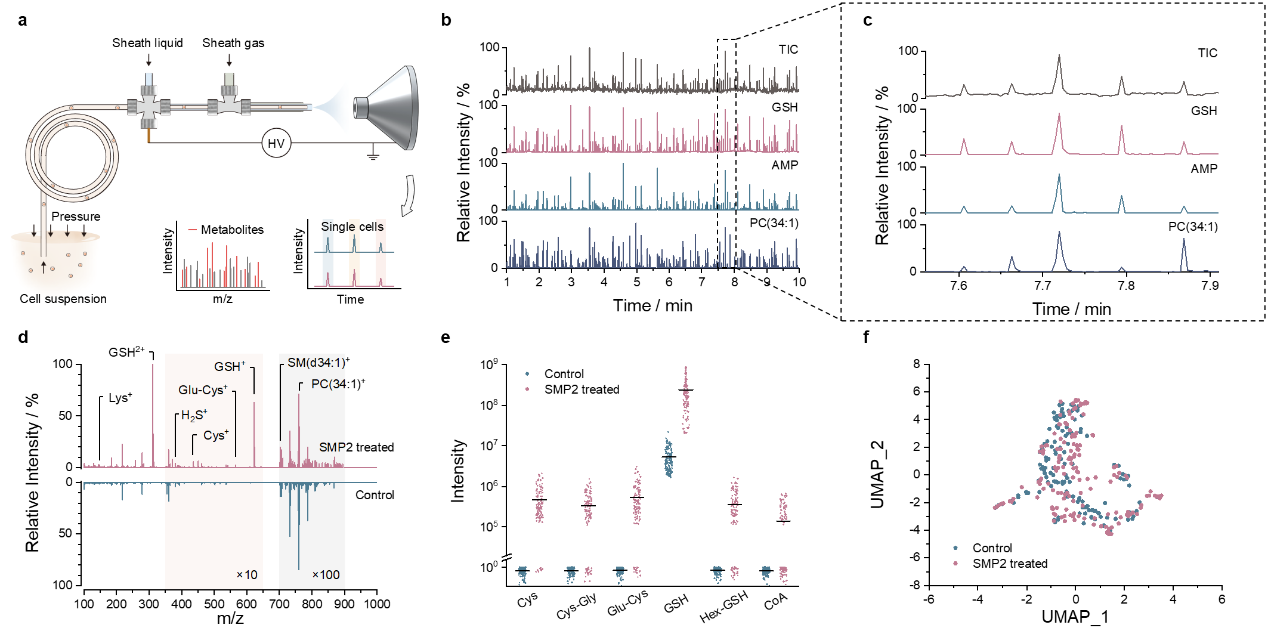
针对硫醇易氧化、含量低等特点,实现硫醇亚代谢组的深覆盖、高灵敏、准确分析的思路包括:活细胞快速标记硫醇避免其氧化,利用质谱增敏基团提高其信号响应。据此,设计并合成了基于硫醇-色烯点击化学的色烯并环戊酮二甲胺质谱探针,其对游离巯基反应性良好、生物相容性高且MS敏感性强。10min内即可完成硫醇的饱和标记,在保证细胞正常生命活动前提下,实现了活细胞内硫醇的18.6—40.2倍信号增敏。利用体量的HeLa细胞和NE-4C细胞和超高效液相色谱-串联质谱(UPLC-MS/MS)建立硫醇数据库,通过特征MS/MS裂解模式,总计检测到265个探针标记的离子,鉴定到69种硫醇物种。与现有其他方法相比,覆盖率增加了5到69倍。首次同时检测到与GSH和CoA合成路径的所有硫醇。所建立的数据库与京都基因和基因组百科全书(KEGG)数据库共享14个硫醇代谢物,55个新检测硫醇在KEGG中没有收录。工作证实了基于活细胞的标记方法可有效扩大硫醇亚代谢组的覆盖范围,为其他活性小分子代谢物的单细胞分析以及亚代谢组分析提供了新思路。

图2. 活细胞巯基标记策略及其评价
将活细胞巯基化学标记与有机质谱流式分析平台结合,构建了单细胞中硫醇亚代谢组分析新方法。首次实现了单个HeLa细胞中27种硫醇与355种代谢物的同时分析。单细胞水平下硫醇覆盖度提升27倍。精准监测了GSH通路中各硫醇含量的波动,绘制了硫醇亚代谢组代谢网络图谱,在组学水平描述了不同铁死亡抑制剂对细胞代谢的整体影响,验证了方法在代谢通路、代谢网络、代谢组三个层次的实用性与可拓展性。基于该方法的铁死亡研究揭示了HeLa细胞在RSL3诱导铁死亡过程中存在显著的谷胱甘肽代谢异质现象,提出了RSL3诱导NRF2差异表达并导致下游代谢异质性的潜在机制,推动了铁死亡机制的理解,有望助力基于铁死亡的肿瘤精准治疗的新策略与新疗法开发。

图3. 基于活细胞标记的单细胞硫醇亚代谢组分析
白玉是该论文的通讯作者,北京大学化学与分子工程学院博士研究生缪代禹是该论文的第一作者。北京大学医学部基础医学院王颖博士和刘小云研究员为文章工作作出了贡献。该研究成果得到国家自然科学基金委、科技部、北京分子科学国家研究中心等机构和项目的资助。
© 版权声明
本文由分享者转载或发布,内容仅供学习和交流,版权归原文作者所有。如有侵权,请留言联系更正或删除。

















这个覆盖率提升有点猛啊,5到69倍怎么做到的?