文章导读
你是否以为内质网只是细胞里默默无闻的“后勤部门”?当大多数研究还在关注蛋白质如何被降解时,北大高宁、陈晓伟与宋晨团队却通过冷冻电镜发现,Erlin1/2复合物根本不是简单的“清道夫”。它能在膜上搭建一个24纳米的笼状微域,像围栏一样把特定蛋白隔离调控——这种“空间管控”机制,直接改写了我们对ERAD通路的认知。更惊人的是,这个结构竟能招募冠状病毒的复制 machinery,而它绑定的磷脂酰肌醇,可能正是控制信号传导的隐藏开关。如果你以为这只是基础研究,那它背后潜藏的抗病毒靶点和代谢疾病干预路径,或许会让你重新评估它的真正价值。
— 内容由好学术AI分析文章内容生成,仅供参考。
内质网相关降解(ER-associated degradation,ERAD)是维持内质网蛋白质稳态的核心质量控制系统。传统观点认为,ERAD的主要功能在于识别、泛素化并清除错误折叠或功能异常的膜蛋白与腔内蛋白。然而,近年来的研究逐渐表明,ERAD不仅承担“纠错”职责,还通过选择性降解部分折叠正确的蛋白,精细调控固醇合成、钙稳态以及内质网与其他细胞器之间的信号传递(Christianson and Carvalho 2022)。因此,ERAD正被重新定义为一个高度动态的调控平台,而非单纯的蛋白清除通路。
Erlin1/2复合物是定位于内质网膜腔侧的SPFH(Stomatin, Prohibitin, Flotillin, and HflK/C)家族成员。该家族蛋白成员广泛,分布于细胞内不同的膜系统,通常被认为是组织富含饱和脂质的功能性膜微域(Functional membrane microdomain)的支架因子。以往研究表明,Erlin1/2通过调控钙离子通道InsP3R1(Gao, Bonzerato et al. 2022)以及INSIG、HMG-CoA还原酶等固醇代谢相关蛋白(Huber, Vesely et al. 2013)的泛素化过程,在钙稳态与膜脂代谢等ERAD相关调控中发挥关键作用。
2026年3月25日,北京大学高宁团队、陈晓伟团队与宋晨团队在《分子细胞》(Molecular Cell)合作发表题为“The Erlin1/2 Complex is a Dynamic Scaffold for Membrane Microdomain Assembly on the Endoplasmic Reticulum”的研究论文。该研究解析了Erlin1/2复合物的冷冻电镜高分辨率结构,并阐明了其在内质网膜上组织膜微域及调控相关蛋白的分子机制。
高宁课题组长期聚焦于SPFH家族蛋白的结构与功能研究,2022年首次报道SPFH家族原核成员HflK/C及其调控的AAA+蛋白酶FtsH复合物的结构,揭示了HflK/C组织膜微域、调节细菌膜蛋白稳态的分子机制(Ma, Wang et al. 2022)。近年来该课题组致力于真核SPFH蛋白的功能研究,相继报道了Stomatin(Yan, Zhou et al. 2025)、Prohibitin(Luo, Zheng et al. 2025)及Flotillin(Lu, Qian et al. 2026)等成员的分子组装形式及调控机制。在本研究中,团队利用冷冻电镜解析了Erlin1/2复合物的高分辨率结构,探究了其在ER膜蛋白区隔化调控中的重要作用。
研究发现,两个高度同源的Erlin蛋白以交替方式组装成一个由26个亚基构成的穹顶状异源多聚体,从内质网腔侧“倒扣”于膜表面(图1A)。其SPFH1结构域部分嵌入膜中,在腔侧膜叶上划分出一个纳米尺度的圆形膜区域(直径约24nm),并与该区域共同形成一个近乎封闭的笼状结构。结构数据揭示了Erlin1/2最核心的调控模式——“笼罩(caging)隔离”机制。通过将底物蛋白隔离在微域内部,Erlin1/2能够物理性阻碍其与其他互作蛋白的接触,从而实现功能调控。与此同时,笼体本身又可作为桥联平台,选择性地促进ER膜上特定生物学过程的有序组装与高效运行。
进一步研究显示,单个笼状复合物可在ER膜上划分出纳米尺度的圆形膜微域;多个笼体之间还可能进一步聚集,构建更大尺度的膜功能区。这些区域富集特定脂质,构成内质网的重要功能平台。

图1. Erlin1/2复合物的冷冻电镜结构
值得注意的是,研究团队在Erlin亚基的插膜结构域中观察到明确的脂质结合密度。通过脂质组学分析,并结合宋晨课题组开展的分子动力学模拟,研究人员确认该脂质为磷脂酰肌醇(phosphatidylinositol,PI)(图1B)。PI及其磷酸化衍生物是细胞信号转导和膜区室特性维持的关键分子。Erlin1/2与PI的结合,可能将PI局部隔离于内质网腔侧膜叶,从而阻止其进一步磷酸化,并可能影响下游信号分子的生成与功能。这一发现为理解Erlin复合物如何调控膜脂代谢提供了重要线索。

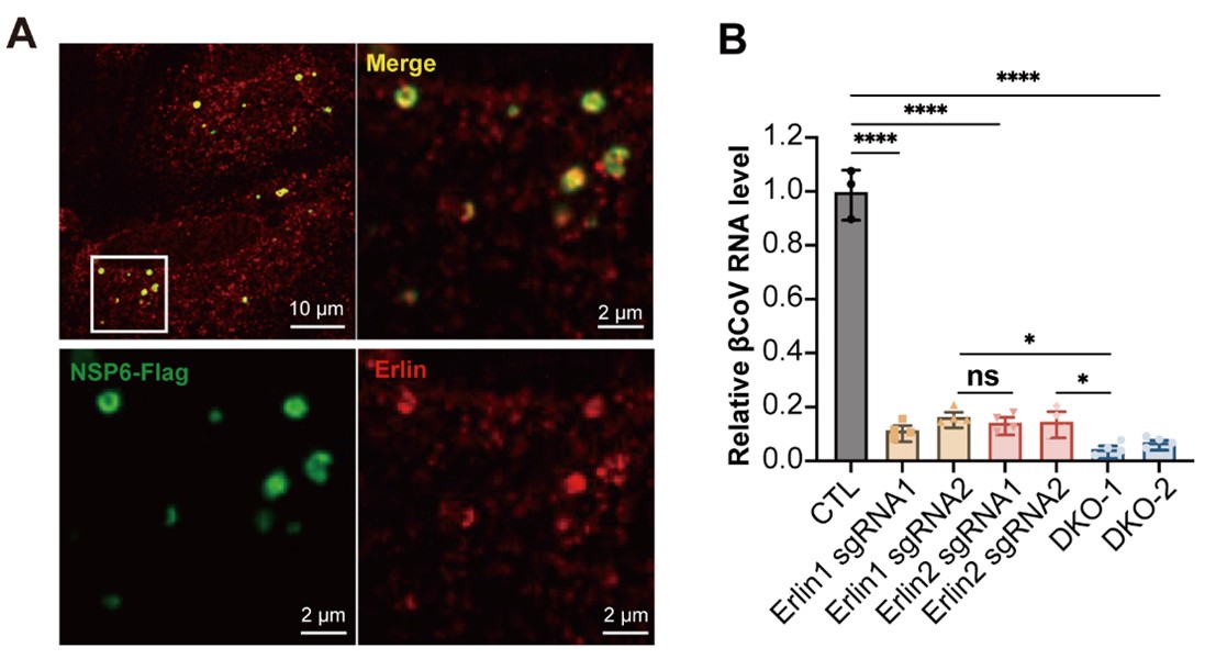
图2. Erlin1/2复合物参与冠状病毒的RNA复制
陈晓伟团队长期从事脂质代谢研究,聚焦内质网脂层平衡在维系细胞与机体稳态中的基础性作用,并借助病毒对宿主脂质代谢的胁持作为工具开展研究。研究团队通过鼠源冠状病毒感染实验发现,Erlin复合物可被病毒蛋白NSP6招募,并参与冠状病毒RNA复制过程(图2)。值得关注的是,近期国际团队研究还报道Erlin在病毒包装成熟阶段可能发挥抑制作用,可能与其调控胆固醇代谢相关(Teo, Wong et al. 2023)。这提示Erlin在病毒感染过程中具有阶段依赖性的双重调控功能。

图3. Erlin1/2复合物介导膜微功能域组织及蛋白调控的机制模型
总体而言,本研究从结构层面揭示了Erlin1/2如何通过构建笼状多聚体,在内质网膜上组织功能性膜微域,并通过空间隔离与桥联机制调控蛋白功能(图3)。这一发现不仅为理解ERAD调控机制提供了重要结构框架,也为阐明膜微域组织与细胞功能之间的联系奠定了基础。
北京大学生命科学学院闫璐博士、前沿交叉学科研究院2022级博士生徐子弘、未来技术学院2022级博士生姚远航以及定量生物学中心Tadsanee Awang博士为论文共同第一作者;高宁、陈晓伟以及宋晨为共同通讯作者。本研究同时得到了北大-清华生命科学联合中心、核糖核酸北京研究中心、北京大学冷冻电镜平台、生命科学学院电镜平台及成像平台、膜生物学全国重点实验室以及清华大学脂质质谱平台的支持。
© 版权声明
本文由分享者转载或发布,内容仅供学习和交流,版权归原文作者所有。如有侵权,请留言联系更正或删除。

















“倒扣”在膜上,这比喻画面感太强了 hhh
之前搞膜蛋白纯化就卡在这步,原来是有微域在捣乱。
所以这玩意儿到底是帮病毒还是防病毒啊,看晕了。
这结构图看着真解压,26 个亚基拼成个笼子?