自融合液态金属变形机制研究取得进展
文章导读
一种能“变形自融合”的液态金属纳米颗粒,正在颠覆传统癌症治疗逻辑。面对纳米药物“进得去却留不住”的困局,中科院理化所团队通过肽修饰设计,让液态金属颗粒在细胞内实现“先小后大”的尺寸跃迁——进入肿瘤细胞后自组装、溶酶体中自融合、逃逸后持续释放镓离子,破坏线粒体功能,触发免疫原性细胞死亡。更关键的是,它能协同电穿孔技术激活树突状细胞,形成长效抗肿瘤免疫记忆,实现“局部治疗→全身免疫→长期防护”的闭环。这项发表于《先进材料》的研究,为智能纳米药物与原位疫苗开发提供了全新路径。
— 内容由好学术AI分析文章内容生成,仅供参考。
与刚性微纳米金属材料相比,柔性微纳米液态金属拥有更强的顺应性和易于调控等特性。在生物医学领域,常规纳米颗粒面临“尺寸困境”:小尺寸颗粒易于细胞穿透,但滞留时间短;大尺寸颗粒虽滞留时间长,但难以高效进入细胞。如何实现“既进得去,又留得住”成为纳米药物设计的关键难题。
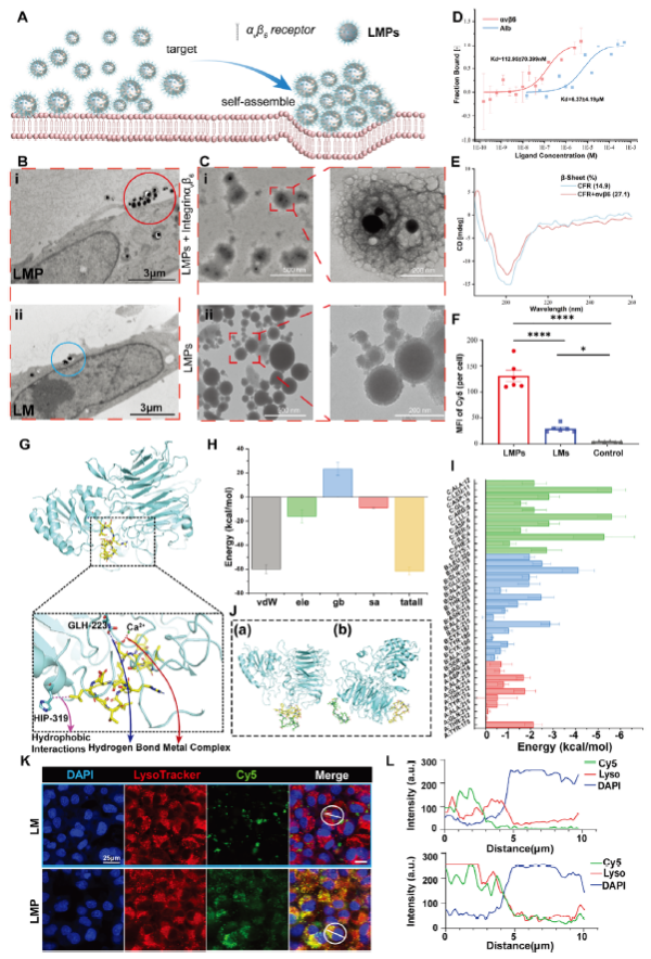
近日,中国科学院理化技术研究所研究团队,在可变形液态金属纳米颗粒(LMPs)的细胞内外动态行为机制研究中取得进展。
研究团队利用液态金属材料变形特性和自组装肽修饰设计,使LMPs具备独特的“动态变形能力”。在细胞膜层面,可变形液态金属纳米颗粒可实现主动靶向与自组装,强化了微观定向传质效果,提升了肿瘤细胞对其内吞效率。进入溶酶体后,酸性/酶微环境作用使得液态金属氧化膜逐渐消失,从而触发金属颗粒的自融合,实现“先小后大”的细胞内尺寸跃迁。
数理计算和透射电镜微观对比分析发现,将融合过程划分为惯性限制粘性阶段、过渡阶段以及惯性控制阶段,为持续线粒体应激与诱导细胞死亡效应放大提供了结构基础。从溶酶体逃逸后,可变形液态金属颗粒持续释放的镓离子进一步介导了线粒体损伤机制,释放的Ga3+通过铁替代途径破坏线粒体铁硫簇组装,干扰了线粒体电子传递链功能,进而触发免疫原性细胞死亡。这从理论及实验层面,揭示了液态金属纳米颗粒在肿瘤微环境中的靶向自组装、细胞内自融合及溶酶体逃逸全链条动态作用机制,为新一代智能纳米药物设计提供了新思路。
团队进一步结合不可逆电穿孔的破膜技术发现,LMPs可促进损伤相关分子模式和肿瘤抗原向细胞膜外部释放,并激活树突状细胞成熟和记忆性T细胞分化,形成长效抗肿瘤免疫记忆。同时,研究团队通过复挑战实验验证了“肿瘤特异性免疫记忆”的建立:联合治疗可诱导更强的肿瘤特异性T细胞反应,并在同源肿瘤再接种中获得显著保护;而对异源肿瘤并未表现出同等保护,提示该记忆应答具有抗原特异性。这为“局部治疗—系统免疫—长期记忆”的闭环提供了证据支撑,也凸显了该策略在“原位疫苗化”方向的潜力。
团队通过生物传热传质、材料学和医学等多学科交叉融通形成科研合力,阐明了可变形液态金属纳米颗粒“由小变大、由外入内、由静变动”的物理化学作用机制,也为解决纳米材料在单细胞中的滞留与渗透矛盾提供了新思路。
相关研究成果发表在《先进材料》(Advanced Materials)上。

液态金属纳米颗粒介导线粒体损伤实现肿瘤疫苗式免疫治疗的总体策略

靶向与自组装协同提升细胞摄取并定位至溶酶体
© 版权声明
本文由分享者转载或发布,内容仅供学习和交流,版权归原文作者所有。如有侵权,请留言联系更正或删除。

















这研究听起来有点意思啊