中国农业大学动医学院徐闯教授团队解析奶牛子宫内膜炎子宫微生态特征 挖掘替代抗生素治疗潜在药物通关藤苷G
文章导读
抗生素滥用正让牧场陷入两难困境:治疗奶牛子宫内膜炎导致弃奶期延长、耐药菌滋生,却别无选择?中国农业大学徐闯教授团队在《微生物组》期刊发布突破性研究,首次通过宏基因组与代谢组联合分析,精准锁定临床型子宫内膜炎的核心致病菌群,并意外挖掘出天然化合物通关藤苷G——它不仅能强力抑制坏死梭杆菌,更能显著抗炎修复组织,效果媲美抗生素却无耐药风险!这项研究为畜牧业提供首个科学验证的非抗生素替代方案,牧场主和兽医必读:如何用微生态调控终结治疗困局?
— 内容由好学术AI分析文章内容生成,仅供参考。
近日,中国农业大学动物医学院徐闯教授团队在国际微生物组学期刊《微生物组》(Microbiome)发表研究论文《整合宏基因组与代谢组联合分析揭示:通关藤苷G可作为奶牛子宫内膜炎的潜在非抗生素替代治疗药物》(Integrated metagenomic and metabolomic analyses reveal tenacissoside G as a potential non-antimicrobial treatment for bovine endometritis)。该研究通过整合宏基因组学与代谢组学分析,解析了奶牛子宫内膜炎相关的子宫微生态结构,并鉴定出具有抗炎作用的关键代谢物通关藤苷G,为开发治疗奶牛子宫内膜炎的新型抗生素替代药物提供了科学依据。

奶牛子宫内膜炎是牧场生产中常见高发的繁殖系统疾病,显著降低奶牛的繁殖性能和生产性能,严重影响奶牛健康。产后子宫细菌感染是奶牛子宫内膜炎发病的主要诱因,临床治疗通常采用前列腺素F2α和抗菌药物。然而,抗菌药物的不合理使用不仅会延长弃奶期,影响牧场经济效益,同时也加剧了耐药菌的产生和食品安全风险,因此亟需探索安全、有效的非抗生素替代策略。
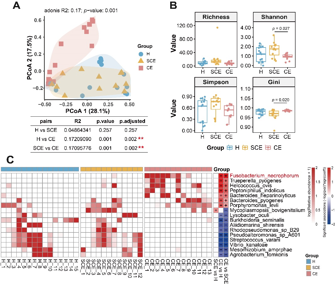
奶牛子宫内容物宏基因组分析显示,健康奶牛与亚临床子宫内膜炎奶牛的子宫菌群结构相似,但均与临床型子宫内膜炎奶牛存在显著差异。其中,坏死梭杆菌(Fusobacterium necrophorum)相对丰度的变化与临床型子宫内膜炎的发生显著相关。此外,研究还鉴定出新的潜在子宫内膜炎致病菌,如绵羊螺旋球菌(Helcococcus ovis)、肝素降解拟杆菌(Bacteroides heparinolyticus)和产吲哚胨菌(Peptoniphilus indolicus)等均与奶牛子宫内膜炎发病密切相关。

子宫内膜炎奶牛子宫菌群组成结构及差异
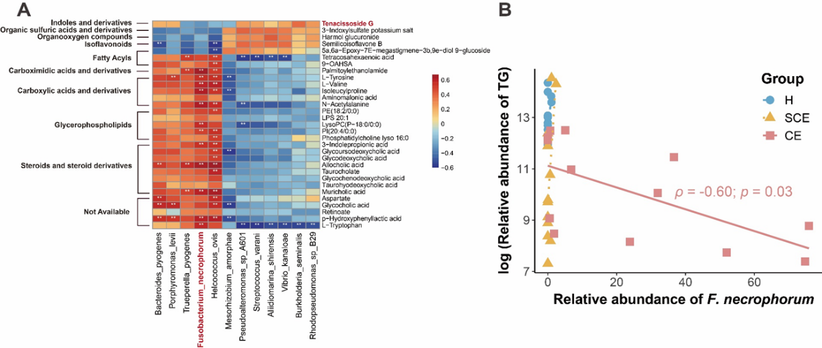
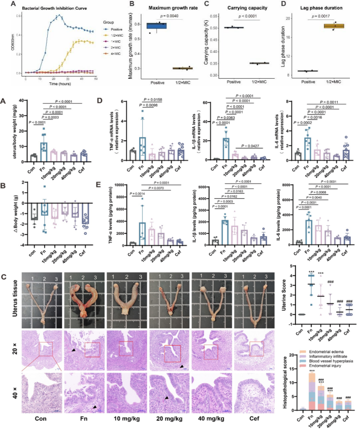
奶牛子宫内容物代谢组学分析结果表明,临床型子宫内膜炎奶牛子宫内容物代谢活性显著增强,与炎症相关的甘油磷脂和吲哚类代谢物显著富集。相比之下,健康组显著富集的代谢物通关藤苷G与临床型子宫内膜炎的发生呈显著负相关。进一步的体外抑菌试验和小鼠子宫内膜炎模型验证表明,通关藤苷G具有抑菌、抗炎及组织保护作用。

子宫内膜炎奶牛子宫代谢物组成结构及差异

子宫内膜炎奶牛子宫菌群与代谢物相关性分析

通关藤苷G对F. necrophorum的体外抑菌试验及小鼠体内验证试验
本研究通过多组学联合分析,围绕奶牛子宫内膜炎疾病,开展了潜在致病菌鉴定、子宫内膜菌群代谢特征及干预效果验证等研究,为理解奶牛子宫内膜炎相关的子宫微生态变化提供了新的研究视角,并为后续开展靶向微生态调控和功能代谢物干预研究奠定了基础。
中国农业大学为论文的第一完成单位,动物医学院博士研究生曹棋棋、博士后邓昭举为论文的共同第一作者,徐闯教授为论文的通讯作者。大同市四方高科农牧有限公司和牧同科技股份有限公司为本研究提供了大力支持。该研究获得国家自然科学基金青年科学基金项目(A类)(32125038)、新疆维吾尔自治区重点研发任务专项计划(2024B02016)、“十四五”国家重点研发计划项目(2023YFD1801100)、国家现代农业产业技术体系(CARS-36)以及中国农业大学2115人才工程等资助。
© 版权声明
本文由分享者转载或发布,内容仅供学习和交流,版权归原文作者所有。如有侵权,请留言联系更正或删除。

















这套代谢组分析用的仪器型号是什么?
研究里提到的Helcococcus ovis其实在其他动物也有报道,可能和环境有关
通关藤苷G的效果看起来蛮有前景的,值得关注
挺靠谱的