文章导读
肿瘤诊断的“火眼金睛”是如何炼成的?面对狡猾的未知融合基因,传统检测方法常因灵敏度不足而“失明”,导致漏检风险。上海交大与国妇婴的科研团队带来了一项颠覆性突破:他们开发的“随机引物锚定多重检测技术”(ARRP-seq),如同为检测装上了高精度雷达。它不仅能一次性锁定痕量、低频的未知融合基因,还能同步分析点突变、剪接变异等多种信息,将捕获效率从12%跃升至89%,理论检测限低至惊人的0.01%。这项技术已在宫颈癌、前列腺癌的精准诊断与新型标志物发现中展现出巨大潜力,为癌症的早期发现与靶向治疗打开了全新的大门。
— 内容由好学术AI分析文章内容生成,仅供参考。
近日,上海交通大学宋萍团队联合国际和平妇幼保健院王玉东教授在融合基因检测领域取得重大突破,并在Nature Biomedical Engineering期刊上发表题为“Anchored random reverse primer sequencing for quantitative detection of novel gene fusions”的最新研究。该研究提出了一种全新的随机引物锚定测序技术(ARRP-seq),不仅可实现痕量低频率融合基因的高效检测,还能在一次检测中实现对点突变、可变剪接、片段缺失插入等多种核酸变异的同时分析。研究已在宫颈癌、前列腺癌等多种癌症的诊断中取得显著应用效果,有望应用于感染性疾病、衰老相关退行性疾病、器官移植排斥等疾病的分析。

背景介绍
基因组不稳定性伴随生命全过程,持续产生的点突变、缺失、插入及染色体重排等变异中,融合基因因其可瞬时激活原癌基因或抑制抑癌基因,成为驱动肿瘤发生发展的关键分子事件之一。然而,现有研究及检测体系仍以单碱基突变和小片段Indel为主,对融合基因的全面筛查与功能解析相对不足,漏检风险日益凸显。
FISH、常规RNA-seq与PCR等现有融合基因检测方法分别受限于探针覆盖位点单一、低频融合覆盖度低及引物预设固定断点等问题,难以系统发现未知融合且灵敏度不足。为此,研究团队开发了随机引物多重锚定测序技术(ARRP-seq),在单管反应中实现针对痕量核酸低频融合、点突变等多核酸变异的高效捕获且高灵敏低成本分析,突破传统方法对未知融合断点的识别壁垒。
技术亮点
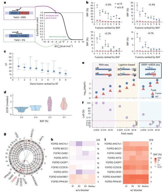
通过高频变异靶向引物与随机引物协同作用,实现高通量、高均一性富集,将捕获效率由传统连接法的12%提升至89%。在性能测试中,该技术表现出更高的可重复性,且在检测区间5 ng至100 ng RNA范围内保持稳定,较传统方法降低20倍的样本需要量,表现出在痕量临床样本分析中的应用潜力。此外,研究团队还构建针对未知融合基因鉴定的生物信息学方法,显著提高了分析的精准度,引入多重阈值过滤,结合对齐-验证-投票三级策略,有效提高了融合基因检测的真阳性率,将特异性提高至100%,且始终保持100%的灵敏度。

ARRP-seq用于未知融合基因检测的原理图:相比常规方法,对低频未知融合基因的捕获效率显著提高,为新标志物发现提供高效工具。

ARRP-seq生信分析优化流程:通过在靶向建库数据分析中引入一系列特异性过滤器,对初步结果进行二次校验与比对,提升了分析流程的特异性。
为了进一步提升融合基因的检测灵敏度,研究团队结合了先前开发的多重核酸抑制探针技术(mBDA,Nat.Biomed.Eng 2021,5,690),将ARRP-seq的检测限降至0.1%的融合基因频率(BAF),并在理论上实现了0.01% BAF的检测能力,灵敏度较其他靶向检测方法提高约10倍,较RNA-seq方法提高50倍,这一突破使得融合基因检测的灵敏度大幅提升。在临床应用中,通常检测的变异频率常低于0.1%,甚至低于0.01%,ARRP-seq检测限的降低更有利于检测实际临床样品中低频率的融合基因,并且为发现新的核酸变异标志物、早期诊断及精准治疗等提供了更大的潜力。

ARRP-mBDA-seq的技术原理及性能测试
应用
在宫颈癌研究中,研究团队将ARRP-seq应用在多类样品中,包括8例癌旁组织及33例肿瘤组织,检测到42个新型融合基因标志物,并通过RT-qPCR验证了其准确性,结果显示一致率为100%。此外,研究团队通过细胞实验发现,转染融合基因的癌细胞系增殖水平显著增加,进一步证明了融合基因在宫颈癌中的潜在致癌作用。ARRP-seq在宫颈癌的成功应用,提示其为靶向药物开发、临床指导治疗提供了有效工具。

ARRP-seq在宫颈癌诊断及新标志物发现中的应用
此外,研究团队将该技术应用于前列腺癌精准诊断。通过综合分析点突变和可变剪接等信息,建立了高效分类模型。该模型在前列腺癌样本中的分类AUC值达到了0.88,高于传统前列腺特异性抗原检测的AUC值(0.63)。这一结果展示了ARRP-seq在癌症相关早期诊断和精准治疗中的潜力。
结语
研究团队开发了针对痕量低频多种核酸变异分析的测序技术ARRP-seq,将包括未知融合在内的多核酸变异的捕获效率从12%提高至89%,结合mBDA技术后更将理论检测限大幅降低至0.01%,刷新了行业检测极限。针对不同加入量核酸样本实现稳定分析,较传统RNA-seq方法而言,在提高灵敏度的同时大幅降低测序成本,有望实现产业化应用前景。放眼未来,该技术不仅可以应用于肿瘤诊断、分子分型及用药指导,还有望应用于感染性疾病、衰老相关退行性疾病、器官移植排斥等疾病的分析。
上海交通大学生物医学工程学院博士研究生修学浩、吴熠与博士后李江雪为该论文的共同第一作者。上海交通大学生物医学工程学院宋萍副教授与上海交通大学附属国际和平妇幼保健院院长王玉东为共同通讯作者,上海交通大学为第一单位。该工作依托转化医学国家重大科技基础设施,并得到了多项国家及上海市项目资助。
课题组简介:

宋萍,核酸生物医学工程课题组长,博士生导师。国家高层次人才青年计划,教育部优秀创新创业导师,上海市海外高层次人才,小米青年学者。主要研究领域包括1)超并行核酸变异分析及癌症精准诊断应用;2)基因组和转录组新技术开发及在癌症早期诊断和术后监测的应用;3)DNA数据存储和分子信息系统。以第一作者和通讯作者身份发表文章包括Nature Chemistry,Nature Biomedical Engineering (´3), Nature Communications,Nature Protocols,JACS, Angewandte Chemie International Edition (´3) 等。申请并获批多项中国、美国以及国际专利,实现多项科研成果产业化。主持和负责基金包括国家自然科学基金面上项目,科技部重点研发项目等。

王玉东,上海交通大学医学院附属国际和平妇幼保健院,主任医师,博导。
上海领军人才,上海工匠,上海市优秀学术带头人。主要从事妇科肿瘤的早期诊断及微创手术。上海市医学会妇产科分会副会长;中国优生科学协会肿瘤生殖分会会长;中国医师协会妇产科分会常委等。
论文链接:https://www.nature.com/articles/s41551-025-01564-9
作者: 宋萍课题组 供稿单位: 生物医学工程学院
© 版权声明
本文由分享者转载或发布,内容仅供学习和交流,版权归原文作者所有。如有侵权,请留言联系更正或删除。















说是100%灵敏度,那临床大规模应用的时候还能保持吗?有点怀疑
mBDA之前看过他们发的文章,这次结合得倒是巧妙,666
这方法在其他癌症上也能用吗?比如肺癌有没有试过?
我表姐就是宫颈癌,看到这种新进展真的挺感慨的
ARRP-seq灵敏度提到0.01%是实测还是理论推算啊?求教
前几天做基因检测花了大几千,要是早点出这技术能省不少钱
这技术真能降低检测成本?有点不敢信 👍