研究人员利用基因编辑技术靶向miRNA基因改良大豆抗病性
文章导读
你是否想过,一株大豆竟能同时实现抗病与增产的“双重突破”?传统育种中,抗病性强往往伴随产量下降,而这项最新研究却打破了这一困局。中国科学院等团队利用CRISPR/Cas9基因编辑技术,精准改造大豆中长期功能未知的miR2118基因,首次揭示其通过调控phasiRNA影响抗病与生长发育的双重机制。令人振奋的是,突变体在田间不仅对细菌性斑点病和线虫病害表现出广谱抗性,更实现单株产量稳定提升7.4%以上。这项无转基因的改良策略,为作物育种提供了可复制的新路径——原来,调控一段微小RNA,就能唤醒植物内在的“防御+高产”潜能。
— 内容由好学术AI分析文章内容生成,仅供参考。
大豆作为粮食与经济作物,在田间生产常受多种病害侵袭,导致其产量损失。microRNA是植物基因表达调控的核心分子,通过介导靶基因沉默及phasiRNA生成,在生长发育与抗病应答中发挥作用。其中,miR2118家族作为保守的phasiRNA触发器,在单子叶作物中功能已证实,但大豆中生物学功能尚未明确。
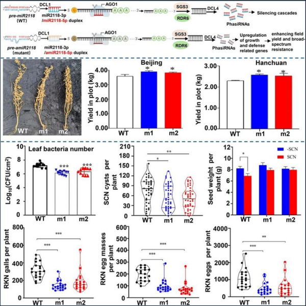
近期,中国科学院东北地理与农业生态研究所联合中国农业科学院等,运用CRISPR/Cas9基因编辑技术,精准靶向突变大豆miR2118a/b基因,成功创制出无转基因的人工amiR2118a/b纯合突变体,系统解析miR2118通过调控phasiRNA生物合成影响大豆抗病性和生长发育的机制。
与野生型大豆相比,amiR2118a/b突变体的pre-amiR2118a/b二级结构发生改变,成熟miR2118a/b表达水平下调,下游介导的phasiRNAs生物合成受到抑制。无论正常条件还是接种细菌性斑点病菌后,amiR2118a/b突变体内与光合作用、脂肪酸合成相关基因及防御反应相关基因均呈上调,使植株处于防御“预警”状态。其中,amir2118a/b双突变体m1和m2对叶际细菌病害和土传线虫病害抗性增强,实现地上部与地下部病害跨类型防控。两年田间试验证实,突变体单株荚数、粒数、粒重均优于野生型,小区测产实现7.4%至8.7%的稳定增产,打破抗病性与产量协同限制。
本研究提出作物复杂性状改良策略,即利用CRISPR/Cas系统精准靶向miRNAs非功能区突变,通过调控phasiRNA级联效应提升大豆抗病性与产量。
相关研究成果发表在《生物技术趋势》(Trends in Biotechnology)上。研究工作得到国家自然科学基金、中国科学院相关项目的支持。

amiR2118a/b突变体表现出大豆产量和抗病性协同提升
© 版权声明
本文由分享者转载或发布,内容仅供学习和交流,版权归原文作者所有。如有侵权,请留言联系更正或删除。

















两年田间试验数据挺有说服力的
miRNA调控机制太复杂了,能简单科普下不
这个增产幅度靠谱吗?会不会有副作用?
之前种大豆老是被病虫害困扰,这下有希望了
要是能推广到其他作物就好了
这个研究有点意思,基因编辑还能这么用