亚林所科研团队在山苍子全基因组选择育种中取得新进展
文章导读
你是否想过,AI技术竟能让树木育种快上十年?山苍子精油品质长期受限于“高柠檬醛、低石竹烯”的育种难题,传统方法耗时漫长。如今,亚林所团队在《New Phytologist》发表突破性成果:首次解析山苍子萜类性状的遗传基础,并创新构建PKDP双路径深度学习模型,融合GWAS先验知识与全基因组数据,将基因组选择预测准确率提升2%至10%。这项技术不仅为香料树种精准育种按下加速键,更开创了林木复杂性状智能育种新范式。
— 内容由好学术AI分析文章内容生成,仅供参考。

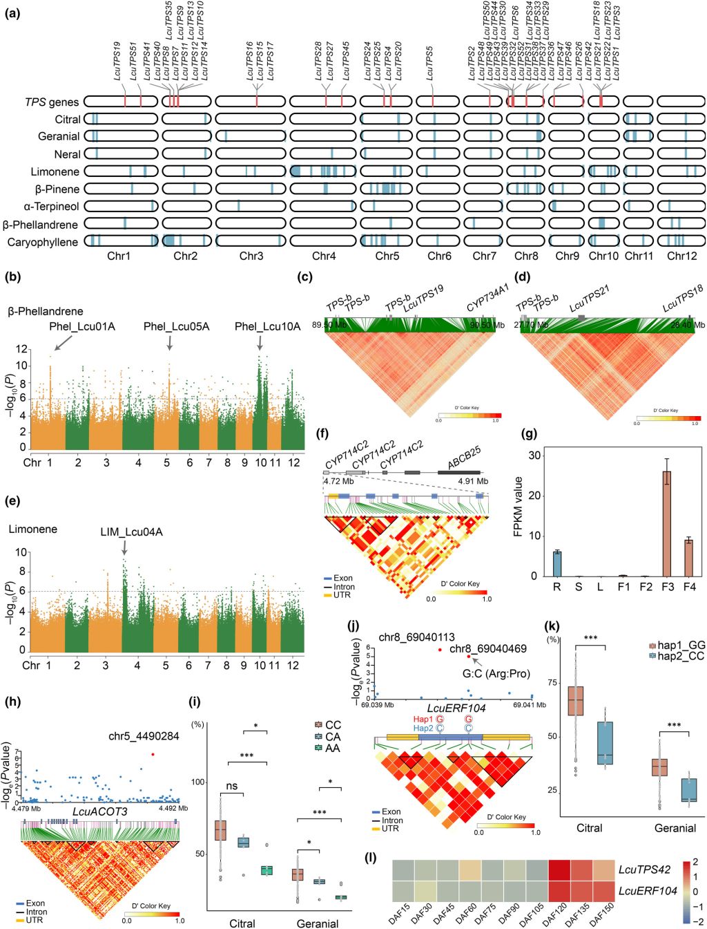
图1:山苍子单萜含量的GWAS分析

图2:山苍子训练集代表性评估与基因组选择模型性能

图3:PKDP模型架构与性能
11月12日,亚林所特色林木资源育种与培育研究团队在植物科学权威期刊New Phytologist(中科院1区top,IF=8.1)上发表了题为“Improving genomic selection accuracy using a dual-path convolutional neural network framework: a terpenoid case study(利用双路径卷积神经网络框架提高基因组选择的准确性:萜类化合物案例研究)”的研究论文。该研究对大规模山苍子种质资源进行了基因组和表型分析,揭示了调控关键萜类物质合成的遗传基础,并开发了一种创新的先验知识-双路径(PKDP)深度学习模型。该模型将GWAS发现的关键位点与全基因组标记信息高效融合,显著提升了基因组预测的准确性,为山苍子等经济林木的精准育种提供了新工具。
山苍子(Litsea cubeba)是一种经济价值极高的香料树种,其果实富含的精油是天然柠檬醛(主要为香叶醛和橙花醛)的重要来源,广泛应用于食品、化妆品和医药领域。然而,其精油中含有的少量倍半萜(如石竹烯)会带来辛辣气味,影响精油品质。因此,培育“高柠檬醛、低石竹烯”的优良品种是山苍子育种的核心目标。但林木育种周期长、效率低,传统方法面临巨大挑战。基因组选择(Genomic Selection, GS)为加速林木遗传改良提供了新路径。
本研究首次在群体水平上对山苍子主要萜类性状进行了全面的GWAS分析,鉴定了多个与柠檬醛、石竹烯等关键物质合成相关的重要候选基因。更重要的是,研究团队开发的PKDP深度学习模型,通过有效整合GWAS先验知识和全基因组标记,显著提高了基因组选择的预测准确性,将预测能力提升了2%至10%。
该研究不仅为山苍子优良精油品质的遗传改良提供了坚实的理论基础和高效的育种策略,也为其他林木复杂性状的基因组选择提供了创新的策略和思路。未来,利用该模型筛选具有高柠檬醛和低石竹烯遗传潜力的个体,将极大加速山苍子新品种的选育进程。
亚林所博士生韩富川、高暝研究员、赵耘霄副研究员为论文共同第一作者。中国林科院汪阳东研究员和亚林所陈益存研究员为论文共同通讯作者。本研究获得浙江省重大育种专项和浙江省科技创新领军人才等项目资助。
© 版权声明
本文由分享者转载或发布,内容仅供学习和交流,版权归原文作者所有。如有侵权,请留言联系更正或删除。

















希望这个技术能推广到其他经济树种
团队发在New Phytologist真厉害,IF 8.1呢
科研成果转化需要多久?农民啥时候能用上
石竹烯含量降低后精油口感会变好吗?
看到PKDP模型我直接懵圈,有课代表解释下不?😂
精油品质提升对化妆品行业帮助很大啊
GWAS分析结果靠谱吗?想看看具体数据
深度学习用在林木育种上真是创新突破
这个研究太给力了!期待看到更多应用案例👍