东南大学刘必成和吕林莉教授团队在揭示AKI向CKD转变上取得重要进展
(通讯员 汤涛涛)急性肾损伤(Acute kidney injury, AKI)是临床常见的急危重症,不仅会引起严重的急性机体内环境紊乱而威胁患者生命,研究还发现,AKI进展为慢性肾脏病(CKD)的风险显著增加,是CKD形成和终末期肾病发生的重要原因,由于其确切诱发机制尚不清楚,因而成为肾脏病领域备受关注的重大科学问题。东南大学医学院刘必成和吕林莉教授团队在科技部重点研发计划和国家自然科学基金重点项目等资助下,对此进行了深入研究并取得重要进展,相关成果以“整合空间和单细胞转录组分析揭示AKI向CKD转变过程中的新型胞外基质重塑巨噬细胞亚群”(“Identification of a Novel ECM Remodeling Macrophage Subset in AKI to CKD Transition by Integrative Spatial and Single-Cell Analysis”)为题并作为封面文章发表于国际著名学术期刊《先进科学》(Advanced Science)。

该项研究应用单侧肾脏缺血再灌注所致的AKI to CKD小鼠模型,通过单细胞测序和空间转录组联合分析,深度解析了AKI小鼠肾脏在由急性损伤向慢性病变转化(AtoC)的过程中,肾脏单核巨噬细胞动态变化图谱,首次发现了参与细胞外基质重塑的关键巨噬细胞(EAMs)亚型及其调控分子机制,可能为防治AKI向CKD转变提供新的药物治疗靶点。

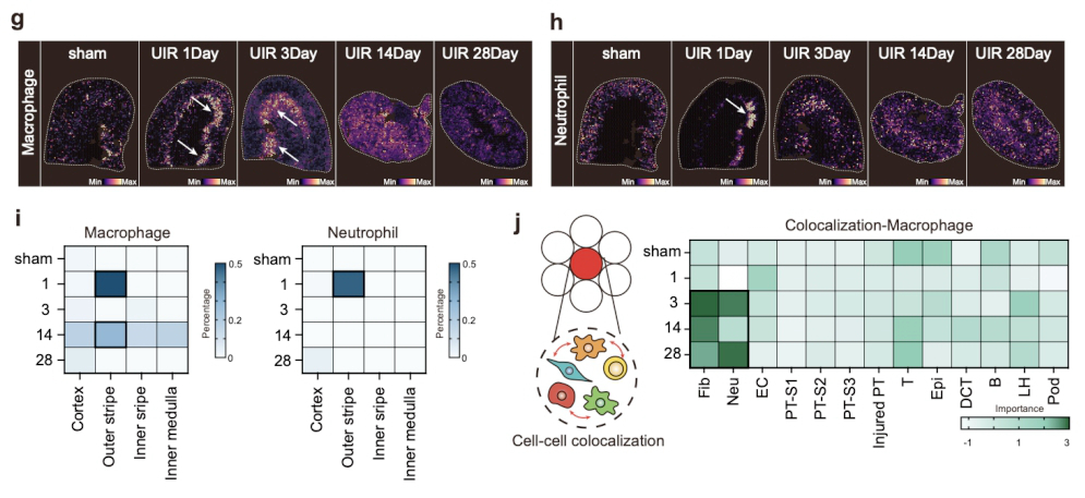
通过绘制肾脏免疫细胞及固有细胞图谱并进行细胞溯源和功能分析,研究人员发现,在AKI后的第1天,巨噬细胞浸润显著增加,随后在AKI后的第14天达到第二个高峰。空间转录组分析揭示,在AKI早期,巨噬细胞大量浸润在小管受损严重的皮髓交界区,而在慢性阶段则与成纤维细胞具有空间临近性。

通过多种拟时分析,研究人员确定了AtoC过程中两个不同的巨噬细胞谱系:肾脏驻留巨噬细胞可通过自我更新分化为促修复亚型,而单核细胞来源的巨噬细胞参与肾脏慢性炎症和纤维化,并确定了一种新型单核细胞来源的巨噬细胞亚群(EAMs),具有促进细胞外基质重塑的特点,在AKI早期浸润并到纤维化时期持续存在,该亚群通过胰岛素样生长因子(IGF)信号通路与成纤维细胞进行细胞间通讯,促进肾脏慢性炎症和纤维化。
该研究刷新了人们既往对巨噬细胞在AKI to CKD转化中的固有认识,加深了人们对巨噬细胞在急性肾损伤和修复过程中时空异质性及其与固有细胞相互作用机制的理解,为重新认识肾小管间质炎症和纤维化发生机制,并制订靶向抗炎和抗纤维化治疗新策略提供了重要的理论依据。
本文第一作者为东南大学张奕琳博士和汤涛涛副研究员,通讯作者为刘必成教授和吕林莉教授。
论文链接:https://doi.org/10.1002/advs.202309752
供稿:医学院
(责任编辑:周子琪 审核:宋健刚)
© 版权声明
本文由分享者转载或发布,内容仅供学习和交流,版权归原文作者所有。如有侵权,请留言联系更正或删除。
相关文章
暂无评论...
















 
                
 
                
 
                
 
                
