北京师范大学系统科学学院教授李辉团队在《自然·通讯》发文:揭示渗透压调控核内DNA标记与转录的物理机制

查找参加最新学术会议,发表EI、SCI论文,上学术会议云
热门国际学术会议推荐 | 出版检索稳定,快至7天录用
2026年第八届软件工程和计算机科学国际会议(CSECS 2026)
2026年多尺度人工智能国际会议(MAI 2026)
2026年第四届亚洲计算机视觉、图像处理与模式识别国际会议 (CVIPPR 2026)
2026年第五届网络、通信与信息技术国际会议(CNCIT 2026)
2026年智能机器人与控制技术国际会议(CIRCT 2026)
文章导读
你以为细胞核是严防死守的独立王国,外界环境信号只能隔着细胞膜和细胞质层层衰减?错了。北师大团队联合中科院在《自然·通讯》的最新发现彻底颠覆了这种认知:胞外渗透压这种看似简单的物理力量,竟能像开关一样直接遥控细胞核内的DNA标记与基因转录——低渗瞬间点亮基因,高渗即刻关闭表达,全程不需要复杂的生化信号转导。当核内拥挤度成为生命活动的隐藏遥控器,这种物理操控机制是否暗示着疾病治疗全新的干预靶点?
— 内容由好学术AI分析文章内容生成,仅供参考。

近日,北京师范大学系统科学学院教授李辉团队联合中科院物理研究所、南方医科大学在《自然·通讯》(Nature Communications)在线发表研究成果,首次揭示了胞外渗透压通过调控核内拥挤度,实现对特定基因位点标记效率与基因转录活性的动态“开关式”控制。这一发现从物理视角揭示了环境信号跨越细胞边界、直达细胞核“指挥中枢”的全新调控路径,为理解生命系统如何感知与响应物理环境提供了关键线索。


在自然条件下,细胞时刻经历着胞外环境的波动,这些变化会显著改变胞内的生物物理性质,进而重塑细胞功能。在复杂的环境因素中,渗透压尤为关键,它直接参与调控细胞迁移、分裂、分化以及组织稳态等核心生命活动。过往研究表明,胞外渗透压能从多方面重塑细胞内的微环境,例如调节细胞膜张力、重构细胞骨架网络、改变细胞质内的分子拥挤度与扩散动力学等。


李辉团队长期致力于生物物理与复杂生命系统研究。依托自主搭建的生物高分辨动力学成像平台、以及发展的统计物理定量方法,系统揭示了渗透压在细胞多层级的物理调控机制:在细胞膜层面,证实通过重塑水通道蛋白内的能垒可显著加速渗透压驱动的细胞体积响应 [J. Am. Chem. Soc. 146, 13588 (2024)];在细胞质层面,发现渗透压引起的细胞质内部拥挤度变化能直接重塑胞内输运动力学,进而决定细胞凋亡进程 [PNAS 115, 12115 (2018)],以及驱动细胞迁移模式切换[Nat. Commun. 14, 5166 (2023)];在亚细胞层面,揭示了渗透压可通过改变拥挤环境有效调控生物大分子相分离(LLPS)的阈值与动力学规律 [Adv. Sci. 11, 2308338 (2024)]。


尽管渗透压对细胞膜与细胞质的调控规律已有较为系统的认知,但其对“细胞指挥中枢”——细胞核的影响仍不明确。细胞核内高度折叠的染色质构筑了极端拥挤且复杂的微环境。长期以来,缺乏能够精准定位到特定基因位点、且能实时感知局域物理微环境(如拥挤度)变化的探针。这一技术瓶颈导致我们难以在活细胞原位解析外部物理环境是如何跨越细胞膜与细胞质、最终干预细胞核内基因转录等核心生命功能,制约了该领域的深入探索。


李辉团队通过巧妙地引入dCas9-SunTag系统作为“物理探针”,深入解析了细胞核内特定DNA位点对胞外渗透压变化的响应规律。研究发现,胞外渗透压能像“开关”一样灵敏调控dCas9-SunTag系统对目标DNA的标记效率:低渗环境显著增加了基因位点标记点的数量与荧光强度,而高渗环境则产生相反效果。这种调控表现出即时性、可逆性和可重复性(图1)。


北京师范大学系统科学学院教授李辉团队在《自然·通讯》发文:揭示渗透压调控核内DNA标记与转录的物理机制

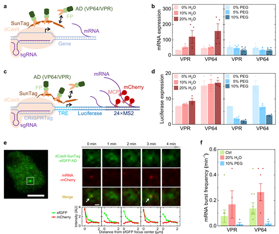
图1. 渗透压对dCas9-SunTag系统标记DNA效率的快速、可逆调控

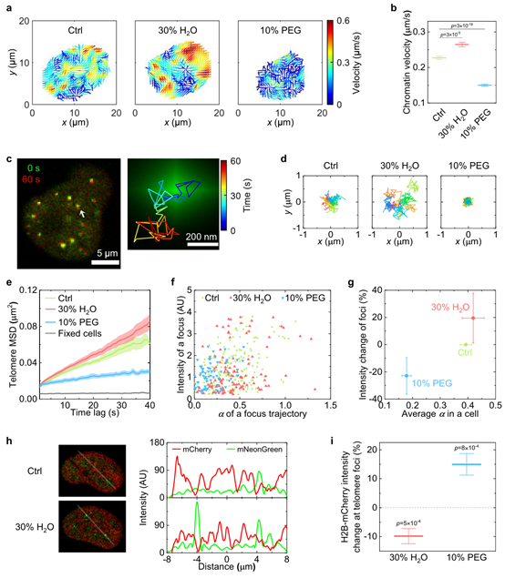
更重要的是,该物理响应直接映射到了生物功能上。团队通过跨尺度测量系综水平的基因表达量和单分子水平的mRNA转录爆发频率,证实了基因转录效率对渗透压的响应模式与荧光标记的动态演化完全一致(图2)。机制解析表明,“核内拥挤度”是连接胞外物理信号与核内基因功能的关键纽带。胞外渗透压的变化直接影响了细胞核内部的拥挤环境,进而调节了生物分子(无论是荧光蛋白还是转录因子)与dCas9-SunTag复合体之间的“结合-解离”化学平衡,最终实现了对DNA标记和基因转录的物理调控(图3)。


北京师范大学系统科学学院教授李辉团队在《自然·通讯》发文:揭示渗透压调控核内DNA标记与转录的物理机制

图2. 渗透压调控目标基因的转录水平及mRNA爆发频率

北京师范大学系统科学学院教授李辉团队在《自然·通讯》发文:揭示渗透压调控核内DNA标记与转录的物理机制

图3. 渗透压通过改变核内拥挤度及动力学,进而调控DNA标记和基因转录

这项工作不仅揭示了胞外渗透压作为一种关键物理量,如何影响细胞核内基因行为的物理机制,更确立了dCas9-SunTag系统作为一种能够原位感知核内局域拥挤度的新型探针,为精准调控基因表达及探测细胞核对外界环境的动态响应提供了全新策略。


该工作以“Osmotic pressure regulates DNA labelling and transcription with dCas9-SunTag system in live cells”为题发表于Nature Communications 17, 773 (2026)。李辉、中国科学院物理研究所研究员窦硕星、南方医科大学教授荣知立为共同通讯作者,博士魏坦琳和研究生杨小凤为共同第一作者。该研究得到了国家自然科学基金、中国科学院、广州国家实验室等项目的资助。


原文链接:https://doi.org/10.1038/s41467-025-66160-6

© 版权声明
热门国际学术会议推荐 | 多学科征稿、征稿主题广 | 免费主题匹配
2026年第八届软件工程和计算机科学国际会议(CSECS 2026)
2026年多尺度人工智能国际会议(MAI 2026)
IOP-JPCS出版|2026年先进电子与自动化技术国际学术会议(AEAT 2026)
2026年第四届亚洲计算机视觉、图像处理与模式识别国际会议(CVIPPR 2026)
2026年第五届网络、通信与信息技术国际会议(CNCIT 2026)
2026年智能机器人与控制技术国际会议(CIRCT 2026)

相关文章

查找最新学术会议,发表EI、SCI论文,上学术会议云
第三届机器学习与自动化国际学术会议(CONF-MLA 2025)
热门国际学术会议推荐 | 立即查看超全会议列表

1 条评论

  • 雨天的被窝
    雨天的被窝 读者

    北师大这团队太牛了,物理视角看基因调控,涨姿势!

    北京北京市
    回复