文章导读
你正在为一款需要在‑40 ℃到80 ℃之间灵活工作的可穿戴设备寻找电源,却苦于市面上水凝胶电解质厚度百余微米、温度窗口狭窄、锌枝晶难控的尴尬局面。传统PVA凝胶在机械强度与离子导电之间总是妥协,导致能量密度和可靠性受限。金钟、李承辉团队的纳米相分离深共晶水凝胶把厚度压到仅42 µm,比A4纸还薄,同时实现4.1 MPa断裂强度、13.66 MJ m⁻³韧性和‑40 ℃至80 ℃下28.2 mS cm⁻¹的Zn²⁺电导率,循环36 000次仍稳如磐石。
— 内容由好学术AI分析文章内容生成,仅供参考。
随着可穿戴电子设备的蓬勃发展,市场对兼具高能量密度、安全性和机械柔性的储能器件需求日益迫切。水系锌金属电池因其本征安全、成本低廉和环境友好等优势,被视为下一代能源存储的有力候选者。然而,传统液态电解质面临着电解液泄漏、工作温域狭窄以及锌枝晶不可控生长等关键瓶颈,严重制约了其实际应用。水凝胶电解质,特别是聚乙烯醇(PVA)基水凝胶,虽然能够在一定程度上通过氢键锁住水分子并抑制枝晶生长,但始终在机械强度与电化学性能之间存在权衡,过高的自由水含量损害了温度适应性,且其厚度通常超过100 μm,显著降低了电池的整体能量密度。如何同时实现超薄几何外形、宽温域耐受性和优异电化学稳定性,成为该领域亟待解决的重大科学难题。
针对上述挑战,南京大学金钟教授、李承辉教授团队提出了一种通过纳米相分离、水合共晶溶剂化和氢键网络三者协同作用构建的深共晶水凝胶电解质(deep-eutectic-HE)。该电解质实现了4.1 MPa的断裂强度和13.66 MJ m−3的卓越韧性,在20 °C下展现出高达28.2 mS cm−1的Zn2+电导率和0.65的Zn2+迁移数。同时,丰富的氢键网络有效固定了活性水分子,确保电池在−40 °C至80 °C的宽温域内稳定工作。基于该电解质组装的Zn||I2全电池总厚度仅为42 μm(比标准A4纸更薄),具备高柔性,在−40 °C至80 °C范围内实现了超过36,000次的超长循环寿命,并在180°弯折等严苛机械形变下依然保持稳定供电。这项研究通过分子设计、相调控与工艺工程的融合,为开发兼具高能量密度与极端环境耐受性的先进柔性电池建立了可行的方法论框架。

相关成果以“Thinner-than-paper and broad-temperature-adaptive zinc-iodine batteries enabled by nanophase separated deep-eutectic hydrogel electrolytes”为题,于2026年4月3日发表于《Nature Communications》杂志。论文链接:https://doi.org/10.1038/s41467-026-71312-3。2025届博士生沈天宇、陈宗举为论文第一作者。
1.纳米相分离结构的精妙设计

Figure 1. 设计、制备与表征。(a)通过溶剂交换过程制备深共晶水凝胶电解质的流程图。(b–c)深共晶水凝胶电解质、深共晶液态电解质、非共晶水凝胶电解质、非共晶液态电解质、UR和Zn(ClO4)2的(b)衰减全反射傅里叶变换红外光谱和(c)拉曼光谱。(d–g)深共晶水凝胶电解质的(d)扫描电镜图像、(e)原子力显微镜图像、(f)X射线衍射图谱和(g)小角X射线散射图谱。(g)中的插图为深共晶水凝胶电解质的二维小角X射线散射图谱。
研究团队首先展示了深共晶水凝胶电解质的精妙制备策略(图1a)。通过二甲基亚砜介导聚乙烯醇和丙烯腈的溶解,加热引发丙烯腈原位聚合,最后通过溶剂交换实现DMSO与深共晶电解液的置换。在这一过程中,聚乙烯醇的亲水相与聚丙烯腈的疏水相自发组织成双连续纳米相分离结构,相区尺寸仅为10-30纳米,远低于可见光波长。红外光谱分析(图1b)揭示了深共晶体系中关键分子相互作用:氨基甲酸乙酯(UR)的N-H不对称伸缩振动发生54-66 cm−1的蓝移并伴随峰展宽,同时C=O伸缩振动红移6 cm−1,证实了UR与Zn2+的配位以及三维氢键网络的形成。拉曼光谱(图1c)进一步验证了这一相互作用,UR的C-N和N-H伸缩频率分别偏移+17和+10 cm−1。扫描电镜图像(图1d)清晰展示了10-30 nm的纳米相分离形貌,而原子力显微镜(图1e)则进一步确认了约20 nm的相区尺寸。X射线衍射图谱(图1f)显示深共晶水凝胶中PVA的(101)和(200)衍射峰显著增强,表明结晶度提高,为优异力学性能提供了结构基础。小角X射线散射(图1g)定量解析出25.7 nm和10.9 nm两个特征距离,分别对应疏水相区和结晶相区的间距,与电镜观察结果高度吻合。
2.力学性能与温度耐受性:超薄却强韧

Figure 2. 力学性能与温度耐受性。(a)深共晶水凝胶电解质和非共晶水凝胶电解质的拉伸-应变曲线、(b)弹性模量和韧性。(c-d)厚度为6 μm的深共晶水凝胶电解质提起重物的照片。(e-f)各种电解质在(e)低温和(f)高温范围内的差示扫描量热曲线。(g)深共晶水凝胶电解质和非共晶水凝胶电解质的G’和G”的温度依赖性。(h)深共晶水凝胶电解质的分子动力学模拟快照和(i)相应的Zn2+溶剂化结构。(j-l)通过分子动力学模拟计算的各种电解质中的(j)水分子间氢键数量、(k)径向分布函数和配位数以及(l)Zn2+扩散系数。
力学性能测试(图2a-b)表明,深共晶水凝胶的断裂应变达752%,断裂强度达4.09 MPa,弹性模量达1.84 MPa,韧性高达13.66 MJ m−3,远超传统水凝胶。得益于纳米相分离工程策略,研究团队成功制备了厚度仅6 μm的超薄深共晶水凝胶膜(图2c),该超薄膜能够承受2.2公斤重物而不破裂(图2d),相较于非共晶水凝胶实现了44倍的负载能力提升。差示扫描量热分析(图2e-f)显示,深共晶水凝胶的玻璃化转变温度低至−85.7 °C,且在20-120 °C范围内未出现任何吸热转变,证实了其优异的低温和高温稳定性。流变学表征(图2g)进一步印证了这一热稳定性,深共晶水凝胶在加热循环中储能模量和损耗模量保持稳定,而非共晶水凝胶因自由水蒸发而逐渐硬化。分子动力学模拟(图2h-j)定量揭示了水分子在不同电解质体系中的受限状态:深共晶水凝胶中水分子间的氢键数量最少,有效抑制了低温冰晶成核和高温脱水导致的结极塌陷。更为关键的是,模拟揭示了Zn2+溶剂化结构的显著变化(图2i, 2k):在非共晶液态电解质中,Zn2+第一溶剂化壳层由6个水分子配位;引入聚丙烯腈后,氰基参与配位使水合数降至5.37;而深共晶体系中,UR的加入使水合数骤降至3以下。这一溶剂化结构的重构使Zn2+扩散系数提升了9倍(图2l),为实现高离子电导率奠定了基础。
3.电化学性能:宽温域下的卓越表现

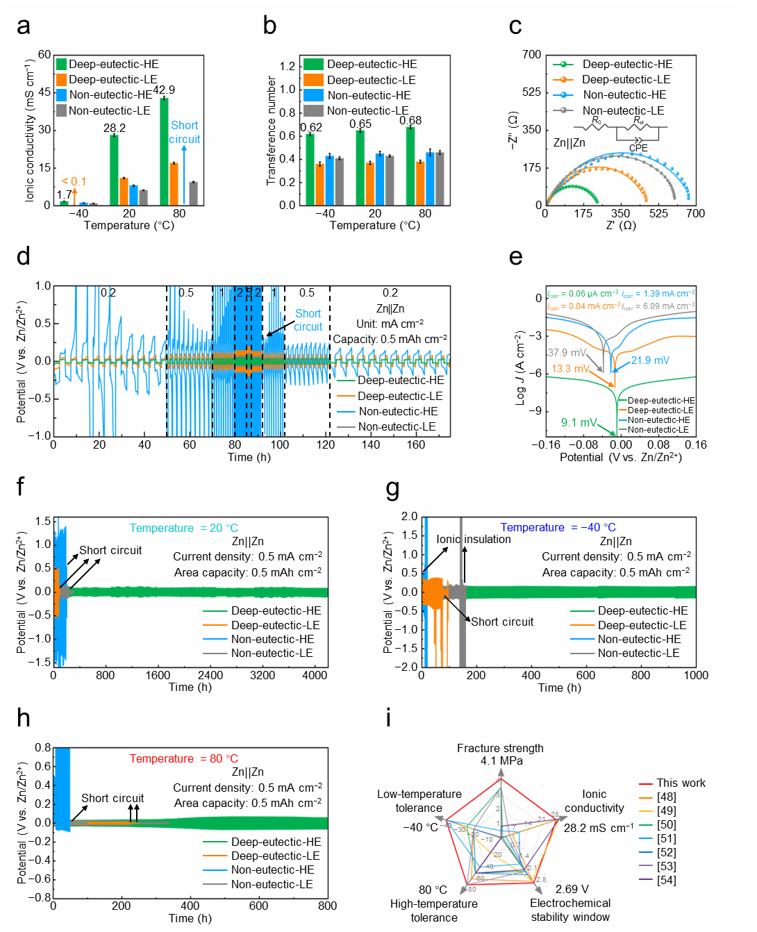
Figure 3. 电化学性能。(a)深共晶水凝胶电解质、深共晶液态电解质、非共晶水凝胶电解质和非共晶液态电解质在不同温度下的(a)离子电导率、(b)Zn2+迁移数和(c)界面阻抗。(d-h)Zn||Zn对称电池的(d)倍率性能、(e)Tafel曲线以及在(f)20 °C、(g)−40 °C和(h)80 °C下的恒流循环稳定性。(i)深共晶水凝胶电解质与近期报道的其他水凝胶电解质在断裂强度、离子电导率、电化学稳定窗口和低/高温耐受性方面的性能比较。
深共晶水凝胶在−40 °C至80 °C的宽温域内展现出优异的电化学性能(图3a)。20 °C时离子电导率达28.2 mS cm−1,即使在−40 °C严寒下仍保持1.7 mS cm−1,远优于对照样品。Zn2+迁移数(图3b)在−40 °C至80 °C范围内稳定在0.62-0.68之间,这得益于聚丙烯腈氰基提供的快速离子迁移通道以及UR-ClO4−复合物对阴离子迁移的限制。电化学阻抗谱(图3c)显示,Zn|深共晶水凝胶|Zn电池的界面阻抗仅为238.22 Ω,显著低于对照样品。倍率性能测试(图3d)表明,深共晶水凝胶在0.2-5.0 mA cm−2的宽电流密度范围内保持低于200 mV的电压极化,而非共晶水凝胶在5.0 mA cm−2时极化已超过5.0 V。Tafel分析(图3e)显示其腐蚀电流低至0.06 μA cm−2。长期循环测试(图3f)令人印象深刻:Zn|深共晶水凝胶|Zn对称电池在0.5 mA cm−2和0.5 mAh cm−2条件下稳定运行4200小时,极化电压低于100 mV,而对照样品均在200-230小时内因锌枝晶穿透导致短路失效。宽温域评估(图3g-h)进一步验证了其极端环境适应性:在−40 °C下可稳定循环800小时以上,极化电压153.4 mV;在80 °C下同样稳定运行800小时,极化电压仅56.6 mV。综合性能对比(图3i)表明,该深共晶水凝胶在断裂强度、离子电导率、电化学稳定窗口、温域范围和超薄厚度等关键指标上均优于近期报道的其他水凝胶电解质。
4.锌沉积行为调控:抑制枝晶的微观宏观双重机制

Figure 4. 锌沉积/剥离行为。(a-b)分别用深共晶水凝胶电解质和深共晶液态电解质组装的Zn||Cu半电池的(a)电位-时间曲线及(b)其放大视图。(c-d)分别用深共晶水凝胶电解质和深共晶液态电解质组装的Zn||Cu半电池的(c)初始锌沉积过程中的电压曲线和(d)循环伏安曲线。(e-g)从经过锌沉积/剥离过程后的Zn||Zn对称电池中取出的锌电极的(e)X射线衍射图谱以及(f-g)扫描电镜图像:(f)深共晶水凝胶电解质,(g)非共晶液态电解质。
为了深入探究深共晶水凝胶调控锌沉积行为的能力,研究团队对Zn||Cu半电池进行了多尺度分析(图4a)。采用Aurbach方法测得的平均库仑效率高达98.47%,比深共晶液态电解质高出1.48%。电压-时间曲线(图4b)显示深共晶水凝胶的极化电压降低了33%。过电位分析(图4c)揭示了其动力学优势:成核过电位(42.6 mV vs. 66.5 mV)和传质过电位(22.0 mV vs. 46.4 mV)分别降低了35.9%和52.6%。循环伏安曲线(图4d)显示深共晶水凝胶的峰值响应电流密度达15.9 mA cm−2,极化仅33 mV,相较于深共晶液态电解质的9.2 mA cm−2和68 mV实现了72.8%的电流密度提升。X射线衍射分析(图4e)揭示了锌沉积晶体学取向的根本差异:经过50次循环后,深共晶水凝胶使(002)晶面衍射强度相对于原始锌箔增强了40.97%,表明锌优先沿低表面能的(002)晶面水平生长;而深共晶液态电解质则增强了(101)晶面的优势取向,促进了垂直方向的枝晶生长。扫描电镜图像(图4f-g)直观展示了这一差异:深共晶水凝胶中锌电极呈现水平层状沉积,表面均匀平整;而深共晶液态电解质中50次循环后即出现垂直枝晶,200次循环后形成相互连接的突起物,极易刺穿隔膜。原位光学显微镜观察进一步证实,在深共晶水凝胶中锌表面始终平坦光滑,而在深共晶液态电解质中20分钟即出现突起,40分钟后观察到明显枝晶。这些多尺度证据共同确立了深共晶水凝胶在维持电化学稳定性和抑制枝晶生长方面的双重功能,该功能主要归因于以下两方面因素:微观层面,深共晶水凝胶聚合物链上的氰基能够与Zn2+发生配位作用,为Zn2+提供快速迁移通道;宏观角度而言,深共晶水凝胶电解质具有超高模量,能够从物理层面抑制锌的垂直沉积,同时促进水平方向的沉积,从而大幅提升锌剥离/沉积的可逆性。
5.全电池性能:比纸还薄的电池器件,36000次循环

Figure 5. 锌金属电池的电化学性能。(a)基于深共晶水凝胶电解质的比纸还薄的Zn||I2电池的示意图。(b)Zn|深共晶水凝胶电解质|I2电池和Zn|深共晶液态电解质|I2电池在0.5至10 A g−1电流密度下的倍率性能。(c-e)Zn||I2电池在5 A g−1电流密度下于(c)20 °C、(d)−40 °C和(e)80 °C的长期循环稳定性。(f)Zn|深共晶水凝胶电解质|I2电池、Zn|深共晶水凝胶电解质|V2O5电池与其他近期报道的锌金属电池在比能量和体积能量密度方面的比较(基于整个软包电池组装计算)。
为了验证实际应用可行性,研究团队构建了锌负极与碘正极的全电池(图5a)。通过将6 μm厚的深共晶水凝胶、10 μm厚的锌箔、20 μm厚的I2/碳纳米管复合正极以及3 μm厚的聚酰亚胺封装层集成,Zn||I2全电池总厚度仅42 μm,比标准A4纸(104 μm)薄55%。深共晶化学环境对碘离子化学产生了深远影响:碘离子溶解度从常规水系体系中的9.22 M骤降至0.79 M,从根本上抑制了活性物质流失和聚碘化物穿梭效应。密度泛函理论模拟表明,碘离子迁移扩散能垒从非共晶体系的1.98 eV增至深共晶体系的3.69 eV,提升了86%;而I3−络合物的形成能则提高了32%,表明聚碘化物生成在热力学上受到抑制。倍率性能测试(图5b)显示,Zn|深共晶水凝胶|I2电池在10 A g−1高倍率循环后返回0.5 A g−1时,仍保持198.39 mAh g−1的放电比容量,容量保持率高达99.80%。长期循环稳定性(图5c)令人瞩目:在5 A g−1电流密度下,电池经过36,000次循环后仍保持75.28%的容量保持率,平均每圈衰减仅0.0007%,库仑效率始终高于99.5%。温度耐受性测试(图5d-e)进一步彰显了其极端环境适应性:在−40 °C严寒条件下,电池经过36,000次循环后容量保持率高达92.31%,初始容量97.05 mAh g−1,平均每圈衰减仅0.0002%;在80 °C高温条件下,同样经过36,000次循环后容量保持率达81.00%。软包电池的能量密度评估(图5f)显示,Zn|深共晶水凝胶|I2电池实现了108.99 Wh kg−1的高比能量和189.41 Wh L−1的高体积能量密度。研究团队还验证了该电解质的普适性,采用V2O5正极组装的电池同样实现了76.89 Wh kg−1的比能量和236.62 Wh L−1的体积能量密度,显著优于近期报道的锌金属电池。实际应用演示中,三个串联的超薄电池成功驱动了5×10 LED阵列,即使在反复180°折叠成纸飞机形状、剪刀剪碎以及−40 °C至80 °C极端温度循环等苛刻条件下依然稳定供电。集成到表带中的电池可驱动智能手表正常运行,甚至可为智能手机充电,充分展示了其在复杂柔性电子设备中的集成性和实用性。
总结与展望:
这项工作提出了一种全新的深共晶水凝胶电解质设计策略,通过纳米相分离、水合共晶溶剂化及氢键网络的协同作用,实现了同时具备优异机械稳定性(断裂强度4.1 MPa、韧性13.66 MJ m−3)、高Zn2+电导率和宽温度耐受性(−40 °C至80 °C稳定运行)的多功能锌离子电池电解质材料。该设计有效调控Zn2+传输路径,促进均匀锌沉积并抑制枝晶形成,在Zn||I2全电池中展现出36,000次循环的卓越循环耐久性(涵盖−40 °C至80 °C多温度条件)及提升的倍率性能。其薄层结构赋予了电池器件42 μm的极致轻薄厚度、108.99 Wh kg−1的高质量能量密度和236.62 Wh L−1的高体积能量密度,同时保持良好柔韧性与机械耐久性,满足苛刻环境使用需求。通过分子设计、相调制与工艺工程的协同整合,这项研究构建了面向可穿戴电子设备的高能量密度柔性电池开发方法框架,为兼具恶劣环境耐久性的先进柔性储能器件提供了实用技术路径。
该工作得到了国家自然科学基金、教育部联合基金、江苏省自然科学基金、江苏省科技重大专项、江苏省科技成果转化专项基金、江苏省学位与研究生教育改革项目、苏州市重点实验室建设项目、苏州市关键核心技术“揭榜挂帅”项目等各级科技计划的支持。
© 版权声明
本文由分享者转载或发布,内容仅供学习和交流,版权归原文作者所有。如有侵权,请留言联系更正或删除。

















这电池比我手机还薄,真能弯折36000次?