科研团队建立鱼类诱导性Treg技术提升鱼类借腹生殖效率
文章导读
你正在为鱼类育种效率低下而头疼吗?传统借腹生殖技术中,高达90%的移植体都被受体鱼的免疫系统无情排斥,导致育种周期长达3个月以上。但中科院水生所的研究团队发现,问题关键不在移植技术本身,而在于一个被长期忽视的免疫调控基因foxp3a。通过构建特殊转基因斑马鱼,他们成功让受体鱼对移植体产生了免疫耐受,让供体性腺在异体中快速定植——更惊人的是,这套技术让精子成熟时间从3个月缩短到仅1个月。想知道这个突破如何让鱼类育种效率提升300%,甚至可能改写整个水产养殖行业的游戏规则吗?
— 内容由好学术AI分析文章内容生成,仅供参考。
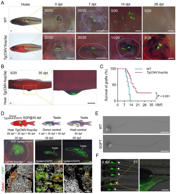
通过性腺原基或生殖干细胞移植开展借腹生殖,以实现供体配子的加速成熟,是鱼类育种领域的一项重要技术。然而,移植体通常受到受体鱼的免疫排斥,导致借腹生殖效率低下。建立鱼类诱导性Treg(iTreg)技术,培育免疫耐受受体鱼,以克服其对移植体的免疫排斥成为相关领域研究的重点。
此前,中国科学院水生生物研究所科研团队发现,Foxp3a而非Foxp3b是介导斑马鱼中Tregs功能的核心转录因子,其突变破坏性腺分化中的免疫稳态平衡,导致精子发生障碍。团队进一步建立了基于诱导性原始生殖细胞和生殖干细胞移植的鱼类跨物种借腹生殖技术。
近日,团队通过构建foxp3a转基因斑马鱼,成功建立了鱼类iTreg介导的免疫耐受技术,突破了异体性腺原基皮下移植(SGPT)和生殖干细胞腹腔移植(IGCT)的免疫排斥障碍,加速了供体配子的产生和品系构建。
团队建立的转基因斑马鱼品系Tg(CMV:foxp3a),具有iTreg介导的免疫耐受特性。将异体性腺原基移植到野生型斑马鱼皮下组织后,移植体均被彻底清除;反之,当以免疫耐受斑马鱼作为移植受体时,供体性腺原基则在受体皮下高效定植和增殖,形成膨大的性腺组织。研究还发现,供体生殖细胞在2月龄的受体中进行着超快速的精子发生,仅需约1个月左右即可成熟并产生子代。这一策略明显提升了IGCT的效率,相比传统至少3个月的F1代构建周期,利用iTreg技术仅需1个月即可完成。
该研究首次建立了鱼类中iTreg技术,攻克了同种异体性腺原基移植中的免疫排斥难题,实现了供体配子的快速成熟。这一突破也为鱼类借腹生殖的效率提升和未来应用奠定了免疫调控基础。
相关研究成果发表在Journal of Genetics and Genomics上。研究工作得到国家杰出青年科学基金、国家重点研发计划项目等的支持。

利用iTreg免疫耐受斑马鱼突破异体性腺原基移植障碍和配子超速发生

利用iTreg免疫耐受鱼实现SPGT和IGCT介导的品系超速构建示意图
© 版权声明
本文由分享者转载或发布,内容仅供学习和交流,版权归原文作者所有。如有侵权,请留言联系更正或删除。

















这技术牛啊,一个月出子代?太夸张了😂