研究揭示鱼类速生和高饲料转化率性状耦合机制
文章导读
你正为水产养殖中鱼长得快却耗料多、省饲料又长不快的难题焦头烂额,而行业里长期认为这两个性状不可兼得。但中科院最新研究却在黄颡鱼身上发现了一个反常现象:某些个体不仅速生,饲料转化率还极高。我们扒开论文数据才意识到,关键竟不在促进生长的基因本身,而是两个微小RNA(miR-200a/200b)的沉默,意外激活了stat5b这一核心靶点,在不增加摄食的情况下同步提升了生长与营养利用效率。这项机制突破了传统育种的认知框架,如果你正在选育新品种,这个被忽视的分子开关,可能会让你少走五年弯路——它真的适用于所有主流养殖鱼类吗?
— 内容由好学术AI分析文章内容生成,仅供参考。
饲料成本约占水产养殖成本的70%,为降低养殖成本、提高养殖效益、减少养殖排泄物排放,培育速生和高饲料转化率性状聚合的水产新品种成为遗传育种学家追求的长期目标。但目前学界对水产动物饲料转化率的关键调控基因及速生、高饲料转化率性状耦合的分子机制尚不明晰。
近日,中国科学院水生生物研究所研究团队在黄颡鱼中揭示了miR-200a/200b-stat5b信号轴耦合调控生长与饲料转化率的分子机制。
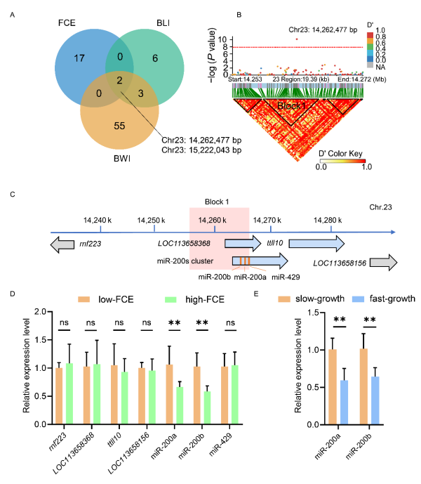
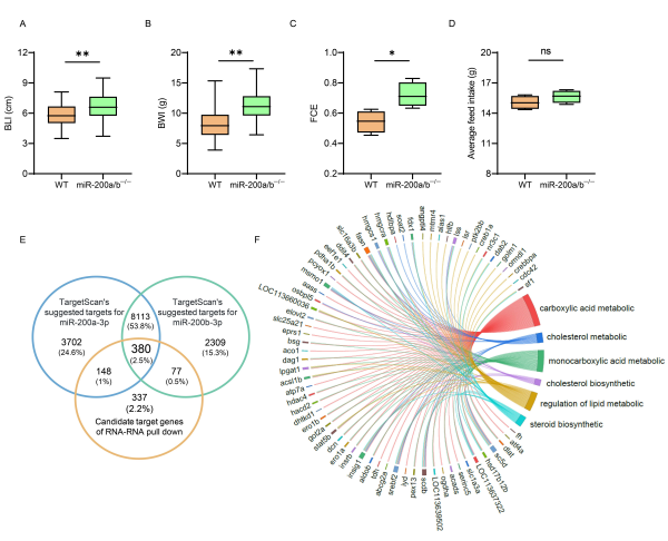
科研团队选育了兼顾速生和高饲料转化率性状的黄颡鱼群体,通过全基因组关联分析,将关键位点定位于23号染色体miR-200基因簇附近,发现了miR-200a和miR-200b在速生、高饲料转化率个体中明显下调。团队进一步构建了黄颡鱼miR-200a/200b敲除纯合子,在平均摄食量无明显变化的情况下,敲除纯合子的生长和饲料转化率明显提高。结合TargetScan靶基因预测和miRNA-RNA pulldown测序分析,团队鉴定出一系列与生长代谢相关的关键靶基因,如stat5b和fasn。其中,stat5b被证实为miR-200a/200b的核心靶基因,且stat5b转基因黄颡鱼的生长和饲料转化率均得到明显提升。
该研究表明,miR-200a/200b主要通过作用于能量代谢相关靶基因和信号通路来调控营养利用效率,这为解析高产与节粮性状的耦合调控机制及相关性状的精准改良提供了重要理论依据和技术支撑。
相关研究成果发表在《中国科学:生命科学》(SCIENCE CHINA Life Sciences)上。

黄颡鱼饲料转化率与生长性状全基因组关联分析及候选基因筛选

miR-200a/200b缺失提升黄颡鱼生长和饲料转化率及相关分子机制

miR-200a/200b通过靶作用stat5b调控黄颡鱼的生长与饲料转化率
© 版权声明
本文由分享者转载或发布,内容仅供学习和交流,版权归原文作者所有。如有侵权,请留言联系更正或删除。

















之前养黄颡鱼饲料浪费太狠,要是真能省料就香了
miR-200敲除鱼吃起来安全不,没人提这个🤔
这研究真能落地吗?养殖户用得起不?