林业所树木木质部细胞扩张表观调控分子机制研究取得重要进展
文章导读
你正在研究木材形成机制,却总在基因调控网络里打转?林业所最新研究发现,木质部细胞扩张的关键并非传统认知的激素信号,而是藏在mRNA上一个极细微的化学标记里。当90%的团队聚焦转录因子时,这个被忽视的m6A修饰正在悄悄决定木材品质。更颠覆的是,它通过稳定一个抑制因子间接控制细胞扩张——这种反向调控模式彻底打破了我们对表观遗传的认知。想知道这个619位点的甲基化如何让木材密度发生肉眼可见的变化?
— 内容由好学术AI分析文章内容生成,仅供参考。

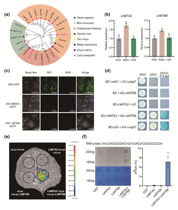
图1 LkMTA2和LkMTB8形成异源二聚体催化m6A沉积

图2 LkMTA2和LkMTB8调控LkERF1 mRNA稳定性

图3 落叶松LkMTA2 LkMTB8 LkERF1 LkEXPA8调控木质部细胞扩张的示意模型
木质部是木本植物维管组织的核心组分,承担水分与营养物质的运输以及力学支撑等关键功能。木质部细胞扩张过程决定了木材细胞的形状和尺寸,进而影响木材的物理和化学性质。该过程受到植物激素、转录因子和表观遗传因子的协调控制。N6-甲基腺苷(N6-methyladenosine,m6A)是真核生物信使RNA(mRNA)中最普遍、含量最丰富的一类内部化学修饰,其化学本质是腺嘌呤第6位氮原子上的甲基化修饰。在植物中,m6A修饰参与基因表达的转录后调控,影响多个生长发育(如种子萌发、开花转变、果实成熟)以及生物和非生物胁迫响应过程。然而,关于m6A修饰是否参与调控木质部细胞扩张及其分子机制,目前尚不清楚。
近日,林业所针叶树种遗传育种研究室在New Phytologist上发表了题为“TheLkMTA2/LkMTB8–LkERF1–LkEXPA8 cascade regulates xylem cell expansion in larch”的研究论文,揭示了落叶松m6A修饰介导的LkMTA2/LkMTB8–LkERF1–LkEXPA8级联通路调控木质部细胞扩张的分子机制。
研究团队以18年生落叶松的未成熟木质部为材料,采用甲基化RNA免疫沉淀测序(Methylated RNA Immunoprecipitation Sequencing,MeRIP-seq)技术,构建了m6A转录组景观,发现修饰主要富集在3′非翻译区(3′UTR)和编码区(CDS)。经特异性m6A甲基转移酶抑制剂处理后,木质部细胞扩张显著增强,总体m6A修饰水平显著降低,且差异m6A修饰位点主要富集在CDS区。
进一步比较正常生长与抑制剂处理后未成熟木质部的m6A甲基化组(m6A methylome),基于超几何分布对差异甲基化峰(DMPs)和差异表达基因(DEGs)开展GO功能分类富集分析,鉴定到一个负调控木质部细胞扩张的基因——乙烯响应因子LkERF1。该基因CDS区的m6A修饰水平及其表达水平在抑制剂处理后均显著降低。进一步通过酵母双杂交、电泳迁移率变更分析(EMSA)和双荧光素酶报告基因等实验,证实LkERF1对下游木质部扩张基因LkEXPA8的转录过程具有抑制作用。
为探究m6A甲基转移酶在此过程中的作用,研究团队结合组织特异性表达分析与系统发育分析,从日本落叶松基因组中成功鉴定出两个与木质部发育相关的甲基转移酶基因——LkMTA2和LkMTB8。体外生化实验(包括酵母单杂交、荧光素酶互补成像及体外酶活测定等)表明,两者能够形成异源二聚体,并以复合物形式特异性催化LkERF1mRNA的保守基序RRACH,发生m6A修饰(图1)。
研究团队通过构建过表达LkMTA2和LkMTB8的落叶松转基因愈伤细胞系,结合RNA免疫沉淀(RIP)、SELECT位点特异性检测及mRNA稳定性分析等实验手段,证实这两个酶在体内能够直接结合LkERF1mRNA,并催化其第619位腺苷发生m6A甲基化(m6A619),从而显著增强该转录本的稳定性(图2)。
综上所述,LkERF1的表达受LkMTA2与LkMTB8介导的m6A修饰调控;该修饰通过增强LkERF1mRNA的稳定性,上调其转录水平,进而抑制LkEXPA8的表达,最终影响落叶松木质部的细胞扩张。该研究构建了一个落叶松木质部细胞扩张的调控模型(图3),揭示了m6A修饰与木材形成之间的直接关联,为基于表观修饰精准改良木材品质提供了新策略。
林业所孙晓梅研究员为本文的通讯作者,博士生研究生吕中睿和谢允慧副研究员为本文的共同第一作者。研究得到科技创新2030-重大项目(2023ZD04059)和国家重点研发计划课题(2022YFD2200103)的资助。
© 版权声明
本文由分享者转载或发布,内容仅供学习和交流,版权归原文作者所有。如有侵权,请留言联系更正或删除。

















之前做植物实验也是被各种通路绕晕了
看不懂但感觉很厉害的样子