中山大学附属第一医院王雪晶团队揭示肠道菌群移植为帕金森病治疗带来新突破
文章导读
你或许以为帕金森病的治疗已经走入了依靠药物维持的漫长隧道,但一项刚刚发表的临床研究,正试图从你意想不到的肠道入手,颠覆这条路径。中山大学的研究团队对72名从未用药的患者进行了长达35周的干预,结果发现,接受健康菌群移植的患者,其核心运动功能评分获得了显著改善,而对照组几乎原地踏步。更关键的是,近一半的治疗组患者达到了“最小临床重要差异”的里程碑,同时困扰他们的严重便秘平均下降了6.5分。这一切的背后,是患者肠道内一种与炎症密切相关的坏菌显著减少,并且与大脑致病蛋白的聚集下降直接相关。这项研究不仅证实了“肠-脑”双向对话的关键临床证据,更指向了一个核心问题:我们是否一直忽略了那个可能延缓甚至改变疾病进程的、非药物的身体“内环境”?
— 内容由好学术AI分析文章内容生成,仅供参考。
(通讯员康峻鸣)近日,附属第一医院王雪晶教授团队在国际期刊Signal Transduction and Targeted Therapy发表研究论文。该研究开展了一项严谨的Ⅱ期随机双盲对照临床试验。创新性地采用经内镜肠道植管术进行精准递送,对72名未曾接受过多巴胺能药物治疗的PD患者,实施了为期35周、共三个周期的粪菌移植(FMT)干预。
研究结果显示治疗35周后,接受健康供体FMT(dFMT)患者运动功能评分(UPDRS-Ⅲ)较基线平均显著改善3.8分,而自体FMT(aFMT)对照组几乎无变化,组间调整后差异3.9分,统计学意义显著。dFMT组中45.5%患者达到“最小临床重要差异阈值(MCID)”,显著高于对照组的21.2%。

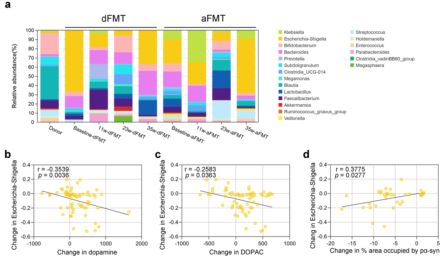
PD患者粪便微生物群组成与多巴胺分解代谢及磷酸化α-syn之间的相关性
采用国际通用便秘评分量表(CSS)评估,dFMT组患者评分平均下降6.5分,远超对照组。运动功能的改善与下消化道症状的缓解存在关联,为“肠-脑轴”的双向互动提供关键的临床证据。治疗后患者肠道菌群结构向健康供体方向发生转变,与PD肠道炎症密切相关的Escherichia–Shigella菌属丰度降低。这一关键菌群变化与患者结肠活检组织中磷酸化α-syn病理聚集的减少呈显著正相关。
肠道黏膜屏障功能得到修复治疗后患者粪便中多巴胺及其主要代谢物DOPAC的水平显著升高,提示菌群重塑可能影响了宿主外周神经递质代谢环境。治疗过程中无任何严重不良事件发生。
这项研究在初治PD人群中,通过高等级的研究设计,系统证实了FMT安全性及有效性,从多层面提供了支持“肠-脑轴”作为治疗靶点的证据,为开发改变疾病进程的非药物疗法开辟了新方向。
论文链接:
https://www.nature.com/articles/s41392-026-02604-9
© 版权声明
本文由分享者转载或发布,内容仅供学习和交流,版权归原文作者所有。如有侵权,请留言联系更正或删除。















这要是能推广开可太好了,家里老人受这病折磨好多年了
以前只听说能治肠胃,没想到还能影响脑子,人体真奇妙
吃那个啥真的能治帕金森?有点颠覆认知啊