中国农业大学水院李云开教授团队在降低我国污水处理水-能Nexus及成本效益策略研究方面取得新进展
文章导读
你每天都在用着看似干净的自来水,但你是否想过,为了让一滴污水变清,我们消耗的淡水和电力可能远超你的想象?绝大多数人只关心水质是否达标,却忽略了污水处理本身正在成为一个巨大的“资源吞噬器”。中国农业大学的研究团队分析了全国上万座污水处理厂,发现了一个惊人的事实:我们为处理污水而额外消耗的水和能源,十四年间竟暴增了近两倍,而其中主导的工艺选择,可能正让问题变得更糟。更关键的是,研究揭示了一个颠覆性的策略——在不大幅增加成本的前提下,通过一个巧妙的区域化工艺组合,竟然能同时让水耗和能耗下降超过15%和25%。这个策略的核心,就藏在水资源、经济成本和治理效果三者之间那个被长期忽略的微妙平衡里。
— 内容由好学术AI分析文章内容生成,仅供参考。
近日,中国农业大学水利与土木工程学院李云开教授团队在《自然·通讯》(Nature Communications)上发表研究论文Cost-effective strategies can reduce water and energy requirements in China’s wastewater treatment by 2035。该研究首次构建了中国污水处理全生命周期的水足迹与能足迹多维数据库,揭示了我国污水处理长期水、能资源消耗时空演变格局,并基于“水—能—经济成本”多目标耦合框架(Water-Energy-Cost Nexus),系统评估了不同技术路径的协同减排潜力,提出了面向2035年成本可控的污水处理工艺应用可持续优化策略,为我国污水处理行业实现水、能源消耗大幅减排提供了科学支撑。
污水处理是实现水资源高效利用、助力实现联合国可持续发展目标(SDG)的重要环节。虽然处理后水资源广泛应用于农业灌溉、工业生产、市政杂用和生态修复等,支撑了SDG6(清洁饮水和卫生设施)和SDG13(气候行动),但污水处理本身的水、能源消耗问题长期被忽视,已成为制约行业绿色低碳发展、推进可持续发展目标实现的关键瓶颈。随着我国城镇化进程加快和污水排放标准趋严,污水处理设施的建设与运营规模持续扩大,水、能源资源消耗压力日益凸显。
现有研究缺乏全国尺度的时空格局分析和兼顾成本与处理效果的多目标优化框架,难以指导区域差异化的污水处理资源管理实践。为填补这一研究空白,该研究基于生命周期评估(LCA)理论,整合全国10000余座城镇污水处理厂运营数据和90个典型工程案例,构建了我国污水处理水、能源足迹评估体系。研究系统分析了2009-2022年我国污水处理水、能源足迹的时空动态,量化了8大主流处理工艺与4种新兴工艺的水、能源足迹强度,厘清了区域差异的核心驱动因素,并通过多目标权衡分析与情景模拟,提出了面向2035年的全国污水处理水、能源足迹工艺应用优化路径。

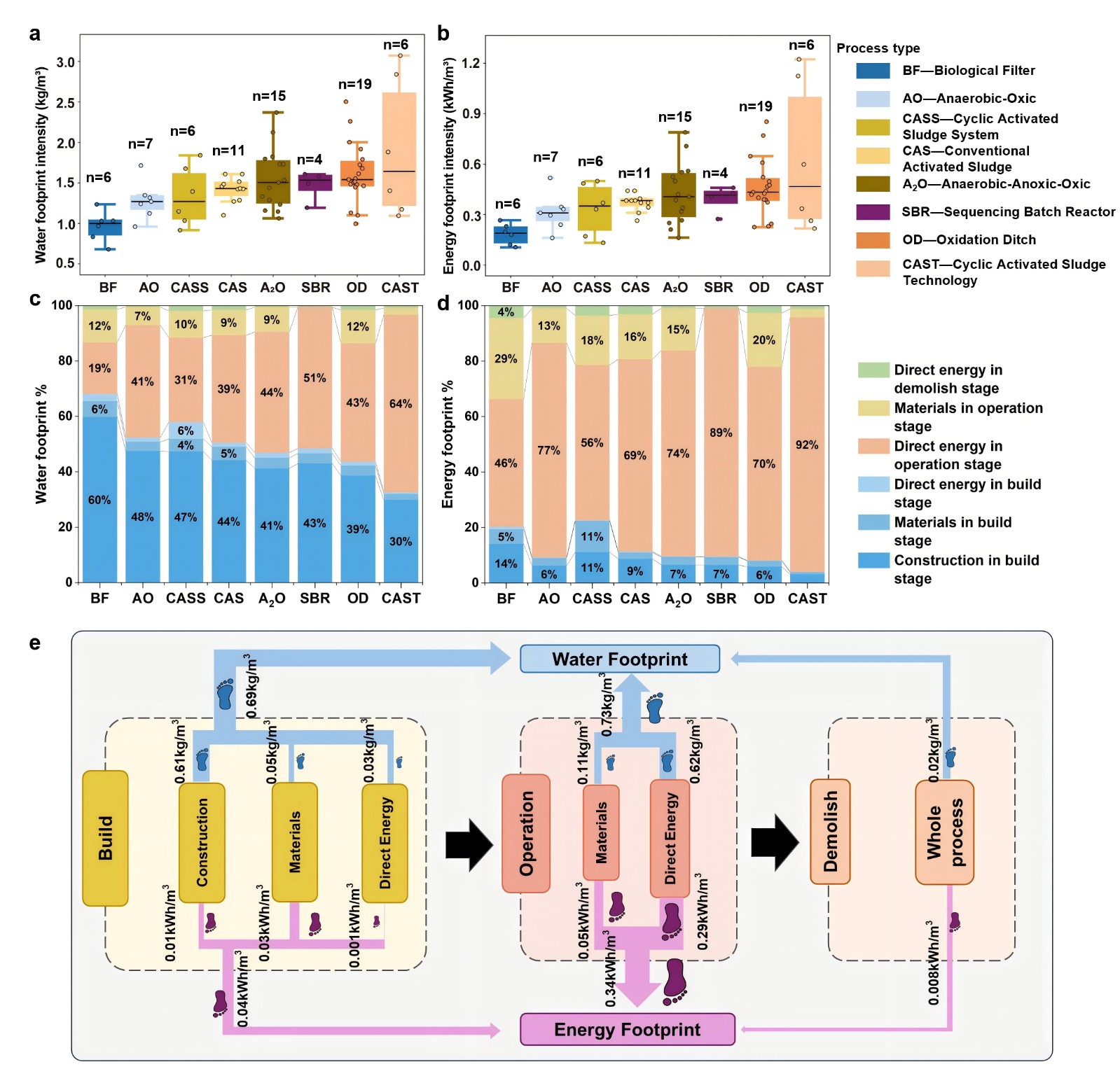
污水处理水-能足迹全生命周期评价与数据分布
研究结果表明,2009至2022年间,我国污水处理水、能源足迹总量显著增长,较基期扩大近2倍,2022年分别达到928.5×108 kg和253.5×108 kWh。其中厌氧–缺氧–好氧(A2O)工艺贡献占比由28%提升至41%,逐步成为主导工艺类型。不同工艺间资源消耗差异显著,生物滤池(BF)工艺水、能源足迹强度最低,分别为0.96kg/m3和0.18kWh/m3;而连续活性污泥法(CAST)工艺最高,达1.91kg/m3和0.63kWh/m3。空间格局上,我国污水处理水、能源足迹强度总体呈现“中部偏高、东北偏低”的分布特征,人均水资源量、地下水供水比例及粪便无害化处理水平是区域差异的主要驱动因素,而经济发展带来的污水稀释效应与再生水提标改造需求则在一定程度上推高了部分地区的资源消耗强度。

我国主要污水处理工艺全生命周期水足迹与能足迹强度
进一步的多目标优化分析表明,水与能源足迹减排目标具有显著协同性,而脱氮除磷效果的提升则与资源消耗及处理成本之间存在一定权衡关系。基于人口变化趋势和区域发展特征的2035年情景模拟结果表明,通过区域化定制的工艺组合优化策略,在处理成本增加不超过8%、脱氮效率保持稳定并小幅提升除磷效率的前提下,可实现全国污水处理水足迹降低16.1%、能源足迹降低25.6%,其中东南沿海和中部省份通过适度投入实现了环境治理成效与资源消耗减排的协同提升。该研究不仅为我国落实2035年水资源利用战略、推进污水处理行业绿色低碳转型提供了重要的科学依据和实践路径,也为全球各国尤其是发展中国家破解污水处理资源消耗难题、助力实现联合国SDG6(清洁饮水和卫生设施)、SDG7(经济适用的清洁能源)、SDG13(气候行动)等可持续发展目标提供了可借鉴的中国方案与实践范式。
我国污水处理水足迹与能足迹强度的时空格局特征
中国农业大学水利与土木工程学院李云开教授团队博士毕业生韩思齐为文章的第一作者,李云开教授和周博副教授为文章的共同通讯作者。这是该团队在水足迹等环境足迹系统评估与可持续管理领域发表的又一高水平研究论文。此前多篇相关研究已在Nature Communications,Environmental Science & Technology 以及Applied Energy 等高水平期刊发表。
荷兰乌得勒支大学教授Edward R. Jones,东莞理工学院青年教师李蕾,团队谢恩副教授、博士后陈伟杰、博士生尹拓、硕士毕业生武艳红等参加了相关工作。该研究得到了农业水资源高效利用全国重点实验室、国家自然科学基金以及拼多多中国农业大学研究基金的资助。
© 版权声明
本文由分享者转载或发布,内容仅供学习和交流,版权归原文作者所有。如有侵权,请留言联系更正或删除。

















这数据量看着就头疼,10000多个厂咋整的?