上海交大变革性分子前沿科学中心叶天南团队通过光诱导氮溢流促进AlFe双位点催化剂高效合成氨

查找参加最新学术会议,发表EI、SCI论文,上学术会议云
热门国际学术会议推荐 | 出版检索稳定,快至7天录用
2026年第五届网络、通信与信息技术国际会议(CNCIT 2026)
2026年智能机器人与控制技术国际会议(CIRCT 2026)
2026年传感器技术、自动化与智能制造国际会议(STAIM 2026
文章导读
你正盯着实验室里那台24小时运转的合成氨装置,想着如何突破传统催化剂的效率瓶颈。大多数人还在优化单一活性位点,却不知真正的突破口藏在“双位点协同”中。上海交大团队最新发现:当光照射AlFe合金时,氮物种会从强吸附的Fe位点“溢流”到弱吸附的Al位点——这一动态迁移过程打破了长期制约催化效率的活化-脱附平衡。实测活性提升超百倍,甚至碾压商业铁基催化剂。但最关键的问题是:这种光诱导的氮传输机制,能否被复制到其他双金属体系?还是说,它只属于少数材料的“偶然天赋”?
— 内容由好学术AI分析文章内容生成,仅供参考。

氨是重要的化工原料与能源载体,在国民经济和社会发展中具有关键作用。传统合成氨主要采用Haber-Bosch工艺,以Fe基催化剂在高温高压条件下将N2和H2转化为NH3。该过程高度依赖化石燃料,存在能耗高、碳排放量大等固有缺陷,可持续发展受限。因此,开发温和条件下运行的绿色合成氨技术,已成为推动低碳化工与能源转型的关键挑战之一。利用清洁光能在温和条件下驱动反应的光催化合成NH3,提供了一种可持续、高效的替代路径。然而,目前报道的大多数催化剂受限于催化活性间的制约关系(scaling relationship),难以同时优化N2分子的活化与NH3分子的脱附过程,导致整体催化效率偏低(图1左)。

上海交大变革性分子前沿科学中心叶天南团队通过光诱导氮溢流促进AlFe双位点催化剂高效合成氨

图1 合成氨在传统Fe基催化剂与AlFe合金催化剂上的反应机制

针对上述挑战,近日,上海交通大学变革性分子前沿科学中心叶天南团队,与上海光源和重庆大学合作,提出了一种基于反应性金属-载体相互作用的策略,构建了AlFe纳米合金催化剂,用于温和条件下光催化合成氨研究。相关研究成果以“Photoinduced nitrogen spillover enables ammonia synthesis on iron-aluminum dual site catalysts”为题发表于期刊Nature Synthesis上。

与受限于制约关系的传统铁基催化剂不同,该研究通过构筑Fe-Al双活性位点,形成强-弱N吸附对:其中Fe位点负责N2分子的吸附与活化,利用高效的光生电子转移促进NºN键断裂;随后,解离的N物种通过光诱导溢流迁移至Al位点,形成较弱的Al-N相互作用,有利于后续加氢及NH3分子的快速脱附。该设计打破了合成氨过程中活化与脱附之间的固有平衡,显著提升了光催化合成氨性能(图1右),为新型光催化剂的设计提供了新思路。

该工作的第一作者为上海交通大学博士生李文倩、重庆大学硕士生陈伊健、上海交通大学博士后陆小军,通讯作者为上海交通大学叶天南副教授、上海光源章辉副研究员、重庆大学鲁杨帆教授。上述研究工作得到了国家自然科学基金、科技部重点研发项目、上海市科技重大专项和上海市教委等资助。

上海交大变革性分子前沿科学中心叶天南团队通过光诱导氮溢流促进AlFe双位点催化剂高效合成氨

图2 AlFe/Al催化剂的制备及其结构表征

本研究通过反应性金属-载体相互作用,在Al基底上成功构筑了AlFe纳米合金(AlFe/Al)。X射线衍射(XRD)、球差校正扫描透射电子显微镜(AC-STEM)及扩展边X射线吸收精细结构谱(EXAFS)等表征结果表明,Al成功掺入Fe晶格中,导致Fe微观结构改变。磁性测试显示,形成AlFe纳米合金后,材料的铁磁性下降。穆斯堡尔谱进一步证实,除单质α-Fe相外,合金中还形成了明显的AlFe合金相。以上结果充分证明了AlFe合金的成功合成。

上海交大变革性分子前沿科学中心叶天南团队通过光诱导氮溢流促进AlFe双位点催化剂高效合成氨

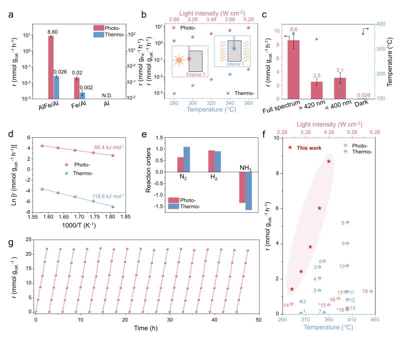
图3 AlFe/Al催化剂的光催化性能测试

随后,将所制备的AlFe/Al纳米合金应用于光催化合成氨反应。如图3a所示,在0.1 MPa和4.28 W cm-2条件下,AlFe/Al光催化活性高达8.6 mmol g-1 h-1。较Fe/Al提升了2-3个数量级,充分体现了合金化策略对催化活性的显著增强作用。为厘清光效应与热效应的贡献,作者设计了对比实验,考察不同光照条件下对应等效温度的热催化活性。结果显示,热催化活性远低于光催化活性(图3b);在紫外光照射下(等效温度148 °C),其催化活性仍高于热反应在400 °C下的表现(图3c),证实了光效应在催化过程中发挥了主导作用。进一步催化动力学测试表明,光催化反应的活化能显著低于热催化过程,同时N2反应级数降低、NH3反应级数升高,说明光效应有效加速了反应动力学进程(图3d–e)。得益于光效应的显著增强,AlFe/Al催化剂展现出优异的光催化合成氨性能,超越了目前已报道的大多数光催化剂,甚至优于商业Fe基热催化剂(图3f)。此外,经过长达50小时的循环测试,该催化剂仍保持优异的化学稳定性,展现出良好的应用潜力(图3g)。

上海交大变革性分子前沿科学中心叶天南团队通过光诱导氮溢流促进AlFe双位点催化剂高效合成氨

图4 AlFe/Al催化剂的电子结构及其N2分子活化行为探究

为了深入揭示AlFe/Al催化剂的构效关系,研究团队首先从电子结构入手开展系统探究。X射线吸收精细结构谱(XANES)显示,相较于Fe/Al,AlFe/Al中Fe的K边位置发生明显负移(图4a),证实合金中Fe呈现富电子状态。理论计算进一步揭示了其微观起源:态密度(DOS)分析表明,AlFe合金中Fe的d带中心由纯Fe的-0.91 eV上移至-0.71 eV(图4b),增强了Fe位点对N2的吸附能力;Bader电荷分析则显示Fe位点呈现更强的电子局域化趋势(图4c)。上述结果表明,Al的引入有效提升了Fe位点的电子密度,有利于电子向N2的反键轨道注入,从而促进N2活化。进一步的电子结构分析显示,N2吸附后,N原子的p带中心在AlFe表面发生下移(图4d),吸附能计算也证实N2在AlFe表面的吸附强度显著高于纯Fe表面(图4e),与d带中心分析结果一致。除本征电子结构调控外,光生载流子行为对催化性能同样关键。原位XPS结果显示,光照下Fe的价态向低结合能方向移动(706.6 eV®706.3 eV),表明光生电子向Fe位点聚集(图4f);瞬态荧光光谱则表明AlFe/Al的载流子分离与转移效率显著高于对照样品(图4g)。为综合验证Al掺入与光生电子富集在N2活化中的协同作用,作者开展了原位红外光谱实验。结果显示,在光照条件下,AlFe/Al表面检测到最强的N2吸附信号,从实验层面直接证实了该协同效应促进了N2活化(图4h)。

上海交大变革性分子前沿科学中心叶天南团队通过光诱导氮溢流促进AlFe双位点催化剂高效合成氨

图5 光诱导的氮溢流机制探究

为深入探究氮物种在催化剂表面的迁移与演化规律,作者利用近常压X射线光电子能谱(NAP-XPS)对反应过程进行了原位追踪。如图5a所示,在N2气氛、黑暗条件下,Fe/Al表面主要存在氧化态的Fe2+/Fe3+及少量零价Fe。而在AlFe合金中,零价Fe信号消失,708.0 eV处出现新物种,归属为Fe位点上吸附的解离氮物种Fe(*N),表明Al的引入有效促进了N2活化。施加光照后,Fe(*N)信号减弱,暗示该物种可能发生转移。进一步分析N 1s和Al 2p XPS谱图(图5b–c)发现,光照下与Al相关的氮物种[Al(*N)和*N(Al)]信号显著增强,表明氮物种从Fe位点溢流至相邻Al位点,实现了双活性位点间的空间分离(图5d)。拉曼光谱也检测到两种不同类型的表面氮物种,与NAP-XPS结果一致(图5e)。理论计算进一步揭示了Al位点的作用:吸附能计算表明,富Al位点对解离氮物种的吸附能最正(图5f),即吸附较弱,有利于后续加氢及NH3脱附。N2程序升温脱附(N2-TPD)实验也证实,AlFe合金光照下表现出更低的氮脱附温度(图5g),从实验上验证了弱吸附位点的形成。

上海交大变革性分子前沿科学中心叶天南团队通过光诱导氮溢流促进AlFe双位点催化剂高效合成氨

图6 光激发的NHx形成及其脱附行为探究

 在明确氮物种的光诱导溢流行为后,作者进一步利用NAP-XPS探究其加氢转化过程。如图6a-b所示,随着光照时间延长,归属于弱吸附态*N(Al)的信号逐渐减弱,而NHx相关信号相应增强,表明加氢反应主要发生在迁移至Al位点的解离氮物种上。这一结果暗示,*N(Al)是后续加氢步骤的关键中间体。加氢实验进一步证实,在光照条件下,AlFe/Al催化剂表现出显著更高的加氢速率(图6c),说明弱吸附的*N(Al)在促进加氢及NH3脱附中发挥了关键作用。Ar程序升温脱附(Ar-TPD)实验也显示,AlFe/Al表面氮物种的脱附温度明显低于对照样品(图6d),从实验上验证了弱吸附位点的存在,有利于产物快速脱附。理论计算进一步揭示了不同Al位点的作用。如图6e所示,在富Al的FeAl2位点上,每一步加氢能垒均低于Fe2Al位点;尤其是第一步加氢,FeAl2位点的能垒仅为0.7 eV,远低于Fe2Al的1.25 eV。这表明,富Al区域形成的弱吸附*N(Al)物种能够显著降低加氢反应的能量壁垒。以上结果揭示了AlFe/Al催化剂通过光诱导氮溢流策略,将强吸附于Fe位点的解离氮物种转移至弱吸附的Al位点,形成高反应活性的*N(Al)中间体,从而大幅提升加氢效率并促进NH3脱附,最终显著增强合成氨的整体催化性能。

综上所述,本工作成功构建了负载于Al基底上的AlFe/Al纳米合金催化剂,并应用于光热催化合成氨。在4.28 W cm-2光照下,该催化剂实现了8.6 mmol g-1 h-1的合成氨速率,不仅显著超越目前已报道的大多数光催化体系,甚至优于工业铁基催化剂在传统热催化条件下的性能。机制研究表明,AlFe/Al通过构筑Fe-Al双位点,形成强-弱N吸附对:Fe位点作为N2的吸附与活化中心,借助高效光生电子转移促进N2活化;解离的氮物种随后通过光诱导溢流迁移至Al位点,形成弱Al-N相互作用,有利于后续加氢及NH3脱附。该双位点协同策略实现了N2活化与NH3脱附在空间上的解耦,从机制上突破了传统铁基催化剂受制约关系(scaling relationship)限制的本征局限,为设计新型高效合成氨催化剂提供了理论基础和实验依据。

导师介绍

叶天南,上海交通大学变革性分子前沿科学中心课题组组长 (PI),长聘教轨副教授,博士生导师。2015年在上海交通大学获得博士学位,同年进入日本东京工业大学元素战略研究中心任特任助理教授,期间担任日本学术振兴会特别研究员 (JSPS fellow),迄今,共发表研究论文70余篇,其中第一作者/通讯作者论文45篇,代表性论文包括Nature,Nat. Catal.,Nat. Synth.,Nat. Commun.,J. Am. Chem. Soc.,Angew. Chem. Int. Ed.,Adv. Mater.等,主持国家自然科学基金优秀青年基金 (海外)、面上项目、国家自然科学基金重大计划培育项目、日本学术振兴会JSPS海外项目,承担国家重点研发项目子课题,上海市科技重大专项子课题,入选上海市领军人才(青年)计划、上海市浦江人才计划,上海市教委人工智能跃升计划,入选2025全球前2%顶尖科学家年度科学影响力榜单,获得美国化学会ACS Catalysis青年研究员奖,获授权中国发明专利12项,美国专利1项。担任国际知名期刊Progress in Reaction Kinetics and Mechanism副主编,Crystal杂志客座编辑,中国化学会Chem. Res. Chin. 和Chin. Chem. Lett.期刊青年编委。

课题组尚有2026年秋季入学“申请-考核”制博士生名额,欢迎拥有无机材料化学、非均相催化和凝聚态物理等领域研究背景的同学加入团队。请有意者发送简历至ytn2011@sjtu.edu.cn。同时,课题组长期招聘无机化学、催化表界面化学以及凝聚态物理等相关领域的博士后,待遇从优,欢迎感兴趣的同学随时邮件联系。

作者: 叶天南团队 供稿单位: 变革性分子前沿科学中心

© 版权声明
热门国际学术会议推荐 | 多学科征稿、征稿主题广 | 免费主题匹配
IOP-JPCS出版|2026年先进电子与自动化技术国际学术会议(AEAT 2026)
2026年第四届亚洲计算机视觉、图像处理与模式识别国际会议(CVIPPR 2026)
2026年智能机器人与控制技术国际会议(CIRCT 2026)
2026年传感器技术、自动化与智能制造国际会议(STAIM 2026)

相关文章

查找最新学术会议,发表EI、SCI论文,上学术会议云
热门国际学术会议推荐 | 立即查看超全会议列表

8 条评论

  • 暖阳微醺
    暖阳微醺 读者

    有没有人知道这种AlFe合金在实际装置里怎么做散热的?

    辽宁省朝阳市
    回复
  • 听风说雨
    听风说雨 读者

    Fe‑Al配合提升光电子利用率,效果明显,值得关注。

    陕西省咸阳市
    回复
  • 鸟儿飞飞
    鸟儿飞飞 读者

    我以前在实验室搞过氮活化,挺头疼的。

    重庆重庆市
    回复
  • RinMelody
    RinMelody 读者

    实验数据好像有点夸张,真的假的?

    多乐省
    回复
  • 黑洞行者
    黑洞行者 读者

    光照下氮溢流居然能这么快,牛。

    湖北省黄冈市
    回复
  • 咔嚓相机
    咔嚓相机 读者

    AlFe双位点的思路挺新鲜。

    北京北京市
    回复
  • 爵士乐迷
    爵士乐迷 读者

    氨合成直接用光,感觉未来很酷 😎

    广东省深圳市
    回复
  • 漆匠邓
    漆匠邓 读者

    这光催化氨的速度太惊人了!

    未知
    回复