中国农业大学植保学院刘小侠、刘晨曦团队揭示核型多角体病毒调控鳞翅目幼虫上爬行为的神经机制
文章导读
核型多角体病毒如何“操控”毛毛虫死前爬向高处?这一困扰科学界多年的谜题终于被破解。中国农业大学团队发现,病毒并非直接攻击大脑,而是巧妙劫持昆虫中肠分泌的神经肽速激肽(HaTK),通过血液将其传递至中枢神经系统,激活脑中的HaTKR受体,进而增强感病幼虫的趋光性和运动能力。更惊人的是,该机制通过上调视觉基因HaTTD14,强化光信号感知,精准驱动寄主向高处攀爬,最终在植株顶端死亡并液化,极大提升病毒传播效率。研究在棉铃虫、甜菜夜蛾等多种害虫中验证了这一通路的保守性,揭示了一条“肠道—神经—行为”的跨组织操纵路径。这项发表于PNAS的成果不仅揭开了寄生操控行为的神经分子黑箱,也为优化病毒类生物农药提供了全新思路。
— 内容由好学术AI分析文章内容生成,仅供参考。
1月26日,中国农业大学植物保护学院刘小侠教授和刘晨曦副教授团队在Proceedings of the National Academy of Sciences of the United States of America(PNAS)期刊发表研究论文Baculoviruses Hijack Host Midgut-Derived Tachykinin to Regulate Phototactic Climbing Behavior and Promote Viral Transmission。该研究揭示了核型多角体病毒通过劫持鳞翅目寄主中肠来源的神经肽信号,调控寄主趋光上爬行为,从而促进病毒传播的神经与分子机制。
寄生物操纵寄主行为变化的现象在自然界中广泛存在,是寄生物与寄主长期协同进化过程中形成的重要适应性策略。核型多角体病毒能够诱导其寄主鳞翅目幼虫在死亡前出现显著的活动增强和趋光上爬行为,使其在植株高处死亡并液化。然而,病毒如何精确调控寄主神经系统并驱动这一行为变化,长期以来仍缺乏清晰的机制解释。
该研究以棉铃虫(Helicoverpa armigera)与棉铃虫核型多角体病毒(Helicoverpa armigera single nucleopolyhedrovirus,HearNPV)为研究模型,首先通过模拟自然条件下的风力传播实验,系统证明了染毒幼虫在高处死亡可显著促进病毒的传播扩散,从生态学层面明确了病毒诱导上爬行为的适应性意义(图1)。
图1 染毒棉铃虫在高处死亡促进HearNPV传播效率
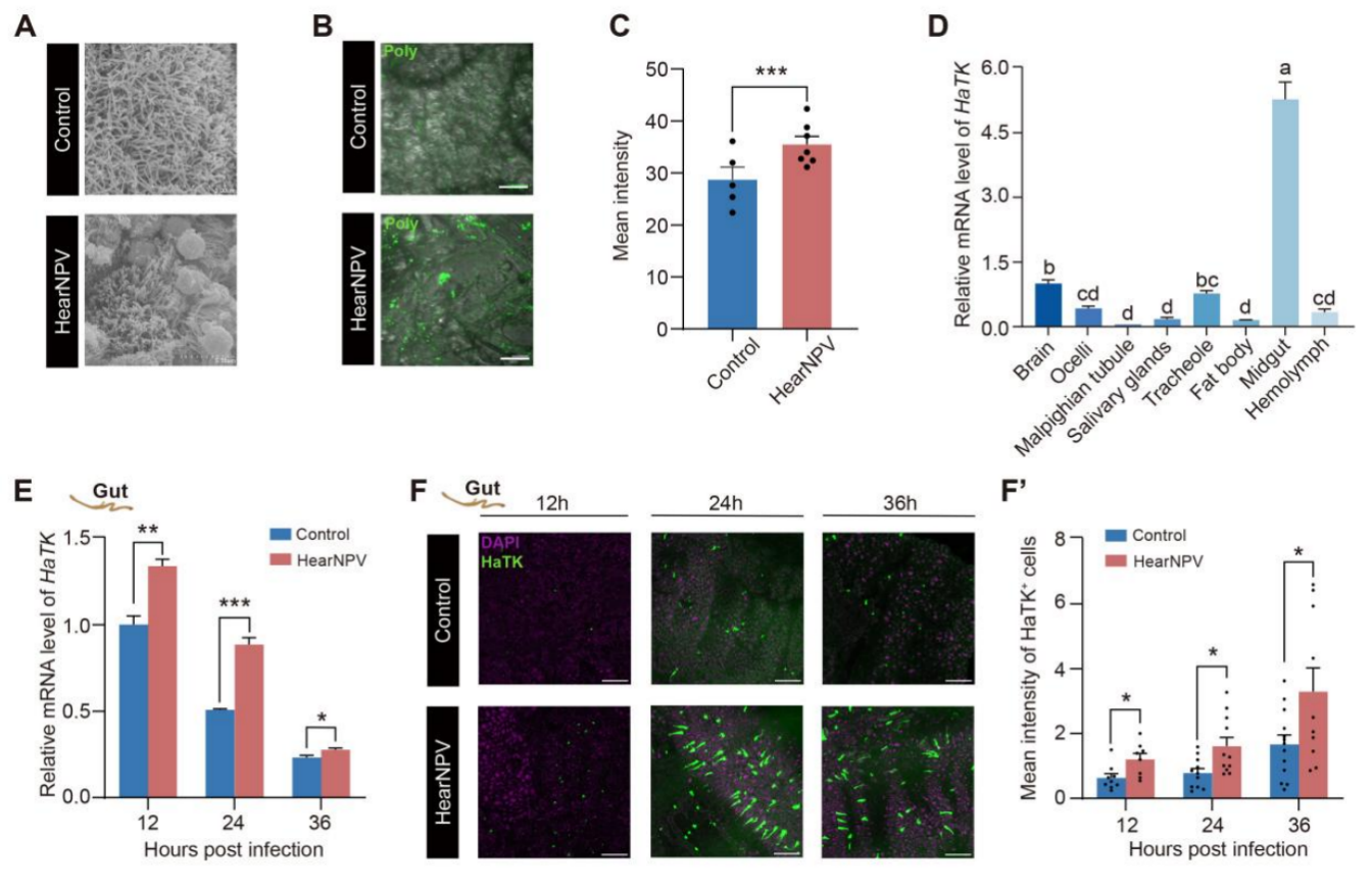
进一步研究发现,HearNPV感染首先作用于寄主中肠,引发中肠内分泌细胞钙信号增强,并显著上调中肠来源神经肽速激肽(Tachykinin,HaTK)的表达与分泌(图2)。
图2 HearNPV诱导肠道神经肽HaTK表达
中肠分泌的HaTK释放到血淋巴随后进入脑中,激活脑中高表达的速激肽受体HaTKR。通过CRISPR/Cas9基因敲除以及外源神经肽注射等多种手段,研究证实HaTK–HaTKR信号通路是HearNPV调控棉铃虫上爬行为的关键通路:敲除HaTK或HaTKR会显著降低幼虫的运动能力和趋光上爬高度;而外源补充HaTK成熟肽则可显著增强感病幼虫的趋光性和上爬行为。
研究进一步鉴定了HaTK–HaTKR通路的下游效应因子——视觉信号通路关键基因HaTTD14。HearNPV感染通过HaTK–HaTKR信号轴上调HaTTD14的表达,增强光信号转导过程,从而驱动染毒寄主趋光并向高处趋光上爬(图3)。
图3 核型多角体病毒劫持TK信号通路调控寄主上爬行为的模型
此外,该研究还在甜菜夜蛾和斜纹夜蛾中验证了该信号通路的保守性,表明劫持TK信号可能是核型多角体病毒在鳞翅目昆虫中普遍采用的一种行为操纵策略。该发现不仅深化了对“寄生物—神经—行为”调控网络的理解,也为优化核型多角体病毒在害虫绿色防控中的应用提供了新的理论依据。
刘小侠教授团队长期围绕核型多角体病毒与寄主昆虫相互作用机制开展系统研究,相关成果已在PNAS、PLoS Pathogens、Molecular Ecology、Pest Management Science、Insect Biochemistry and Molecular Biology 等国际期刊发表。中国农业大学刘小侠教授和刘晨曦副教授为该论文通讯作者,已毕业的祝琳博士(现为山东省农科院植保所博士后)为论文第一作者。团队已毕业的刘孝明博士(现为河南农业大学讲师)、在读博士生蔡丽美、李贞副教授等参与了本研究。研究得到了国家重点研发计划、国家自然科学基金、北京市自然科学基金及中国农业大学2115人才培育发展支持计划等项目的资助。
© 版权声明
本文由分享者转载或发布,内容仅供学习和交流,版权归原文作者所有。如有侵权,请留言联系更正或删除。





















有人试过用这机制做生物农药吗?
太离谱了,病毒连脑子都不用碰就能控制行为
之前搞过昆虫行为实验,确实折腾了好久
求问这个神经肽具体是怎么被劫持的?
这操作太狠了,虫子死前还得帮病毒传播😂