研究发现高脂饮食导致外侧隔核功能失调进而加剧肥胖的新机制
文章导读
你是否好奇,明明不饿却总忍不住暴食?罪魁祸首可能是大脑的“刹车失灵”。最新研究发现,高脂饮食会悄悄削弱大脑外侧隔核的调控功能,让享乐性进食失控,进而加速肥胖。中国科学院深圳先进院团队通过前沿技术揭示:高脂饮食会降低GABA能神经元中Hcn1和Gad2两个关键基因的表达,导致神经元兴奋性下降、抑制信号减弱,最终打破进食平衡。更令人振奋的是,恢复这两个基因的功能,竟能有效遏制暴食行为而不影响正常进食。这项发表于《自然-通讯》的成果,不仅揭秘了“越吃越胖”的神经机制,更为精准干预肥胖提供了全新治疗靶点。
— 内容由好学术AI分析文章内容生成,仅供参考。
即使在不饿的时候,人们也常常因为食物的美味而额外进食。这种由愉悦感驱动的进食,被称为“享乐性进食”。它容易引发过度进食,是导致肥胖的关键原因之一。此前研究发现外侧隔核(LS)的激活能够抑制享乐性进食,是大脑进食行为调控网络中的“刹车系统”,也是防治肥胖的潜在靶点。
近期,中国科学院深圳先进技术研究院通过单细胞测序、电生理记录、钙成像等技术,揭示了高脂饮食通过削弱外侧隔核的“刹车”功能,导致进食失控,从而推动肥胖进程的新机制。
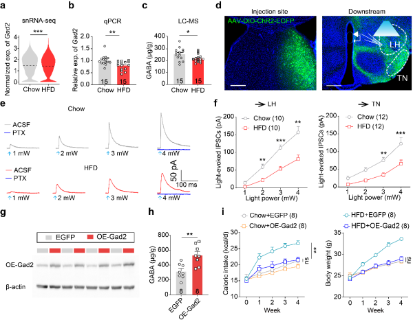
研究团队发现,长期吃高脂食物导致小鼠快速发生肥胖,同时其外侧隔核中的GABA能神经元的功能出现了明显减退。这些神经元中,两个关键基因的表达显著下降:一个是超极化激活环核苷酸门控阳离子通道1 (Hcn1),可以调节神经元兴奋性;另一个是谷氨酸脱羧酶2(Gad2),负责合成抑制性神经递质GABA。
通过单细胞钙成像及膜片钳记录,团队证实肥胖小鼠外侧隔核神经元的兴奋性发生下调。进一步研究发现,Hcn1基因的下调是导致神经元“活性下降”的重要原因。而如果重新提高该基因的表达,就能有效抑制高脂饮食引发的小鼠暴食行为,从而阻止肥胖的发生。这种干预并不影响小鼠对普通食物的正常进食。
另一方面,Gad2基因的下降则导致LS合成的GABA减少,使得它对下游脑区(如外侧下丘脑,下丘脑结节核等)的“抑制指令”变弱。如果恢复Gad2的表达,就能重新增强其抑制性信号输出,有效阻止高脂饮食引起的过度进食与肥胖。这种干预也不影响小鼠对普通食物的正常进食。
这项研究不仅加深了对饮食如何影响大脑进食“刹车”系统的理解,还为未来精准干预享乐性进食诱发肥胖的治疗提供了新的靶点和思路。
相关研究成果发表在《自然-通讯》(Nature Communications)上。研究工作得到国家自然科学基金委、中国科学院战略性先导科技专项等的支持。

长期高脂饮食导致LSGABA神经元兴奋性下降

Hcn1通过调节LSGABA神经元兴奋性干预高脂饮食引发的肥胖进程

Gad2通过调节LSGABA神经元对下游的抑制能力干预高脂饮食引发的肥胖进程
© 版权声明
本文由分享者转载或发布,内容仅供学习和交流,版权归原文作者所有。如有侵权,请留言联系更正或删除。

















之前看科普就觉得享乐性进食是个大坑,现在总算有机制解释了。
那如果平时就爱吃高脂食物,是不是这个刹车功能已经受损了?
所以说吃垃圾食品真的会上瘾,大脑都给你改写了。
这个研究挺有意思的,感觉抓住了减肥难的关键点。