研究揭示空间导航过程中情景依赖的海马-内嗅皮层协同表征机制
文章导读
你是否好奇大脑如何在陌生环境中精准认路?中科院团队重磅揭秘:海马专攻"场景记忆",内嗅皮层锁定"物体位置",二者竟通过2-8Hz低频神经振荡神秘耦合!实验发现,导航行为仅在两者表征同步增强时最优,误差显著低于随机水平。颠覆传统认知的是,海马不处理物体、内嗅不分辨场景,却必须协同工作才能支撑精准导航。这一机制不仅解开空间认知之谜,更可能成为阿尔茨海默症早期诊断的关键生物标记。立即探索大脑导航的奥秘!
— 内容由好学术AI分析文章内容生成,仅供参考。
目前,学界对大脑如何根据环境来判断方位尚不明晰,中国科学院心理研究所等重点探索了人类大脑中,海马和内嗅皮层在认路过程中的协同工作机制。
研究团队结合人类颅内脑电技术与情景依赖的空间导航范式,探讨了海马和内嗅中,分别表征情景和物体信息的独特振荡模式。结果发现,海马和内嗅的协同表征支持空间导航行为,且二者的局部表征和区域间信息交流均依赖于低频神经振荡。同时,科研人员采用情景依赖的虚拟空间导航任务,同步监测被试完成任务时,海马和内嗅的电生理活动。任务要求被试在两个场景中,分别记住两个物体的位置,这两个物体在两个场景中的外观相同,但在不同场景中处于不同位置。结果显示,被试的导航行为整体较好,误差显著低于随机分布5%水平,且在两个场景间无显著差异,任务过程中被试表现出较强的学习效应。
研究团队通过对海马活动表征相似性分析发现,在直线运动过程中,海马的神经活动在相同场景的表征相似性显著高于跨场景间的相似性,而在相邻的脑区——内嗅和杏仁核中,均没有呈现出场景特异性的神经活动。相反,在直线运动过程中,内嗅活动在相同物体中的相似性显著高于不同物体间的相似性,而在海马和杏仁核中,均没有呈现出物体特异性的神经活动。同时,科研人员通过探索海马场景和内嗅物体表征之间的协同关系发现,两者在被试内部跨试次存在显著正相关。科研人员使用混合线性模型分析二者对行为表现的贡献发现,仅当海马场景和内嗅物体表征同时较强时,被试才会有较好的导航行为。
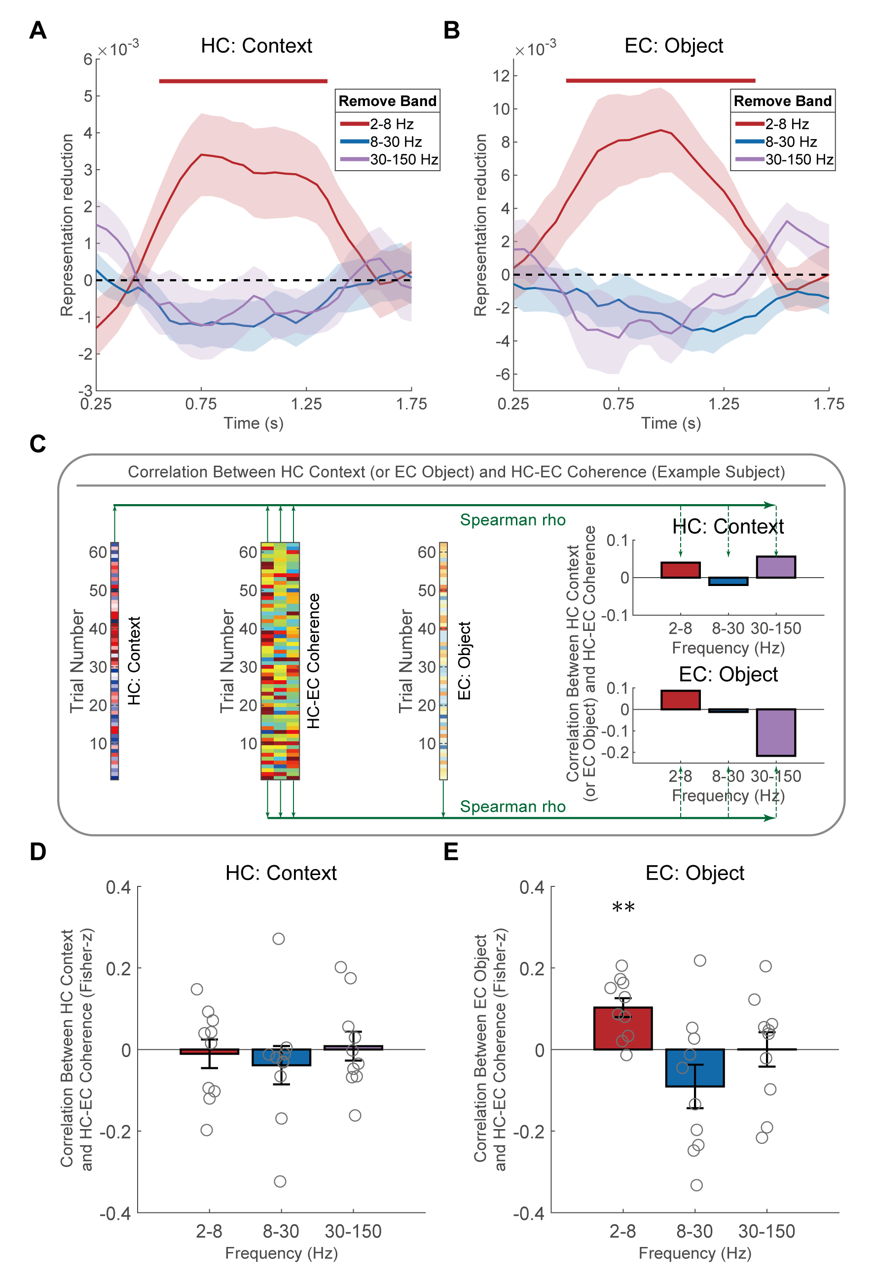
进一步,研究通过去除不同频段神经活动,探讨海马场景、内嗅物体表征与特定频段的关系,发现两种表征均依赖于低频活动(2-8Hz),且海马-内嗅的功能连接和内嗅物体表征呈现显著正相关,而与海马场景表征无关。这表明海马场景与内嗅物体信息通过低频振荡进行耦合,以共同支持情景依赖的导航。
该研究揭示了人类在场景依赖的空间导航过程中,海马和内嗅通过功能分工与低频振荡耦合的机制协同工作,即海马负责提取与当前环境相关的“情景”信息,而内嗅处理场景中的“物体”信息,这两种信息并非独立进行,而是通过2-8Hz的神经振荡进行有效整合,共同支撑了精准的情景依赖式导航。这一研究为阿尔茨海默症等以空间定向障碍为首发症状的神经退行性疾病,提供了潜在的早期诊断生物学标记。
近期,相关研究成果发表在PLOS Biology上。研究工作得到国家自然科学基金委员会、科学技术部等的支持。

海马情景加工和内嗅物体加工的协同表征

海马情景和内嗅物体表征的低频依赖性
© 版权声明
本文由分享者转载或发布,内容仅供学习和交流,版权归原文作者所有。如有侵权,请留言联系更正或删除。
相关文章
暂无评论...
















