树蕨基因组多样性破译“活化石”植物亿万年演化之谜
				
				文章导读
				
			
			为何“活化石”树蕨亿万年形态如凝固的时光,却奇迹般熬过恐龙灭绝与气候剧变?中科院华南植物园团队破译其基因组密码:1.54亿年前一次关键全基因组复制事件,竟赋予双重生存密钥——树形物种优先保留细胞壁强化基因以撑起躯干,非树形则聚焦代谢防御提升韧性。更颠覆认知的是,转座子爆发驱动基因组动态平衡,让“演化停滞”实为局部创新的精妙策略。本文独家揭秘古老植物跨越地质变迁的基因逻辑,为珍稀物种保护与演化理论提供全新钥匙,15秒读懂亿万年生存智慧。
— 内容由好学术AI分析文章内容生成,仅供参考。
				桫椤科树蕨是蕨类植物中典型的古老孑遗类群,因古老的起源和独特的树形而备受关注。自侏罗纪以来,其宏观形态就高度保守,被誉为恐龙时代“活化石”。尽管形态演化缓慢,该类群却表现出丰富的物种多样性,和较强的环境适应能力,成功应对亿万年数次环境剧变。这引发了进化生物学中长期未解的谜题:为何这些类群能在保持稳定外形的同时,具备如此强大的生存韧性?
中国科学院华南植物园研究团队,构建了不同生态型桫椤科植物高质量基因组图谱,整合比较基因组学与转录组学, 深度解析了其基因组演化机制。
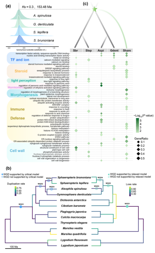
结果发现,在整体分子进化速率相对缓慢的背景下,整个树蕨谱系仅在约1.54亿年前共享一次全基因组复制(WGD)事件。该事件赋予了树蕨双重适应优势,不仅赋予了祖先树蕨对侏罗纪晚期环境剧变的适应能力,也为后期物种多样化提供了遗传基础。典型树形物种优先保留与细胞壁合成、木质化相关的基因,以强化支撑结构。而非树形物种则更多保留代谢与防御相关基因,从而增强生存韧性。
研究还发现,转座子元件的持续爆发,驱动了基因组结构动态变化,包括显著的基因组大小变异和染色体重排,成为局部快速演化的核心驱动力。乔木状的表型创新,并非简单依赖于WGD滞留基因剂量,而更依赖于复杂的转录调控。该机制可能通过协同木质素合成与光感知过程,进一步促进树蕨在被子植物主导的林下环境中的适应。
该研究将传统认知的活化石植物“演化停滞”,重新定义为一种基因组的动态平衡。宏观进化迟缓背景下的基因组可塑性与局部创新,正是树蕨成功跨越亿万年地质变迁的演化密钥。
该成果不仅为桫椤科珍稀“活化石”蕨类植物的保护研究,提供了重要的基因组资源,同时为理解古老孑遗植物的长期存续与演化,提供了全新理论框架。
相关研究成果发表在《分子生物与进化》(Molecular Biology and Evolution)上。

桫椤科植物的WGD事件及后续基因保留

桫椤科植物基因组多样性
© 版权声明
本文由分享者转载或发布,内容仅供学习和交流,版权归原文作者所有。如有侵权,请留言联系更正或删除。
相关文章
暂无评论...
















 
                 
                
 
                 
                
