文章导读
				
			
			为何同一基因对雌雄果蝇的饥饿耐受影响截然相反?北京大学陆剑团队通过分析200个果蝇品系,鉴定出5.7万个与饥饿耐受相关的遗传变异,首次揭示该性状受多基因微效调控,且约74%的候选基因表现出性别依赖效应,其中12个基因甚至存在“性别冲突”——增强雌性耐受力的同时削弱雄性。研究还发现,杀虫剂抗性基因Ace和抗感染基因St3的敲低反而提升饥饿耐受,暗示多重选择压力塑造了复杂遗传架构。这项发表于《Science Advances》的研究,为理解环境适应中性别差异的遗传基础提供了关键证据。
— 内容由好学术AI分析文章内容生成,仅供参考。
				尽管雌雄两性共享绝大部分基因组,但它们在生理结构、激素环境、繁殖策略等诸多方面仍存在显著差异。同一遗传变异可能对两性产生不同的适合度效应,例如仅影响单一性别(性别特异)、对某一性别影响更强(性别偏向),甚至对一性有益而对另一性有害(性别冲突)等。除遗传因素外,环境变化也可能对两性适合度产生差异化影响。尽管性别差异早已受到关注,但具有性别依赖效应的遗传变异如何影响环境适应相关的表型仍有许多未解之谜,例如在适应相关性状的遗传架构中,存在性别冲突效应的基因究竟占多大比例?
2025年9月26日,北京大学生命科学学院、核糖核酸北京研究中心陆剑研究组在Science Advances发表题为“Pervasive sex-dependent effects in the genetic architecture of starvation resistance in Drosophila melanogaster”的研究论文。研究聚焦饥饿耐受这一与环境适应紧密相关的表型,使用群体箱对中国不同地点采集的200个黑腹果蝇品系开展了统一的表型筛选与混池测序。研究系统鉴定了与饥饿耐受相关的遗传变异,揭示了调控区域和蛋白质序列变化在饥饿耐受遗传架构中的作用,并结合RNA干扰和CRISPR/Cas9对候选基因进行了功能验证,发现约74%的候选基因表现出性别依赖的表型效应,其中12个基因还存在性别冲突的表型效应。
研究首先基于课题组前期开发的群体箱混合分选测序方法(Chen et al ., 2024),在中国多地区采集的200个黑腹果蝇单雌系中筛选出与饥饿耐受相关的SNP位点。该方法在统一实验条件下对不同遗传背景的果蝇进行表型分选,结合混池测序与统计分析,揭示了自然群体中既有变异与表型之间的关联(图1)。

图1. 群体箱混合分选测序方法示意图
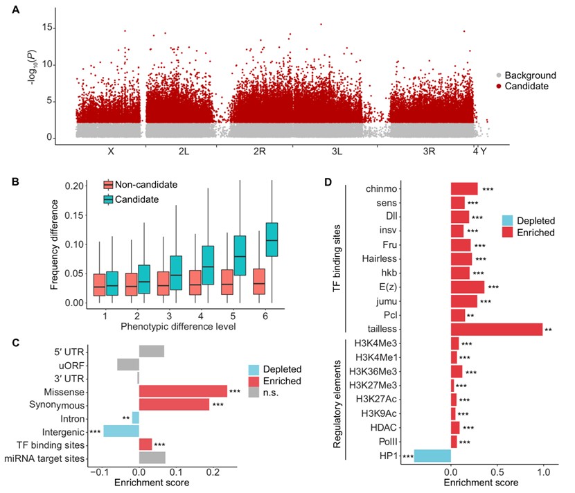
研究共鉴定出57,433个与饥饿耐受显著相关的SNP。在不同饥饿耐受表型的样本中,这些SNP的等位基因频率差异随表型分化程度加大而逐渐扩大,表明饥饿耐受具有多基因微效的遗传架构。进一步分析显示,与饥饿耐受关联最显著的SNP所涉及的基因中,富集了之前自然群体研究中鉴定的受正选择的基因(Chen et al . 2024),提示这些基因可能参与了环境适应。功能注释分析表明,饥饿耐受相关位点显著富集于蛋白质编码区、部分转录因子结合位点,以及H3K4Me3、H3K4Me1等转录激活相关组蛋白修饰区域,而在异染色质区域(如HP1结合区)则显著稀少(图2)。

图2. 黑腹果蝇饥饿耐受的遗传架构
在饥饿耐受相关位点中,研究关注到胰岛素样受体信号通路中的关键基因Lnk的一个错义突变V58M,该位点在其他果蝇物种中高度保守,但在黑腹果蝇自然群体中存在多态性,其频率与纬度呈正相关,提示该变异可能参与环境适应。通过CRISPR/Cas9构建Lnk-M和Lnk-V两种转基因果蝇品系,研究发现Lnk-M基因型的果蝇饥饿耐受性显著增强,且在雌性中表型效应更为突出(图3)。

图3. Lnk基因的V58M突变对饥饿耐受的影响
研究用RNA干扰敲低实验对131个候选基因进行了功能验证。RNA干扰实验表明,在77个敲低不致死的候选基因中,85.7%(66个)的基因影响饥饿耐受表型,其中49个基因表现出性别依赖的表型效应,包括12个表现出性别冲突效应的基因,这些基因敲低后增强了雌性饥饿耐受能力,降低了雄性耐受能力(图4)。进一步研究表明,这种性别依赖的表型效应无法通过基因的性别偏向性表达或雌雄中敲低效率差异解释。研究还发现部分候选基因具有多效性,例如,著名的杀虫剂抗性基因Ace的高表达原本与更强的抗药性相关,但其敲低却增强了饥饿耐受能力;同样,抗感染相关基因St3的敲低也显著提高了饥饿耐受能力。这表明饥饿耐受相关基因的演化可能受到多种自然选择压力的影响。

图4. RNA干扰实验验证候选基因的表型效应
综上所述,该研究系统揭示了黑腹果蝇饥饿耐受的多基因微效遗传架构,并通过大规模RNA干扰与表型分析,首次量化了性别依赖效应在该性状相关基因中的广泛存在。该研究成果为理解适合度相关性状的基因型-表型关联、以及遗传背景、性别差异与基因多效性在性状演化中的作用提供了新视角。
陆剑为本文的通讯作者。北京大学生命科学学院博士后陈俊豪、已毕业博士刘晨露和博士研究生李伟轩是该论文的共同第一作者。该工作得到了国家科技部、国家自然科学基金委员会、北京市自然科学基金委员会、云南省西南联合研究生院科技专项、核糖核酸北京研究中心(BEACON)、基因功能研究与操控全国重点实验室等项目和机构的支持。
© 版权声明
本文由分享者转载或发布,内容仅供学习和交流,版权归原文作者所有。如有侵权,请留言联系更正或删除。
相关文章
暂无评论...
















 
                
 
                
 
                 
                
