文章导读
你以为少吃盐就够健康了?但现代食品加工悄悄洗掉了食物里的钾,让国人普遍陷入致命的“高钠低钾”隐性饥饿。你以为缺钾只是偶尔抽筋乏力,实则它在暗中拨快你的生命时钟。上海交大团队最新发表在《Nature》子刊的实证揭开反直觉真相:低钾环境下,生存期可从19天暴降至2天。而决定你能否扛过低钾胁迫的,并非吃多少香蕉,而是体内一条必须在年轻阶段被激活的p38信号通路。这条主宰寿命的分子开关若在成年后沉默,会引发什么不可逆的后果?你每天吃下的加工食品,是否正在悄悄切断它?
— 内容由好学术AI分析文章内容生成,仅供参考。
钾作为人体必需的宏量营养素,其体内水平主要依赖膳食摄入维持。钾广泛分布于各类天然未精制食品中,但在现代食品加工过程中,钾元素易因洗涤等工艺大量流失,导致加工食品钾含量显著降低。当前我国居民普遍呈现“高钠低钾”的膳食特征,老年人群因食欲减退、进食量下降,更易发生膳食钾摄入不足。然而,面对饮食低钾这一全球性普遍环境压力,生物体在组织及整体水平上维持钾稳态的具体机制,以及低钾暴露对寿命的影响及其分子机制,知之甚少。

2026年4月22日,上海交通大学农业与生物学院吴紫云带领的食品营养与抗衰老团队在《Nature Communications》发表题为p38 MAPK orchestrates cross-tissue potassium homeostasis for survival的研究论文。该研究发现,p38–ATF-7信号通路为秀丽隐杆线虫应对钾缺失胁迫的核心调控通路,该通路缺失可直接导致线虫在低钾条件下迅速死亡。机制上,p38–ATF-7 通过转录水平上调皮下组织中钾泵编码基因catp-3的表达,进而维持低钾胁迫下机体的钾离子稳态。线虫对低钾应激的响应具有显著的发育阶段依赖性,p38 MAPK信号通路需在幼虫期被激活,方可保障成虫在低钾环境中的存活。进一步研究表明,p38 MAPK信号可在ASI 神经元与皮下组织间形成跨组织调控网络,以非细胞自主方式介导系统性钾稳态维持。该调控机制在哺乳动物及酵母中高度保守,哺乳动物p38可通过调控Na⁺/K⁺-ATP 酶表达,参与肌肉分化进程与细胞大小调控。本研究不仅揭示了钾元素对寿命的影响,而且解析了钾缺乏缩短寿命的关键分子机制,将钾稳态调控与衰老、免疫及胁迫应答等关键生物学过程相偶联,为阐释衰老相关疾病的分子机制提供了全新理论视角。

简要机制图
主要结果:
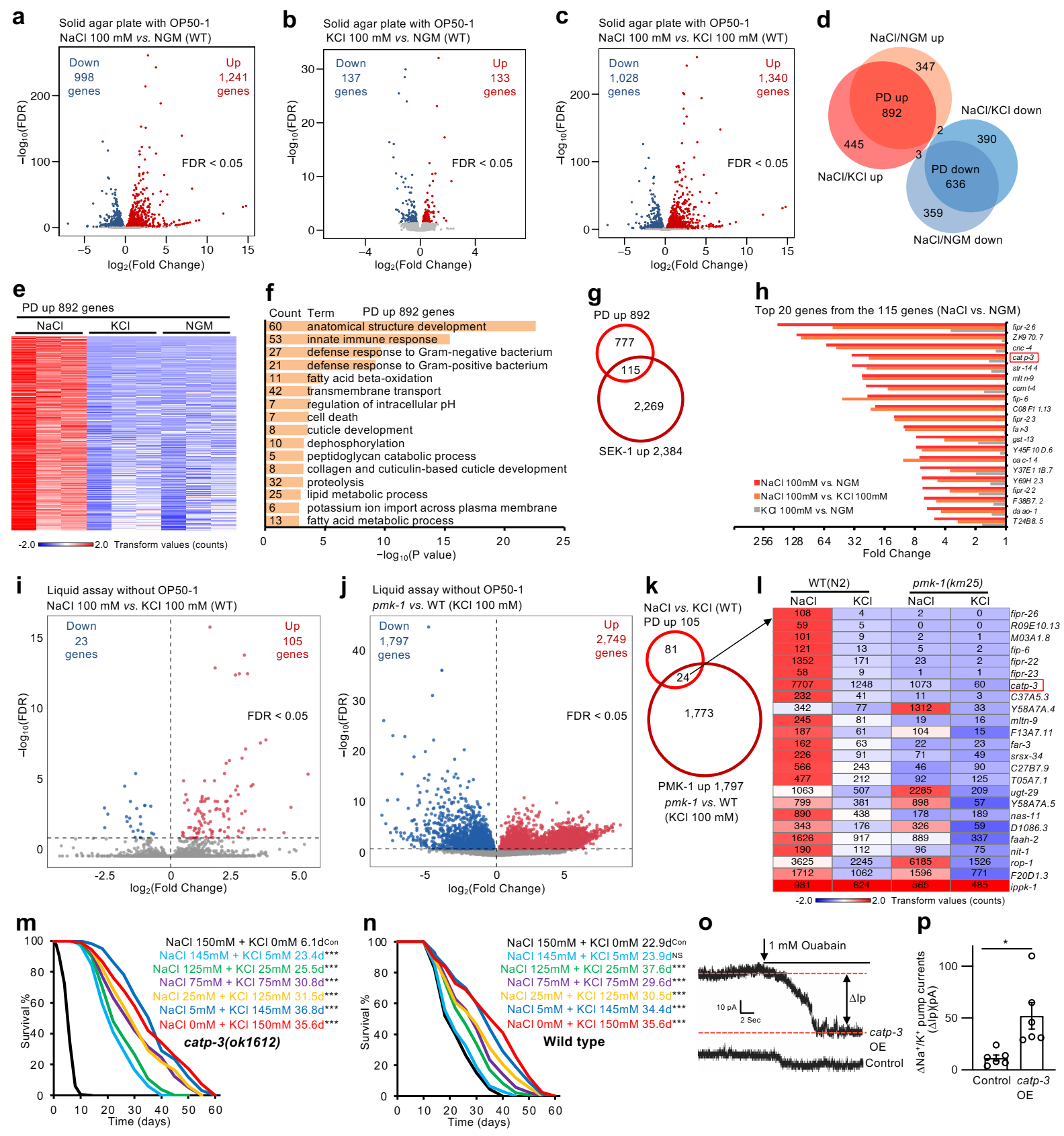
为探究低钾应激对线虫生存的影响,研究者建立了无食物干扰的液体培养体系。结果显示,野生型线虫在低钾条件下可存活约19天,而p38通路关键激酶SEK-1缺失突变体仅存活约2天,同时表现出剧烈的肌肉痉挛和组织损伤等严重应激表型。补充KCl可显著延长两者生存,而NaCl或CaCl₂无此作用,且KCl需在应激早期补充才能完全挽救突变体表型,提示p38信号在低钾应激早期发挥关键保护作用。

图1 钾在线虫p38突变体的存活过程中起着关键作用
为了明确p38通路在低钾应激中的具体作用,研究者系统分析了该通路各组分突变体的生存表型。p38通路核心组分sek-1、pmk-1、nsy-1及下游转录因子atf-7突变体均表现出显著低钾敏感性。通过正向遗传筛选,研究者从约600万只sek-1突变体中筛选出6个生存时间显著延长的突变体,并发现它们均携带atf-7功能缺失突变。这些结果表明,p38–ATF-7通路是低钾应激响应的核心调控轴。

图2 p38–ATF-7信号通路介导低钾应激下的生存
为鉴定p38–ATF-7通路的下游靶基因,研究者分别在固体和液体培养条件下对低钾处理的线虫进行了转录组分析。结果显示,低钾应激诱导大量基因上调表达,这些基因主要富集于皮下组织、免疫应答及钾离子转运等相关通路。在固体培养基中,共有115个基因与SEK-1诱导基因重叠;在液体培养体系中,鉴定出24个PMK-1依赖的低钾上调基因,并与上述SEK-1依赖基因存在重叠。上述结果表明,低钾应激诱导的转录变化高度依赖于p38–ATF-7信号通路,且该通路在不同培养条件下调控一组保守的核心靶基因。其中,编码P型ATP酶钾泵的catp-3被鉴定为关键下游靶基因,其缺失导致与p38突变体相似的快速死亡表型。研究者通过电生理实验验证了CATP-3具有Na⁺/K⁺-ATP酶活性,且其表达在低钾条件下显著上调。这些结果确定了CATP-3是p38–ATF-7通路响应低钾的关键下游效应因子。

图3 CATP-3介导p38–ATF-7依赖的低钾防御
研究者通过构建catp-3::mCherry敲入株发现catp-3主要表达于线虫皮下组织。组织特异性回补实验显示,仅在皮下组织表达catp-3可显著恢复突变体的低钾生存能力,而在肌肉或神经元中表达则无效,提示皮下组织是低钾稳态调控的关键部位。
进一步研究表明,在p38通路突变体中catp-3表达显著下降,而atf-7功能获得性突变则抑制其表达。发育阶段特异性RNAi实验发现,p38信号需在幼虫期激活catp-3表达,才能保障成体在低钾生存能力,且catp-3表达随衰老逐渐降低,提示其可能与免疫衰老相关。此外,组织特异性RNAi与基因回补实验显示,SEK-1在ASI神经元中的作用对低钾生存的挽救效果优于肠道。其中,肠道SEK-1主要调控免疫相关基因,而ASI神经元中的SEK-1则更倾向于上调catp-3,提示p38通路在不同组织中通过差异化调控下游靶基因实现功能分化。

图4 组织特异性的p38–ATF-7信号通路驱动低钾条件下的生存
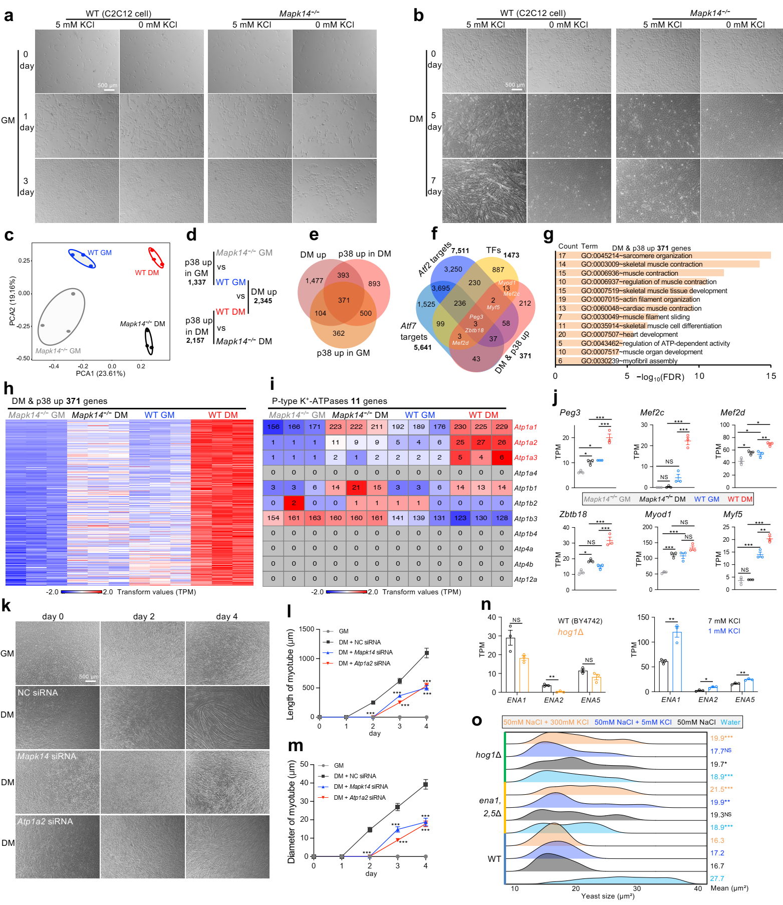
为验证该机制的进化保守性,研究者在小鼠成肌细胞C2C12中发现,p38α缺失或低钾均显著抑制肌管分化,同时p38可调控Atp1a2等Na⁺/K⁺-ATP酶亚基的表达。在酵母模型中,HOG1(p38同源物)缺失或Na⁺/K⁺-ATP酶亚基基因ENA1/2/5缺失均影响细胞大小。上述结果表明,p38介导的钾泵调控机制在进化上具有高度保守性。

图5 p38介导的P型ATP酶调控在哺乳动物和酵母中具有进化保守性
本研究的创新性在于将分子特异性(特定信号通路及其靶基因)与组织特异性(基因在特定组织中的功能执行)相结合,系统解析了p38–ATF-7–CATP-3信号轴在线虫低钾寿命调控中的作用机制,并初步验证其在酵母和哺乳动物中的进化保守性。该研究首次揭示了生物体应对低钾胁迫的一种普适性分子机制,为理解低钾营养状态调控衰老的分子基础提供了新的科学依据。同时,该工作将钾稳态维持与衰老、免疫及应激响应过程相联系,为衰老相关疾病的机制研究提供了新的理论视角。
该项目获国家自然科学基金面上项目资助。上海交大食品营养与抗衰老团队博士生黄蓉、胡芳超和博士后李一瑶为本文共同第一作者,吴紫云为本文唯一通讯作者,高起飞、黄锦涛、汪佳瑞、鲁伟、王丽萍、方亚鹏、T. Keith Blackwell在研究中作出了重要贡献。
论文链接:https://doi.org/10.1038/s41467-026-70641-7
作者: 农业与生物学院 供稿单位: 农业与生物学院
© 版权声明
本文由分享者转载或发布,内容仅供学习和交流,版权归原文作者所有。如有侵权,请留言联系更正或删除。












p38通路在幼虫期激活才有用,那成年人补钾还来得及吗?
低钾居然影响寿命?难怪最近老觉得没劲…
这研究有点东西,线虫还能这么玩😂