研究揭示蔷薇科水杨酸生物合成通路演化机制
文章导读
你在蔷薇科果树抗病育种时,因缺乏水杨酸合成关键基因的进化图谱而摸不着头脑。大多数研究只停留酶活性,忽视基因组复制PAL通路的塑造。华南植物园提供的中华绣线菊染色体级基因组,结合比较基因组、转录组和代谢组,揭示PAL在李亚科通过WGD扩张、在蔷薇亚科由WGD+SSD共同驱动,并展示枝叶花SA含量梯度。这个‘核心稳、外围活’的调控网络或让你直指高表达、功能保守的复制基因。想把这套复制驱动机制转化为实用的抗病标记吗?
— 内容由好学术AI分析文章内容生成,仅供参考。
水杨酸(SA)是植物免疫和胁迫响应中的核心植物激素,在调控生长与防御权衡中发挥关键作用。近年来,苯丙氨酸解氨酶(PAL)介导的SA生物合成途径研究在生化层面取得进展,但学界对其在不同植物类群中的进化动态仍缺乏系统认识。绣线菊属植物作为天然SA的最早来源之一,在SA代谢研究中具有重要意义,但长期缺乏高质量参考基因组,制约了相关研究的深入开展。
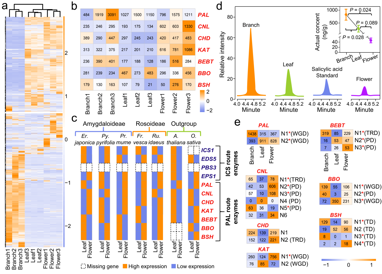
近日,中国科学院华南植物园研究团队以中华绣线菊为研究对象,构建了其染色体水平高质量参考基因组,并整合比较基因组学、转录组学及靶向代谢组学数据,系统解析了蔷薇科SA生物合成通路的演化机制。系统发育分析表明,中华绣线菊位于蔷薇科李亚科,并在约5780万年前与其他类群发生分化。进一步研究发现,染色体断裂与融合事件,以及谱系特异性全基因组复制(WGD),共同驱动了蔷薇科核型结构的多样化。
研究结果表明,PAL介导的途径是蔷薇科SA生物合成的主导路径,并在进化上高度保守。在李亚科物种中,该通路主要通过WGD扩张;而在蔷薇亚科中,则由WGD与小尺度复制(SSD)共同驱动。来源于WGD的基因普遍具有良好的共线性,并维持稳定高表达;而SSD来源的基因则表现出共线性降低和表达模式差异,反映出复制后的调控分化与亚功能化过程。
转录组分析进一步显示,PAL途径相关基因在不同组织中具有明显的表达差异。代谢组分析表明,中华绣线菊中SA含量呈现梯度分布:枝条最高(606–1038ng/g FW),叶片次之(183–432ng/g FW),而花中最低(42–56ng/g FW),这表明SA在营养器官与生殖器官中均存在活跃合成。
研究结果表明,基因组进化动态与转录及代谢调控的协同作用,共同驱动了SA生物合成通路的演化与功能分化,形成“核心稳定、外围灵活”的调控体系。该研究从基因组结构、基因复制、表达调控及代谢积累等多层面揭示了植物激素合成通路的演化机制,为理解植物免疫与环境适应提供了新视角,也为蔷薇科果树和观赏植物的抗病分子育种提供了重要理论依据。
相关研究成果发表在《园艺研究》(Horticulture Research)上。研究工作得到国家自然科学基金委员会等的支持。

蔷薇科SA生物合成通路的进化分析

蔷薇科物种全基因组表达模式及SA生物合成通路相关酶谱分析
© 版权声明
本文由分享者转载或发布,内容仅供学习和交流,版权归原文作者所有。如有侵权,请留言联系更正或删除。

















绣线菊的SA含量这么高,平时园林里能直接用吗?
感觉好专业,看不太懂但好像很厉害