文章导读
当你还在用短肽段模拟核小体环境时,可能早已偏离了表观遗传调控的真相。传统方法因无法制备均一的位点特异性泛素化核小体,导致 Clr4 酶的真实激活机制成了黑箱。上海交大艾华松团队利用化学合成技术突破这一瓶颈,不仅让酶活提升 350 倍,更意外发现决定催化效率的并非催化结构域,而是一个曾被忽视的内在无序区(IDR)。它如何通过四个界面实现多价识别?这个被冷冻电镜首次捕获的结构细节,或许正是解开白血病等重疾表观遗传密码的关键钥匙。
— 内容由好学术AI分析文章内容生成,仅供参考。
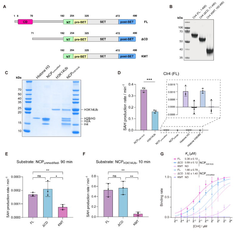
组蛋白H3赖氨酸9甲基化(H3K9me)是调控异染色质形成的核心表观遗传标记,在染色体分离、基因组稳定性维持及转录调控中发挥关键作用,其异常调控与急性髓系白血病、神经退行性疾病等人类疾病密切相关。Clr4作为裂殖酵母中唯一的 H3K9me2/3 甲基转移酶,是该修饰过程的核心催化生成酶。此前研究多以短组蛋白肽段为底物解析Clr4功能,但其生理底物为完整核小体,Clr4如何识别核小体、各结构域如何协同实现H3K14Ub依赖的活性激活的分子机制仍不清楚,传统细胞表达与体外酶促方法难以制备均一的位点特异性泛素化核小体成为核心研究瓶颈。

为此,研究团队借助化学蛋白合成技术,采用(2-((2-氯乙基) 氨基) 乙烷-1-硫醇)CAET辅助基团策略与isoUb合成策略制备目标样品:首先采用CAET辅基策略,经重组表达H3K14C突变体、化学修饰安装CAET分子、脱保护及自然化学连接等步骤,成功制备出均一的H3K14Ub组蛋白,并进一步组装获得H3K14Ub核小体,经 RP-HPLC、ESI-MS 及 Native-PAGE 等技术表征,证实了产物的纯度与结构完整性。另一方面,为稳定酶-底物复合物以开展后续机制解析工作,研究团队进一步采用isoUb合成策略,通过固相肽合成、片段连接及脱硫等步骤,制备得到含K9-正亮氨酸(K9Nle)取代的H3K9NleK14Ub核小体探针,该位点取代修饰可显著提升底物与Clr4催化口袋的结合亲和力。

图1 H3K14Ub化学合成与核小体组装表征
基于制备的精准修饰底物,开展了系统的生化活性分析,发现H3K14Ub对Clr4的甲基转移酶活性具有极强的激活效应:在核小体底物上,Clr4 活性较未修饰底物提升约 350 倍,在组蛋白底物上提升 160 倍,且 Clr4 对 H3K14Ub 核小体的催化效率是 H3K14Ub 组蛋白的 2.2 倍,表明Clr4可特异性感知核小体的底物环境增强H3K14Ub依赖的催化活性。为明确Clr4各结构域的功能,作者构建了全长(FL)、缺失H3K9me3识别结构域(ΔCD)、仅含催化结构域(KMT)的系列突变体,发现内在无需区域IDR(残基 71-191)是 Clr4 核小体结合和泛素依赖激活的核心结构域——缺失IDR使Clr4在未修饰和H3K14Ub核小体上的活性分别降低 64% 和 90%,且完全丧失核小体结合能力,而缺失CD对Clr4的结合与催化活性无显著影响。

图2 生化探索不同Clr4结构域对核小体底物活性激活效果
为解析IDR与核小体的相互作用细节,作者采用定点光交联质谱技术,在 H2BK120位点引入光交联剂,经UV照射形成共价交联的Clr4-核小体复合物后,通过LC-MS/MS鉴定出IDR中参与核小体相互作用的关键残基 T92 和 L132,GS替换突变实验进一步证实这些区域的相互作用对Clr4活性至关重要。在此基础上,团队通过冷冻电镜解析了 Clr4 与 H3K9NleK14Ub 核小体的复合物结构,首次揭示Clr4 的 IDR 通过四个特异性界面实现对核小体的多价识别,分别为 H2A-H2B 酸性补丁、H2A/H2B 碱性凹槽、H2B 肘部(α1-α2 环)及 H3 肘部(α1-α2 环)。针对这些界面的定点突变实验验证了其对甲基转移酶活性的重要性:H2B E105A(酸性补丁)、H2A K15D(H2A/H2B 凹槽)、H3 F78A(H3 肘部)及 H2B V48A(H2B 肘部)等突变分别使 Clr4 活性降低 11.4%-29.1%,且EMSA结合力实验证实活性下降源于Clr4与核小体的结合能力减弱。

图3 定点光交联质谱技术解析IDR与核小体关键互作区域
该工作融合化学蛋白合成与表观遗传研究,利用CAET辅基化学合成、定点光交联质谱、突变活性重构等技术手段,首次在核小体这一生理底物水平阐明 Clr4 的泛素依赖激活机制,明确了IDR介导的核小体多价识别在H3K9甲基化中的作用,为解析异染色质形成的表观遗传调控网络提供了关键分子依据。该研究也体现了化学生物学技术在解决复杂生物学问题中的独特优势,为H3K9甲基化异常相关疾病的研究提供了重要理论支撑。
研究工作得到了国家自然科学基金 (32501108)、上海市自然科学基金(25ZR1402193)、上海药物靶点发现及递送前沿科学研究基地 (ZXWH2170101)、上海交通大学2030计划 (WH510363004/013) 等项目的资助。
论文信息:
Chemically Synthesized H3K14Ub Unveils Clr4’s IDR-Mediated Multivalent Nucleosome Recognition in H3K9 Methylation. Maoshen Sun#,*, Yunxiang Du#, Zhengqing Li#, Akejiang Aderjiang, Meixuan Xin, Huasong Ai*. Angew. Chem. Int. Ed., 2026, e20817. DOI: 10.1002/anie.202520817
链接:https://onlinelibrary.wiley.com/doi/10.1002/ange.202520817
课题组简介:
上海交通大学艾华松课题组长期聚焦染色质翻译后修饰的化学生物学研究,以化学蛋白合成技术为核心工具,系统开展复杂修饰染色质的精准构建、动态酶活机制解析及疾病相关调控机制研究。团队创新性发展了化学辅基协同的半合成新方法与二硫键共价交联活性探针技术,突破了染色质泛素化制备与动态中间体捕获的领域瓶颈,揭示了 MLL 白血病、滑膜肉瘤等疾病中“核小体形变激活”“隐秘沟槽识别”等新型表观遗传调控模式,为表观遗传基础研究与疾病靶向干预提供了重要理论支撑与技术工具。相关成果以第一/通讯作者(含共同)发表于Nat Chem Biol(6篇,含1篇评述),Nat Struct Mol Biol (2篇),Mol Cell,J Am Chem Soc(3篇),Angew Chem Int Ed (2篇)等期刊。
实验室主页:https://www.x-mol.com/groups/ai_huasong
作者: 药学院 供稿单位: 药学院
© 版权声明
本文由分享者转载或发布,内容仅供学习和交流,版权归原文作者所有。如有侵权,请留言联系更正或删除。

















CAET辅基到底怎么装进去的?整个合成流程会不会很繁琐?还有光交联那一步,需要特殊波长吗?
我看到这实验太牛了,真惊艳!