中山大学中山大学团队揭秘睾丸里的“线粒体物流网”
文章导读
你体能下降、精力变差,真的只是年纪大了?我们一直以为睾酮水平下滑是衰老的结果,但中山大学最新研究揭开了一个反常识的真相:问题可能出在睾丸里一张看不见的“线粒体物流网”。当这个由巨噬细胞构建的“清道夫+补给站”系统开始失灵,受损线粒体堆积,能量工厂接连停摆,睾酮合成随之崩塌。更关键的是,这套机制的衰减并非不可逆——研究发现,只要恢复特定细胞间的“包裹投递”,功能就能部分重建。这意味着,男性衰老的一个核心开关,或许就藏在这套生物“快递系统”里。如果未来能人为重启这条通路,你猜会怎样?
— 内容由好学术AI分析文章内容生成,仅供参考。
中山大学新闻网讯(通讯员夏凯)2026年2月27日,中山大学中山医学院项鹏教授团队,联合附属第一医院肖海鹏教授、邓春华教授、附属口腔医院陈莉莉教授团队,在国际权威期刊《Nature Cell Biology》发表了一项研究,首次发现睾丸内存在一个由细胞外囊泡介导的、精妙的 “双向线粒体转移网络”。

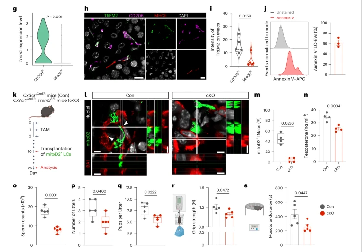
研究发现,当睾酮合成旺盛时,睾丸间质细胞会产生大量活性氧,导致一部分线粒体“受损”。这时,细胞会启动一套应急机制:将这些“坏”线粒体包裹进微小的“包裹”—细胞外囊泡里,迅速“快递”到细胞外,进一步被一种特定的巨噬细胞亚群(CD206hi)精准识别并“签收”。这群巨噬细胞是专职的“清道夫”,它们通过表面的“收货雷达”TREM2,识别并高效清除这些缺陷线粒体,防止它们对睾丸间质细胞产生毒害。
与此同时,另一个巨噬细胞亚群(MHCIIhi)则扮演着“捐赠者”的角色。它们会将自身状态良好、功能完好的“好”线粒体,也打包成“健康包裹”,通过表面的“导航蛋白”ITGB1,精准地投递给睾丸间质细胞上的“接收器”VCAM1,帮助其重建健康的线粒体网络,提升能量(ATP)和睾酮的合成能力。
就这样,一个由两种巨噬细胞分工协作的“双向物流网络”形成了:清道夫负责回收“垃圾”,捐赠者负责输送“补给”。研究团队通过阻断实验发现,一旦线粒体转移过程受阻,小鼠就会出现睾酮合成障碍,进而导致精子发生障碍、生育能力下降,甚至肌肉力量的衰退。更关键的发现是,在老年小鼠身上,这个网络的效率显著下降了:无论是“清道夫”清除受损线粒体的能力,还是睾丸间质细胞从“捐赠者”那里获取健康线粒体的效率,都大打折扣。强烈提示线粒体转移网络的“衰老”和“失灵”,可能是导致中老年男性睾酮水平下降的重要原因之一。
研究首次描绘了睾丸内细胞间通过“快递包裹”(细胞外囊泡)进行线粒体双向交流的完整图景。它不仅解答了睾丸间质细胞如何维持自身健康的长期谜题,更为理解、诊断和治疗男性性腺功能减退症,特别是与衰老相关的睾酮缺乏,提供了全新的理论基础和潜在干预靶点。
该研究由中山大学项鹏、肖海鹏、邓春华、陈莉莉教授担任共同通讯作者,团队成员夏凯、张素远、彭浩、陈海南为共同第一作者。
© 版权声明
本文由分享者转载或发布,内容仅供学习和交流,版权归原文作者所有。如有侵权,请留言联系更正或删除。

















老年男性睾酮下降原来和这个有关,难怪我爸那辈人总说没劲儿。
这研究也太硬核了,线粒体还能“快递”?🤔