文章导读
你是否想过,生命起源的关键可能不在远古海洋的温和表层,而藏在数千米海底的滚烫热液喷口?大多数人认为有机物形成需要稳定环境,但实测数据显示,极端高温高压下反而能高效驱动CO₂还原——上海交大团队最新发现,一种深海矿物纳米酶能在类似地幔的条件下,自发构建出包含五大代谢路径的碳网络。32种有机产物同步生成,C2+羧酸选择性高达70%,性能碾压多数金属催化剂。这个非酶促系统不仅挑战了生命起源于“原始汤”的传统认知,更让人不得不问:如果生命可以被矿物催化点燃,那地球之外的热液星球上,是否早已埋下了类似的火种?
— 内容由好学术AI分析文章内容生成,仅供参考。
近日,上海交通大学环境科学与工程学院金放鸣教授团队与低碳学院何道平副教授在《Nature Communications》上在线发表了题为“Metallic molybdenum sulfide catalyses protometabolic carbon dioxide reaction networks under extreme conditions”的研究论文。该研究证明了具有金属特性的1T’相二硫化钼可模拟生物酶的催化功能,在极端热液条件下驱动并构建动态耦合的CO2还原反应网络。论文第一作者为上海交通大学环境科学与工程学院博士生陈鹏飞,通讯作者为上海交通大学低碳学院何道平副教授、环境科学与工程学院杨阳助理研究员以及金放鸣教授。

研究简介
在生命起源阶段,如何在不依赖生物酶的条件下,从简单的H2−CO2氧化还原体系中生成复杂的有机物代谢网络,一直是前生命化学领域亟待解决的核心科学难题。尽管已有研究利用零价过渡金属或金属硫化物成功合成部分代谢中间体,但构建一个包含多个相互关联子系统、具备动态耦合与自组织特征的完整碳代谢网络,仍面临巨大挑战。
本研究创新性地利用具有金属特性的1T’相二硫化钼(1T’-MoS2),在模拟深海热液极端条件下,实现对CO2/NaHCO3的高效催化转化,成功构建了一个非酶促的、自组织的碳代谢反应网络。该网络涵盖了乙酰辅酶A(acetyl-CoA)途径、还原性三羧酸循环(rTCA)、3-羟基丙酸/4-羟基丁酸(3HP-4HB)、二羧酸/4-羟基丁酸(DC-4HB)以及乙基丙二酰辅酶A(EMCP)等五大关键生物碳代谢途径,实现了多种重要代谢中间体的同步生成。
实验共鉴定出32种有机产物,CO2转化率高达68.6%,对C2+羧酸的选择性达70%,催化性能显著优于此前报道的多数金属基催化剂。这一非酶促自组织代谢网络的建立,不仅为理解地球早期生命起源中碳代谢的非生物起源提供了关键实验证据,也为“双碳”目标下实现高效、可持续的碳资源转化与利用提供了全新的催化范式和潜在技术路径。
研究内容
本研究首先展示了在1T’-MoS2催化下,以H2为还原剂构建的自组织非酶促代谢网络。该网络成功模拟了生物体内五大关键碳固定途径(acetyl-CoA, rTCA, 3HP-4HB, DC-4HB, EMCP),并通过乙酸、琥珀酸等关键代谢中间体实现各子系统的动态耦合,展现出类似生命系统的结构与功能特征。

图1. 金属相硫化钼催化CO2还原反应网络示意图
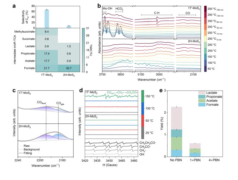
研究系统评估了温度、反应时间、反应物浓度及压力等关键参数对产物分布和C2+羧酸选择性的影响。结果表明,高温条件更有利于C−C键的形成与耦合反应,显著促进复杂有机分子的生成。实验观察到,C2+羧酸的选择性随反应时间呈现周期性振荡的动态分布特征,体现出该非酶促网络具备类似天然自组织系统的动力学行为。此外,该催化体系在CO2转化率和产物选择性方面均显著优于此前报道的大多数金属基催化剂,展现出优异的催化性能与应用潜力。

图2. 硫化钼的催化性能及产物分布特征
通过XRD、HRTEM和Raman等表征手段,证实了水热法合成的MoS2具有典型的1T’金属相结构,并呈现出清晰的三角形原子排布。进一步结合XPS、XAFS和球差电镜分析,揭示了活性中心Mo3+的形成以及硫空位的广泛存在。这些独特的结构特征共同构成了该材料高效催化CO2还原的物理基础,为理解其催化机制提供了关键结构依据。

图3. 硫化钼的结构表征分析
原位红外(DRIFTS)分析检测到1T’-MoS2表面存在特有的CHx吸附物种,该物种在2H相中完全缺失,揭示了1T’相在促进C−C耦合方面的结构优势。此外,EPR实验成功捕捉到甲酰基、乙酰基等关键自由基中间体的信号,表明反应过程遵循自由基介导的耦合路径。进一步通过加入自由基清除剂(PBN)进行抑制实验,观察到产物产率显著下降,从实验层面确证了自由基机制在C−C键形成中的关键作用。

图4. 硫化钼催化CO2还原的反应机理
计算结果表明,硫空位的引入显著降低了CH3与CO耦合的活化能,其中在1T’-MoS2上的能垒仅为1.18 eV,远低于其他结构,表明其在C−C偶联反应中具有更高的动力学活性。此外,1T’相展现出更靠近费米能级的d带中心(−0.69 eV)和更低的工作函数,有利于电子从催化剂向碳物种高效转移,从而促进关键中间体的活化。Bader电荷分析进一步证实,1T’相能够向反应中间体传递更多电荷,增强了Mo−CH3之间的相互作用,揭示了其优异催化性能的电子结构根源。

图5. 密度泛函理论计算揭示CO2还原反应网络的相依赖性
论文链接:https://doi.org/10.1038/s41467-026-69255-w
作者简介

陈鹏飞,上海交通大学环境科学与工程学院2022级博士研究生,研究方向为CO2及生物质高值化利用。以第一作者身份在Nature Communications等期刊发表2篇SCI论文。

何道平,上海交通大学中英国际低碳学院副教授,国家及上海市海外高层次青年人才。主要从事二氧化碳高值化利用、低碳脱硝技术开发以及废弃生物质循环赋能等领域的研究工作。主持国家及上海市自然科学基金科研项目,以第一/通讯作者在Nature Chemistry、Nature Catalysis、PNAS(2)、JACS(2)、Nature Communications(2)等国际权威期刊发表多篇高水平学术论文。担任国际期刊Carbon Neutrality青年编委及Energy Science & Engineering早期职业顾问委员会成员。曾获International Center for Deep Life Investigation “2021 IC-DLI Deep Life Paper” Award、World Premier International Research Center Initiative Director’s Achievement Award,上海交通大学“十大科技进展”,并入围上海科技青年35人引领计划(面向世界科技前沿)。

杨阳,上海交通大学环境科学与工程学院助理研究员。长期以来从事生物质(包括有机废弃物)和CO2的水热资源化利用的研究。在Nature Communications, Science Bulletin, Nano-Micro Letters, Chemical Science等高质量国际知名学术杂志发表学术论文近30篇,近10项高创新专利,担任Deep Underground Science & Engineering,Carbon Neutrality期刊青年编委。曾获上海交通大学“十大科技进展”,国际先进材料协会(International Association of Advanced Materials,IAAM)年度科学家奖(IAAM Scientist Medal)。

金放鸣,上海交通大学环境科学与工程学院特聘教授,博士生导师,学校学术委员会委员。清华大学固体废物处理与环境安全教育部重点实验室学术委员会副主任;日本东北大学环境科学研究院Fellow(5名中唯一的亚洲人);日本东北大学客座教授;日本理化学研究所客座研究员;Japan Prize(素称日本诺奖,诺奖得主J. Goodenough和吉野彰曾获此奖)官方提名人;Scientific Reports和Energy Science & Engineering杂志编委,Carbon Neutrality,Low Carbon Energy, Environment and Management Journal副主编。长期以来主要从事生物质(包括有机废弃物)和CO2的水热资源化利用的研究,在Nature Communications, PNAS, JACS, Angewandte Chemie, Energy & Environmental Science, Science Bulletin, Nano-Micro Letters, Chemical Science等高质量国际知名学术杂志发表学术论文近300篇,60多项高创新专利。
作者: 环境科学与工程学院 供稿单位: 环境科学与工程学院
© 版权声明
本文由分享者转载或发布,内容仅供学习和交流,版权归原文作者所有。如有侵权,请留言联系更正或删除。













自由基中间体被EPR抓到了?这表征做得真细!
太硬核了,我这种本科生只能看个热闹hhh
求问1T’相MoS2是自己合成的还是买的?
自己合成的
硫空位促进C-C耦合…这个机理比之前看的清楚多了。
看不懂那些代谢路径图,但32种产物确实多😂
C2+选择性70%?比我上次做的铁基体系强太多了。
又是深海热液那套?感觉前生命化学老围着这个转。
之前搞过CO2还原实验,催化剂一用就失活,他们这个稳定性咋样?
68.6%转化率听着挺玄乎,实际能耗高不高啊?
这玩意儿真能模拟生命起源?🤔