甲壳动物抗病毒免疫的细胞和分子基础研究取得进展
文章导读
你是否想过,无脊椎动物也能拥有类似脊椎动物的免疫系统?一项最新研究颠覆了传统认知:科学家在对虾的类淋巴器官中,首次发现具有免疫细胞迁移、聚集和杀伤功能的“NK样细胞”,其活性与脊椎动物自然杀伤细胞惊人相似。研究不仅揭示了甲壳动物抗病毒免疫的细胞基础,还鉴定出一种全新的NLR受体及其调控机制,为免疫系统的演化起源提供了关键证据。这项由中国科学院海洋研究所完成的突破性进展,或将改写无脊椎动物免疫学教科书。
— 内容由好学术AI分析文章内容生成,仅供参考。
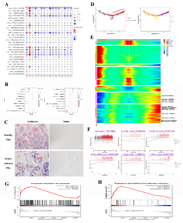
淋巴器官是高等动物免疫系统的重要组成部分,它在调控淋巴细胞发育和免疫应答等过程中发挥关键作用。传统认为无脊椎动物不具有真正的淋巴器官,而甲壳动物中发现的类淋巴器官(Oka),因其组织形态和病原响应特征与脊椎动物淋巴器官存在一定相似性而得以命名,但其是否具备脊椎动物淋巴器官的功能仍不清楚。此外,NLR作为动物先天免疫的重要胞内模式识别受体,由于其介导的“细胞焦亡”,被发现以来便成为免疫学研究领域的“明星分子”。甲壳动物作为生物学进化领域一个独特的分类单元,关于其NLR的功能和作用机制的了解十分缺乏。
近日,中国科学院海洋研究所在甲壳动物抗病毒免疫的细胞和分子基础方面取得进展。研究团队整合单细胞核RNA测序、跨物种比较分析及细胞毒性测试等多种技术手段,首次在对虾Oka中鉴定到组织特异性巨噬细胞样细胞、淋巴细胞前体样细胞和表达ZAP-70的自然杀伤(NK)样细胞,并发现上述细胞在白斑综合征病毒(WSSV)感染后发生聚集性迁移,形成Oka在病原感染后出现的特有组织学结构——淋巴器官球状体细胞簇。此外,Oka中ZAP-70阳性细胞具有脊椎动物NK细胞的细胞杀伤活性。研究结果明确了对虾Oka在功能上与脊椎动物淋巴器官的相似性,为探索淋巴器官的起源与演化提供了重要证据。
研究团队在甲壳类动物凡纳滨对虾中鉴定一种NLR分子(LvNLRC),其可作为细胞内受体识别DNA病毒类似物,并通过调控STING介导的类干扰素通路参与抗病毒感染过程,并发现亲环蛋白A(LvCypA)可通过与LvNLRC直接互作调控上述过程。这种调控机制在动物NLR免疫调控领域尚属首次报道。研究结果不仅在甲壳类动物中鉴定出一种此前未被表征的细胞内病毒模式识别受体,还阐明了一种调控NLR免疫功能的新机制,为深入理解甲壳动物抗病毒免疫分子机制和NLR免疫调控机制提供了重要参考。
相关研究成果分别发表于Journal of Advanced Research和PLoS Pathogens。研究工作得到国家自然科学基金、中国科学院战略性先导科技专项等的支持。

WSSV感染引起巨噬细胞样细胞聚集迁移并诱发其抗病毒反应

Oka对异源细胞的细胞毒性活性
© 版权声明
本文由分享者转载或发布,内容仅供学习和交流,版权归原文作者所有。如有侵权,请留言联系更正或删除。

















之前在实验室养过对虾,做病毒实验确实麻烦。
研究团队说的那个ZAP-70细胞具体咋发现的?