研究揭示报春苣苔属土壤专化适应的遗传基础
文章导读
你是否好奇,一株小小植物为何能精准适应极端贫瘠的岩石土壤?报春苣苔属植物隐秘的“生存密码”终于被揭开!中科院华南植物园团队通过构建7个高质量基因组和9个物种的泛基因组,首次揭示其适应喀斯特、丹霞等特殊土壤的遗传机制。研究发现,基因组缩小、全基因组加倍后的基因保留偏好,以及离子转运蛋白的正向演化,共同驱动了这一类群的生态适应与多样性爆发。特别是ABC转运蛋白家族在关键变异热点中展现的结构保守性,为植物耐受贫瘠环境提供了全新分子证据。这项发表于《细胞报告》的研究,不仅破解了土壤专化适应的基因组密码,更为理解植物如何在极端环境中演化打开新窗口。
— 内容由好学术AI分析文章内容生成,仅供参考。
土壤专化适应是指植物对特殊或极端土壤环境的进化适应,这一机制被广泛认为是驱动植物多样化与物种形成的重要力量,但其基因组基础尚未阐明。报春苣苔属包含200余个物种,具有独特的生态位分化与形态多样性特征。该属植物主要专性分布于中国南方喀斯特地区的钙质土壤,少数物种则适应丹霞或酸性土壤环境,为解析土壤专化适应性机制提供了理想模型。
近日,中国科学院华南植物园科研团队研究完成了7个高质量基因组组装,构建了涵盖喀斯特、丹霞及酸性土壤9个物种的报春苣苔属泛基因组,为解析土壤专化适应机制提供了关键基因组学资源。
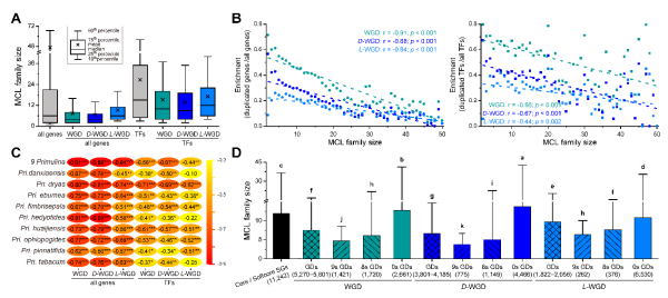
喀斯特适生物种基因组明显小于非喀斯特物种,与其LTR重复元件含量降低相关,符合基因组氮限制假说。两次谱系特异性全基因组加倍(WGD)事件显示,大基因家族呈现重复拷贝倾向于丢失,而转录因子家族成员数量众多却优先保留,这体现出适应性与非适应性进化力量的共同作用。泛基因组分析发现,离子通道与转运蛋白基因在变异热点区域明显富集,且在喀斯特谱系中受到正选择,这些候选基因与土壤贫瘠耐受性、抗旱性及肉质叶片的重复进化相关。团队进一步发现,位于高影响变异热点区域的ABC转运蛋白G亚家族在喀斯特物种中呈现正选择信号且结构保守,而非喀斯特物种则携带特异的大型插入片段。结果表明,基因组缩小、WGD后功能基因的偏向性滞留,以及离子转运通路适应性进化,协同驱动了报春苣苔属植物对特殊土壤生境的适应。
该研究为生态基因组学提供了土壤专化与基因组演化关联的新视角。
相关研究成果发表在《细胞报告》(Cell Reports)上。研究工作得到国家自然科学基金委员会等的支持。

报春苣苔属全基因组加倍后重二倍化进程中复制拷贝的滞留与丢失模式
© 版权声明
本文由分享者转载或发布,内容仅供学习和交流,版权归原文作者所有。如有侵权,请留言联系更正或删除。

















求更!这种冷门但高能的植物故事多来点,比科幻还精彩
笑死,别人卷环境,它直接改基因适配,报春苣苔属真是内卷之王 😂
ABC转运蛋白那个发现是不是能解释为啥它们在石头缝里也能活?
所以喀斯特植物的基因组变小是被迫“瘦身”?🤔
这研究太硬核了,基因组缩小还能适应环境,自然选择真神奇👍