速生树木所在桉树采伐迹地土壤养分与微生物协同修复研究中取得新进展
文章导读
你是否知道,一片看似普通的采伐迹地,藏着修复退化森林的关键密码?桉树连栽导致土壤酸化、肥力下降,而简单弃耕或纯林复种竟会加剧生态失衡。最新研究发现,混交林与灰木莲纯林能显著提升土壤有机碳与氮磷有效性,重建复杂稳定的真菌网络,抑制病原菌扩散。六年实验证实,植被类型比季节变化影响更深远,土壤pH、水分与养分驱动着真菌群落的“生死博弈”。这项发表于《Ecology and Evolution》的研究,揭秘书土微生物协同修复的底层逻辑,为人工林可持续经营提供科学路径。
— 内容由好学术AI分析文章内容生成,仅供参考。

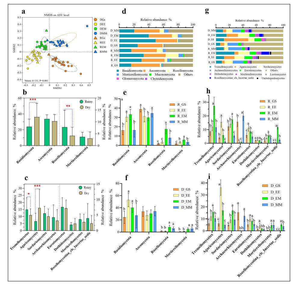
图1:不同改造模式下林地土壤真菌群落结构及组成的旱雨季响应

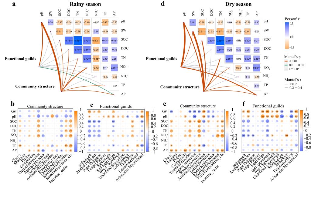
图2:旱雨季土壤非生物因子对真菌群落结构及功能的影响
随着全球林产品需求增长,人工林成为缓解森林资源消耗的重要方式。桉树因耐贫瘠、产量高被列为重要战略树种,在我国南方广泛种植,但短周期多代连栽模式导致生态系统稳定性下降和生物多样性退化。为兼顾生态与经济效益,国有林场逐步推广桉树混交或与乡土树种轮作的经营方式,有效改善土壤肥力与碳储量。然而,这些模式对地下生态系统结构与功能的影响,尤其是土壤微生物群落及相关生化循环过程的响应机制尚不明确,制约着生态恢复成效的系统评估。
速生树木所森林生态团队以连栽桉树采伐迹地改造形成的纯林、混交林及无林草地土壤为对象,研究不同改造模式对土壤肥力及真菌群落结构与功能的影响及其耦合关系。结果显示,植被类型差异对真菌群落的影响大于季节变化,土壤pH、水分、硝态氮和速效磷含量是驱动真菌多样性、组成与功能的关键因子。经六年改造后,无林草地和桉树连栽林的土壤有机碳、硝态氮及速效磷含量显著低于混交林和灰木莲纯林。此外,桉树纯林提高了外生菌根真菌丰度,但降低了真菌网络复杂性与稳定性;无林草地增加了腐生真菌比例,却因坡地径流导致养分流失和真菌丰富度下降。相较之下,混交林和灰木莲纯林显著提升了土壤有机碳、氮磷有效性及真菌网络的复杂稳定,并有效抑制了土壤酸化和病原真菌扩散。研究表明,合理的采伐迹地管理有助于土壤质量恢复和微生物生境重建,是修复退化林地、实现人工林可持续发展的优选路径。
该成果发表于《Ecology and Evolution》,题为“Soil Nutrient Availability Drives Fungal Community Structure and Function During the Transformation of Eucalypt Plantations Logging Sites in Southern China”。速生树木所许宇星副研究员为论文第一作者,杜阿朋研究员和李超高级工程师为共同通讯作者。研究获“十四五”国家重点研发计划项目(2023YFD2201005)及中央级公益性科研院所基本科研业务费专项资金(CAFYBB2022MA006)资助。
© 版权声明
本文由分享者转载或发布,内容仅供学习和交流,版权归原文作者所有。如有侵权,请留言联系更正或删除。













作者团队辛苦了!期待更多关于人工林生态修复的成果✨
真菌群落和土壤养分的关联性原来这么强,希望多分享具体数据
这篇研究很有现实意义,混交林确实对改善土壤有帮助👍