研究揭示平衡选择维系气候“预适应”储备机制
文章导读
为何树麻雀能突破遗传瓶颈,在异国他乡成功“安家落户”?最新研究揭示了一个惊人的进化机制:平衡选择如同一位“战略储备师”,为物种预先保存了大量应对气候变化的“预适应”基因库。即使种群历经严重瓶颈,这些宝贵的遗传遗产仍能被迅速调用,帮助它们快速适应新环境。这项发表在《科学进展》上的研究,不仅颠覆了我们对奠基者效应的传统认知,更为理解生物入侵潜力提供了全新视角。
— 内容由好学术AI分析文章内容生成,仅供参考。
人类活动导致的物种引入事件日益频繁。经典理论认为,源于少数个体的引入种群会遭遇奠基者效应,使遗传多样性锐减、近交衰退加剧,从而阻碍其适应新环境。然而,许多物种能够突破这一遗传瓶颈,并在新环境定殖并建群。目前,学界对其适应性遗传变异保存机制尚不明晰。19世纪下半叶,欧亚树麻雀分别从欧洲(德国柏林)和亚洲(中国广东)被独立引入美国和澳大利亚,构成了两次天然的“平行引入”实验。近日,中国科学院动物研究所研究团队聚焦欧亚树麻雀,对来自原生地与引入地的235只树麻雀进行全基因组测序,并通过整合群体遗传学与生态位建模,从基因组层面揭示了该物种引入成功的机制。
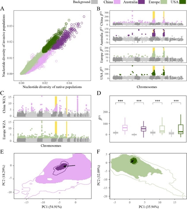
历史种群数量重建显示,两个引入种群在约150年至180年前均经历了较为严峻的瓶颈,并在基因组上留下印记,即全基因组多样性降至原生种群的50%至75%,近交水平升高,纯合有害突变负荷也随之增加。因此,该物种选择性清除了部分有害等位基因,但未能完全抵消小种群遗传负荷的积累。虽然全基因组背景的多样性普遍丧失,但一些特定基因区域在引入种群中保持了与原生种群相仿的高水平变异。研究发现,这些区域受到平衡选择,即能够长期维持多态性的进化力量的塑造。在原生种群被平衡选择的基因窗口中,约49%的原生种群在引入种群中同样显示出强烈的平衡选择信号,比例超随机预期。这表明,奠基者事件虽冲刷了基因组中大部分的偶然变异,却未能撼动这些受平衡选择作用的“战略储备”。
基因—环境关联分析显示,它们富集于气候适应性相关位点。在相距较远的中国和欧洲原生种群,有27%的气候适应性遗传窗口是共享的。在引入地,这些古老的与气候适应相关的基因组区域通过平衡选择,将其原有的多样性较为完整地继承下来。同时,生态位分析表明,引入地的气候条件相比原生地高度保守,使得这些祖传的“解决方案”仍高效适用。为进一步量化这种保守性,团队通过使用遗传偏移模型证实,引入种群与原生种群在气候适应性遗传组成上高度相似。同时,原产地种群(德国和中国)适应引入地(北美和澳洲)气候所需的遗传改变量,未超出其在原生地范围内自然迁徙或扩散所需要的适应幅度。这证明,树麻雀的引入成功并非偶然,而是源于其原生种群通过平衡选择,预先维持了丰富且可遗传的气候“预适应”基因库,使后代即便历经严重的遗传瓶颈,仍能迅速调用这些预设的解决方案来应对新环境中的挑战。
该研究揭示了平衡选择通过维持祖先适应性多态性,为物种在引入后跨越遗传瓶颈、实现快速环境适应提供了“预适应”储备这一关键进化机制。同时,该研究为学界理解和预测生物入侵潜力提供了有效工具。
相关研究成果发表在《科学进展》(Science Advances)上。研究工作得到国家自然科学基金、中国科协青年人才托举工程、国家博士后资助计划、第三次新疆综合科学考察等项目的支持。

树麻雀引入历史和遗传烙印

树麻雀基因组景观和气候生态位

树麻雀气候适应
© 版权声明
本文由分享者转载或发布,内容仅供学习和交流,版权归原文作者所有。如有侵权,请留言联系更正或删除。

















树麻雀:我命由我不由天,全靠祖传DNA续命😂
论文发在Science Advances,中科院团队稳得很,追更中!
等等,那如果引入地气候剧变,这套“预适应”还管用吗?
感觉这个发现对预测外来物种入侵超有用,生态防控有新方向了
引入地气候和老家差不多,等于直接套模板?难怪能活下来😊
看完全文就一个念头:快更新后续研究!这机制还能用在保护濒危物种吗?
奠基者效应没把它们干趴下,平衡选择真牛!
所以气候适应性是靠老祖宗留下的“备份”?有点像生物界的应急预案啊
原来入侵物种不是运气好,是早有准备?学到了🤔
这研究太硬核了!树麻雀居然靠“祖传基因包”扛过瓶颈,服了👍