森环森保所阐明气候变化下生境树与海南 长臂猿的耦合机制及协同保护路径
文章导读
当全球最濒危灵长类海南长臂猿的栖息地正以每年80%的速度与生境树带重叠,一场与气候变化的赛跑已然开始。最新研究首次量化了温度、降水与95种食源树的协同影响路径,发现未来气候压力将迫使猿群向山顶收缩,栖息地碎片化加剧。通过18年野外数据构建的预测模型,科学家不仅锁定了两大核心保护区域,更提出在退化林地精准补植、建立生态廊道等关键对策——这些发现正重新定义濒危物种保护的未来图景。
— 内容由好学术AI分析文章内容生成,仅供参考。

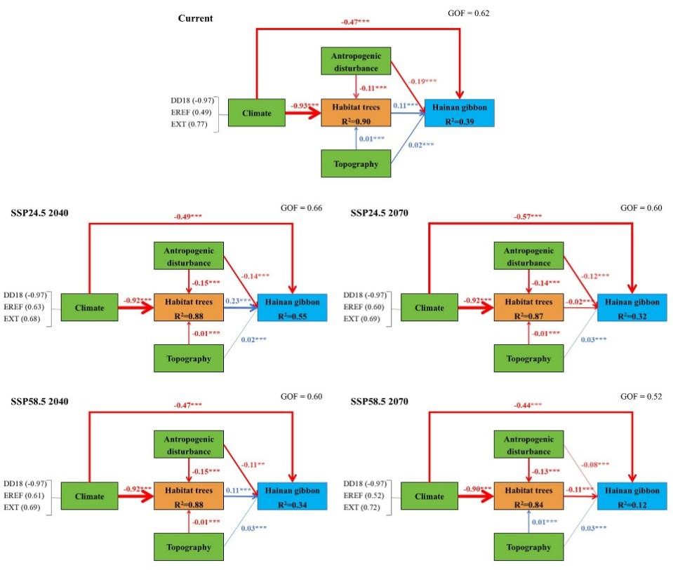
图1 不同气候情景下海南长臂猿空间分布的关键驱动因素

图2 不同气候情景下海南长臂猿适宜生境和生境树热点叠加
热带森林中的生境树(食源和夜宿树种)是灵长类动物生存与繁殖的核心资源,其空间分布易受环境变化影响。海南长臂猿(Nomascus hainanus)作为全球最濒危的灵长类物种,其生存严重受限于栖息地退化和气候变化。为制定有效保护策略,需量化长臂猿及其生境树的适宜生境空间分布动态,并识别环境因子与生境树对海南长臂猿的驱动机制。
该论文依托海南霸王岭自然保护区18年(2000–2018年)的长臂猿活动观测数据及186个植物样地调查数据,结合气候、地形、土壤及人为干扰等预测变量,采用MaxEnt模型模拟长臂猿与95种生境树的当前与未来适宜分布。通过热点分析法整合生境树多样性热点与长臂猿适宜区,划定优先保护区域;并利用偏最小二乘路径模型(PLS-PM)解析关键因子对二者分布的直接与间接影响路径。
本研究揭示了长臂猿集中分布于保护区中东部(海拔500–1400m),生境树主要位于中部区域,二者空间重叠度高达80.12%–100%。气候变化导致二者分布向高海拔收缩(集中于两处山顶区域),栖息地呈现碎片化趋势。温度与降水是主导长臂猿分布的核心气候因子,其影响在未来持续增强;生境树对长臂猿的影响呈现先升后降的阶段性特征,反映未来气候压力的加剧。本研究提出以下保护建议:建议在现有低海拔保护区内的次生林或退化林中进行有针对性的种植生境树;在长臂猿破碎化斑块的生境中的建立迁移廊道系统等措施以应对气候变化和生境树空间分布变化对濒危物种分布的影响。本研究量化气候与生境树对海南长臂猿的协同作用,为濒危物种在气候变化下的栖息地修复与保护网络优化提供科学依据。
该项研究以“Integrating range shifts under climate change into the synchronous conservation of a critically endangered gibbon and its habitat trees”为题,于2025年10月在线发表在《Biological Conservation》,博士生李欣冉为论文的第一作者,臧润国研究员为该论文通讯作者。研究工作获得国家自然科学基金(项目编号:32471666)和国家重点研发计划政府间国际科技创新合作(项目编号:2023YFE0112801)的资助。
© 版权声明
本文由分享者转载或发布,内容仅供学习和交流,版权归原文作者所有。如有侵权,请留言联系更正或删除。
相关文章
暂无评论...

















