文章导读
				
			
			如何让搜索引擎真正读懂你的每一次搜索?武大学子张文波团队用社会心理学"计划行为理论"颠覆信息检索评价标准!他们创新构建多查询会话新指标,实验显示用户行为拟合度与满意度预测准确率显著超越现有方法,直击"用户意图难捕捉"痛点。这项斩获ACM SIGIR 2025最佳论文提名(全球仅2席)的研究,不仅揭示不同任务类型如何影响用户查询决策,更提供智能搜索系统优化的实操钥匙。1105篇投稿中脱颖而出的硬核成果,15秒读懂信息检索新突破——你的搜索体验,即将被重新定义!
— 内容由好学术AI分析文章内容生成,仅供参考。
				(通讯员张帆)近日,在第四十八届国际计算机学会信息检索大会(The 48th International ACM SIGIR Conference,ACM SIGIR 2025)上,信息管理学院2022级硕士生张文波作为第一作者的论文“Towards Better Evaluating Multi-Query Sessions: A Measure Based on the Theory of Planned Behavior”获得会议“最佳论文提名奖(Best Paper Honorable Mention Award)”。该论文合作者为信息管理学院教授陆伟、特聘副研究员张帆(通讯作者)和小红书高级算法工程师陈佳。
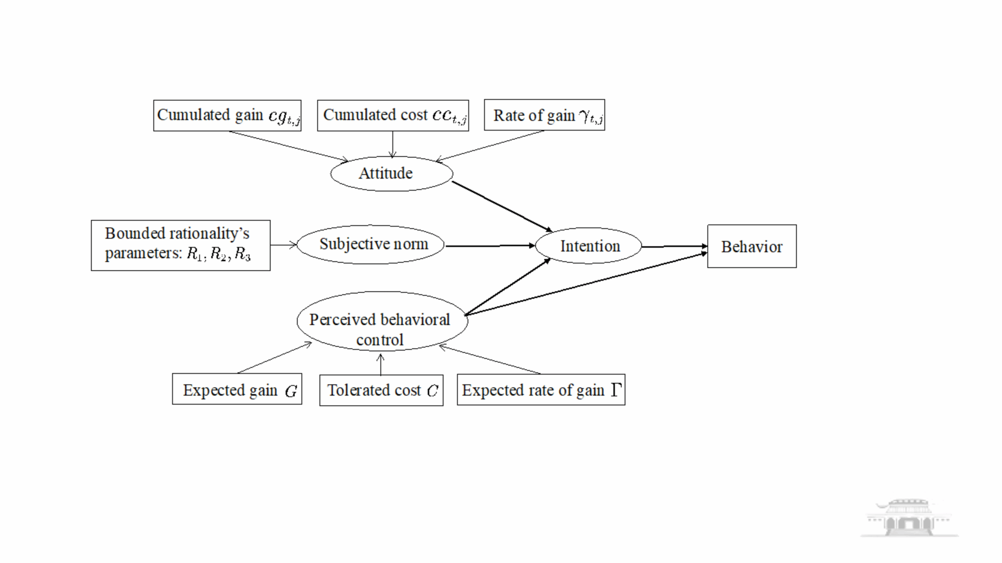
该论文创新性地引入社会心理学中的计划行为理论,对用户在多查询检索会话中的复杂行为模式进行建模,将用户预期与行为决策动态关联,并考虑有限理性对用户行为的影响。基于此框架,该论文构建了一个多查询检索会话用户模型,并据此推导出新的多查询检索会话评价指标。实验表明,无论是在用户行为拟合度还是用户满意度预测准确性方面,该论文提出的新的评价指标均显著优于现有评价指标。进一步的实验也表明,不同用户特征和任务类型会显著影响用户在结果浏览和查询重构之间的行为偏好。

据悉,ACM SIGIR会议于1978年首次举办,是信息检索领域最重要的国际学术会议,也是中国计算机学会(CCF)推荐的A类会议。本届会议共收到1105篇长文投稿,录用论文238篇,共评出最佳论文奖1名,最佳论文提名奖2名。
(供图:信息管理学院 编辑:相茹)
© 版权声明
本文由分享者转载或发布,内容仅供学习和交流,版权归原文作者所有。如有侵权,请留言联系更正或删除。
相关文章
暂无评论...
















 
                 
                 
                
 
                
