西北农林科技大学(788)植保学院作物病害监测与治理团队揭示CRK-RLCK-MAPKs分子模块赋予小麦高温全生育期抗锈性
文章导读
当全球变暖加剧作物病害威胁,小麦却暗藏“高温抗病”密码。西北农林科技大学团队首次揭示,小麦中的TaCRK6-TaRLCK185-TaMAPKs分子模块能同步感知条锈菌入侵与高温信号,通过激活水杨酸通路实现全生育期持久抗病。这一发现不仅破解了小偃6号小麦“越热越抗病”的机制谜题,更提供了应对气候变迁下病害频发的育种新靶点,为培育高产、抗病、耐热小麦品种开辟了全新路径。
— 内容由好学术AI分析文章内容生成,仅供参考。
近日,植保学院作物病害监测与治理团队胡小平课题组在Plant Biotechnology Journal期刊在线发表了题为“The wheat CRK-RLCK-MAPKs signaling module confers high-temperature all-stage resistance to stripe rust”的研究论文。植保学院博士研究生师一峰为该论文第一作者,胡小平教授与李宇翔副教授为该论文共同通讯作者。
该研究鉴定出一个感知条锈菌侵染与相对高温双重信号的关键分子模块——TaCRK6-TaRLCK185-TaMAPKs,系统阐明了其通过调控水杨酸(SA)途径激活小麦全生育期高温(High-temperature all-stage, HTAS)抗条锈性的分子机制。该研究不仅为理解植物如何协同响应生物与非生物胁迫提供了新视角,也为通过分子育种改良小麦的气候韧性和抗病性提供了重要基因资源与理论依据。
小麦条锈病是由Puccinia striiformis Westend. f. sp. tritici Erikss.引起的典型真菌气传性病害,严重威胁小麦安全生产。小麦高温全生育期抗条锈性是一种在相对较高环境温度(18-20℃)下诱导产生的低反应型抗性,具有非小种专化性和持久性的特点。在我国主要麦区自然条件下,该抗性通常能在条锈病病情显著增长前被有效诱导,是解决小麦品种抗锈性丧失问题的一条新途径。课题组通过前期转录组鉴定到一个关键质膜受体基因TaCRK6,进一步解析出一条由TaCRK6-TaRLCK185-TaMAPKs构成的线性级联通路,通过逐级磷酸化传递条锈菌侵染和高温胁迫信号,最终揭示了小偃6号高温全生育期抗条锈性的分子机制。主要结果如下:
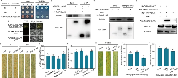
1.质膜受体TaCRK6正向调控小偃6号的高温全生育期抗条锈性过程
小偃6号在条锈菌侵染与高温胁迫双重作用下,TaCRK6转录水平显著上调。亚细胞定位显示,TaCRK6是一个质膜定位的受体蛋白,推测在小偃6号感知病原体侵染与温度胁迫的双重信号时,质膜定位的TaCRK6构成识别胞外信号的“前沿哨所”。瞬时沉默TaCRK6会显著削弱小偃6号植株的高温抗条锈性;反之,在感病品种Fielder中过表达TaCRK6,则显著提高植株的抗条锈性,表现为夏孢子堆数量减少、植物细胞坏死增加以及条锈菌生物量降低(图1E-H)。上述试验共同表明,TaCRK6正向调控小偃6号高温抗条锈性过程。

图1 TaCRK6正向调控小偃6号小麦植株全生育期高温抗条锈性过程
2.TaCRK6通过磷酸化TaRLCK185传递双重信号,正向调控小偃6号的高温全生育期抗条锈性过程
酵母双杂交、双分子荧光互补、pull-down和免疫共沉淀试验结果均证明TaCRK6与类受体胞质激酶TaRLCK185存在互作关系,进一步研究发现,TaRLCK185作为底物可被TaCRK6在体内磷酸化。LC-MS/MS结果进一步显示,TaRLCK185的关键磷酸化位点是第248位的苏氨酸残基(图2A-D)。瞬时沉默TaRLCK185显著降低小偃6号植株的高温抗条锈性。而在小偃6号植株中瞬时过表达TaRLCK185则显著增强植株对条锈菌的抗性(图2E-J)。推测TaCRK6感知双重信号后,通过磷酸化下游TaRLCK185传递信号,进而调控小偃6号全生育期高温抗条锈性。

图2 TaCRK6通过磷酸化TaRLCK185的第248位苏氨酸残基进而激活小偃6号的全生育期高温抗条锈性过程
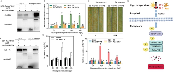
3.TaRLCK185通过激活下游MAPK线性级联通路正向调控小偃6号的高温全生育期抗条锈性。
小偃6号中,接种条锈菌即可激活MAPK级联通路的磷酸化,而条锈菌侵染和相对高温共同处理能显著增强植株中MAPK级联通路的磷酸化强度(图3A)。MBP pull-down试验证明TaRLCK185与MAPK通路上游激酶TaMAPKKK1存在互作关系(图3B)。同时,TaRLCK185可磷酸化TaMAPKKK1的丝氨酸和苏氨酸残基,该磷酸化过程依赖TaRLCK185自身激酶活性(图3C)。此外,TaCRK6在体外可以促进TaRLCK185与TaMAPKKK1的互作(图3D)。在TaCRK6转基因植株中沉默TaRLCK185部分削弱过表达植株的抗条锈性,伴随SA通路基因TaPR1和TaPR2表达水平的抑制,夏孢子堆密度和线性长度的降低以及TaMAPKKK1转录水平下调,说明TaCRK6-TaRLCK185-TaMAPKKK1模块通过线性级联调控MAPK磷酸化过程,共同介导小麦高温抗条锈性过程(图3E-J)。

图3 TaRLCK185通过磷酸化下游TaMAPKKK1正向调控小偃6号的高温全生育期抗条锈性过程
4.TaCRK6-TaRLCK185-TaMAPKs模块通过调控水杨酸信号通路介导小偃6号的高温全生育期抗条锈性
研究者发现TaMAPKKK1与下游TaMAPKK9直接互作,而TaMAPKK9结合并激活TaMAPK6,且三者均正向调控小偃6号植株高温全生育期抗条锈性过程(图4A, B)。在TaCRK6沉默植株中,SA生物合成基因TaPAL的表达受到显著抑制(图4C)。而外源喷施SA则恢复了TaCRK6沉默植株的抗病表型(图4D)。过表达TaCRK6则显著提升植株内源SA水平(图4E)。此外,在小偃6号中瞬时沉默TaMAPK6也显著抑制TaPAL的表达水平(图4F)。说明该信号模块通过调控苯丙氨酸解氨酶(PAL)途径介导水杨酸生物合成过程。
该研究系统揭示了小麦全生育期高温抗条锈病的信号感知与传递网络,揭示了TaCRK6-TaRLCK185-TaMAPKs核心模块通过调控SA途径介导高温抗条锈性的新机制(图4G)。该研究不仅为理解植物应对多重胁迫的调控网络提供了新视角,也为基于基因编辑、分子标记辅助选择等技术培育高产、抗病小麦新品种奠定了重要的理论基础。

图4 TaCRK6-TaRLCK185-TaMAPKs模块调控小麦全生育期高温抗条锈性分子机制
该研究得到国家现代农业(小麦)产业技术体系项目(CARS-03-37)、国家自然基金项目(13271985、31972219)、西北农林科技大学首批学院高水平创新团队项目(XYTD2023-04)、博士后科学基金项目(2021M690130)等项目的资助。
论文链接:https://onlinelibrary.wiley.com/doi/10.1111/pbi.70537
编辑:王学锋
终审:刘玉峰
© 版权声明
本文由分享者转载或发布,内容仅供学习和交流,版权归原文作者所有。如有侵权,请留言联系更正或删除。













实验室数据漂亮,就看大田表现咋样了
水杨酸通路激活…那跟阿司匹林有关系没?🤔
小偃6号是不是早就用上了?感觉有点滞后
又是磷酸化又是级联的,看得我脑壳疼
求问这个基因在普通品种里能转进去不?
说白了就是让小麦自己“发烧”抗病?
CRK-RLCK-MAPKs这串名字念完舌头打结😂
之前种小麦就怕条锈病,年年打药头疼死了
高温抗锈性要是能推广,西北麦农有福了👍
这机制听着挺牛,但田里真能抗住锈病吗?