中山大学中大团队《自然》杂志刊文:首次揭示决定胰腺癌细胞命运的关键调控因子
(通讯员冯贤哲、郭俊逵)胰腺癌素有“癌王”之称,胰腺导管腺癌是其中最常见、也最致命的一种。一经确诊,患者一年生存率仅约25%,五年生存率更是不足5%,临床治疗手段极其有限。 究竟是什么在背后驱动并维持...
            
            
            中山大学董俊超教授团队发现组蛋白甲基转移酶组分的分子机制
(通讯员张玉琦)近日,中山医学院董俊超教授团队的研究揭示了组蛋白甲基转移酶组分CFP1通过调控H3K4me3修饰(并在部分基因位点协调H3K27me3修饰),在生发中心B细胞反应的各个阶段(包括增殖...
            
            
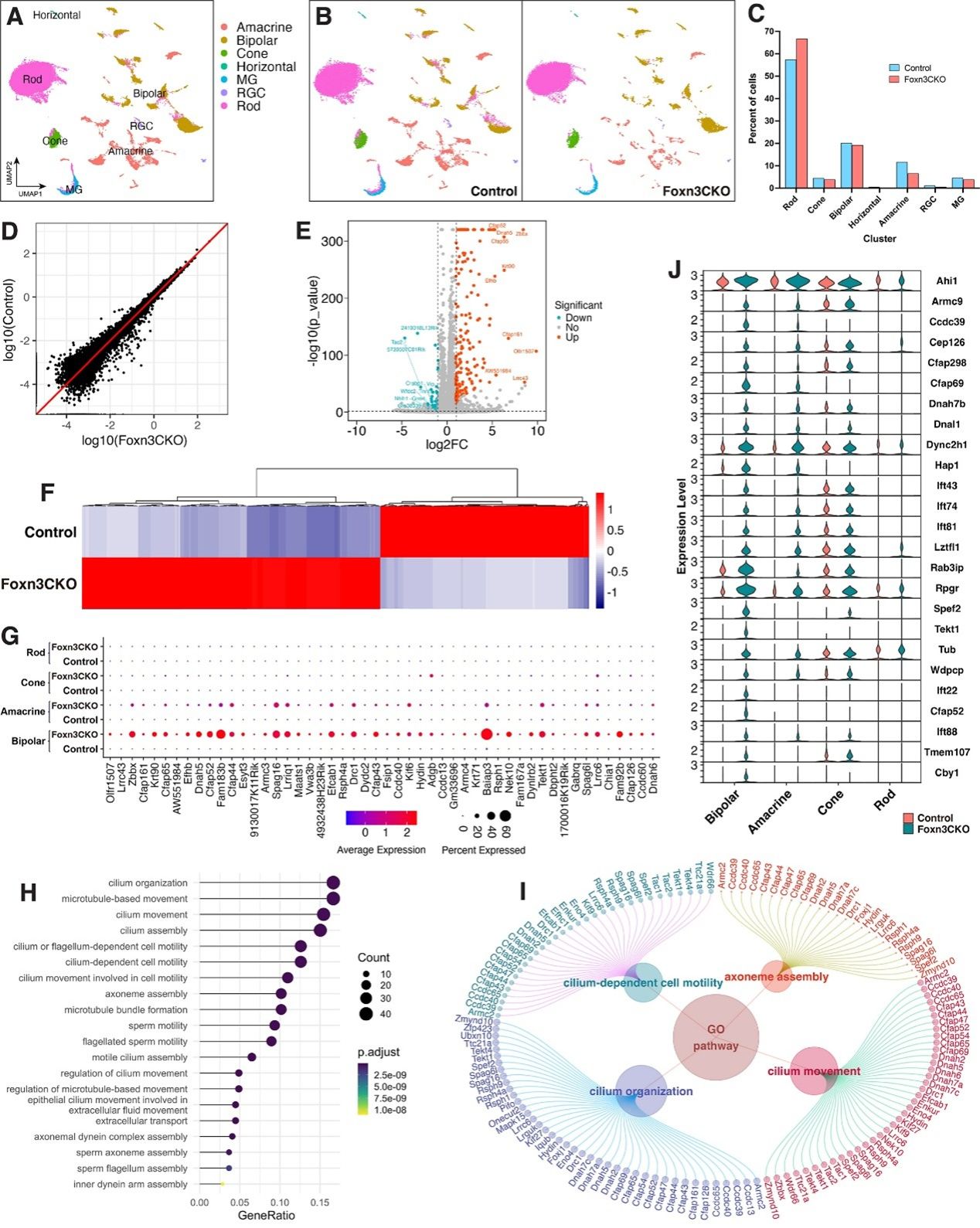
            中山大学向孟清团队揭示Foxn3在视网膜细胞纤毛发生的关键调控作用
(通讯员田甜)近日,中山大学中山眼科中心向孟清团队揭示了Foxn3是视网膜纤毛发生关键的抑制转录因子,视网膜特异性敲除Foxn3会导致非感光细胞中纤毛基因的异位表达及纤毛发生异常,进而引发视觉功能障碍...
            
            
            中山大学段晶晶课题组揭示单细胞水平新机制
中山大学新闻网(通讯员 张玉琦)近日,神经科学中心颜光美、段晶晶课题组首次在体内单细胞水平上揭示了GABAARs与NMDAR之间存在特异性功能耦合,为理解兴奋–抑制平衡提供了全新视角,相关成果发表于...
            
            
            中山大学信文君徐婷团队在卒中后肺炎的机制研究中取得新进展
(通讯员张玉琦)日前,中山大学中山医学院信文君教授和徐婷副教授团队联合中山大学附属第一医院冯霞教授和暨南大学张吉凤副教授团队经过研究发现,脑卒中后,迷走神经关键调控脑区—下丘脑室旁核(PVN)神经元凋...
            
            
            中山大学吕万革张弩团队绘制图谱解析风险SNP驱动的促肿瘤机制
(康峻鸣)附属第一医院吕万革教授团队联合张弩教授团队系统性绘制胶质瘤功能性增强子互作图谱,解析风险SNP驱动的促肿瘤机制,相关研究成果发表于《Nature Cell Biology》(自然-细胞生物学...
            
            
            中山大学谢曦蒋乐伦团队发表磁驱动多模态电子导管研究新进展
(通讯员夏天)近期,电子与信息工程学院(微电子学院)谢曦教授团队与生物医学工程学院蒋乐伦教授团队研发了一款高柔性、磁驱动、集成多参数生化传感的多模态电子导管,能够微介入弯曲复杂的血管内和体腔,原位实时...
            
            
            中山大学张辉杨念生团队研究揭示巨噬细胞来源的VISTA在肠炎发病机制中的作用与机制
(通讯员康峻鸣)近日,附属第一医院张辉研究员、杨念生教授团队研究发现,在炎症性肠病(IBD)患者及结肠炎小鼠模型中,VISTA在促炎的单核/巨噬细胞中的表达显著上调,敲除或阻断VISTA可显著减轻结肠...
            
            
            中山大学彭福华汤常永邱伟团队揭示ClC-2致髓鞘病变机制,为白质脑病治疗提供潜在靶点
(通讯员杨露)近日,附属第三医院脑病中心彭福华、汤常永、邱伟团队揭示了ClC-2在少突胶质细胞发育及髓鞘修复中的作用,及其致髓鞘病变的具体作用机制,并通过对该机制的全面探讨与阐释,筛选了可能的干预靶点...
            
            
            中山大学张慧东团队发现锂暴露导致铜死亡而引发不明病因流产
(通讯员文志烽) 近日,附属第八医院张慧东教授团队研究发现锂暴露是引发不明病因流产的新的健康风险因素,还揭示了锂暴露引发不明原因流产的全新生物学机制,并且还鉴定了治疗流产的新靶点。相关成果发表于国际综...
            
            
             
                 
                 
                 
                 
                 
                 
                 
                 
                